CommsChampion Ecosystem
What it’s all about
CommsChampion Ecosystem is about easy and compile-time configurable implementation of binary communication protocols using C++11 (and above) programming language, with a main focus on embedded systems (including bare-metal ones).
Although the primary purpose of the CommsChampion Ecosystem is to help with the implementation of the binary communication protocols, it can easily be used to encode / decode any binary data as well.
Both C++ and embedded systems are first class citizens of the CommsChampion Ecosystem. However, other high level programming languages are also supported via generation of the bindings (glue code) using SWIG and emscripten.
Interested? Then buckle up and read on.
Motivation
Almost every electronic device/component nowadays has to be able to communicate with other devices, components, or the outside world over some I/O link. Such communication is implemented using various communication protocols, which are notorious for requiring a significant amount of boilerplate code to be written. The implementation of these protocols can be tedious, time-consuming, and error-prone. Therefore, there is a growing tendency among developers to use third-party code generators for data (de)serialization. Usually, such tools receive descriptions of the protocol data structures in separate source file(s) with custom grammar, and generate appropriate (de)serialization code and necessary abstractions to access the data.
The main problem with existing tools is that their major purpose is data structure serialization and/or facilitation of remote procedure calls (RPC). The binary data layout and how the transferred data is going to be used are of much lesser importance. Such tools focus on the speed of data serialization and I/O link transfer rather than on safe handling of malformed data, compile-time customization needed by various embedded systems, and significantly reducing the amount of boilerplate code, which needs to be written to integrate generated code into the product’s code base.
The binary communication protocols, which may serve as an API or control interface of the device, on the other hand, require a different approach. Their specification puts major emphasis on binary data layout, what values are being transferred (data units, scaling factor, special values, etc.), and how the other end is expected to behave on certain values (what values are considered to be valid and how to behave on reception of invalid values). It requires having some extra meta-information attached to described data structures, which is not sent over the I/O link but still needs to be accessible in the generated code. The existing tools either don’t have means to specify such meta-information (other than in comments) or don’t know what to do with it when provided. As a result, the developer still has to write a significant amount of boilerplate code in order to integrate the generated serialization-focused code to be used in binary communication protocol handling. There is an article called Communication is more than just serialization which provides more detailed examples of the mentioned shortcomings.
All available schema-based binary protocol generation solutions have multiple limitations. These include an inability to specify binary data layout or customize data structures used in the generated code. Additionally, they cannot provide or customize polymorphic interfaces to allow the implementation of common code that can work for all message objects. Most available tools lack an ability to customize and/or use multiple transport frames for the same messages, but transferred over different I/O links. Few, if any, allow the injection of manually written code snippets in case the generated code is incomplete and/or incorrect.
The generalization is hard. As a result, many embedded C++ developers still have to manually implement the required communication protocols rather than relying on existing tools for code generation.
Solution
CommsChampion Ecosystem is designed to address all the problems listed above. Its main purpose is to allow quick and easy implementation of a custom binary protocol, which may already have been defined by a third party, without enforcing any particular data encoding and/or layout. The main philosophy here is that most communication protocols are very similar, but many may have a couple of special nuances, which make it difficult to have an “out of the box” complete solution. The ecosystem allows injection of manually written code snippets, which may replace and/or complement any functionality provided by default.
There are multiple parts to the CommsChampion Ecosystem. Some are independent, while others require the use of additional components as well.
-
COMMS library is the core component and the basis for the whole ecosystem. It is a C++(11) headers only, meta-programming friendly library that allows quick and easy implementation of binary communication protocols using simple declarative statements of classes and type definitions. These statements will specify WHAT needs to be implemented; the library internals handle the HOW part. The library contains multiple “building blocks” that allow easy assembly of the protocol definition. It also allows getting down to a single “brick” level when protocol definition and/or application-level customization is required.
-
CommsChampion Tools is a set of applications that can be used to develop, monitor, and debug custom binary communication protocols that were developed using the COMMS library. All the applications are plug-in based, meaning plug-ins are used to define I/O sockets, data filters, and the custom protocol itself. Such architecture allows easy assembly of various protocol communication stacks. The tools are intended to be used on a development PC and use the Qt framework for GUI interfaces as well as loading and managing plug-ins.

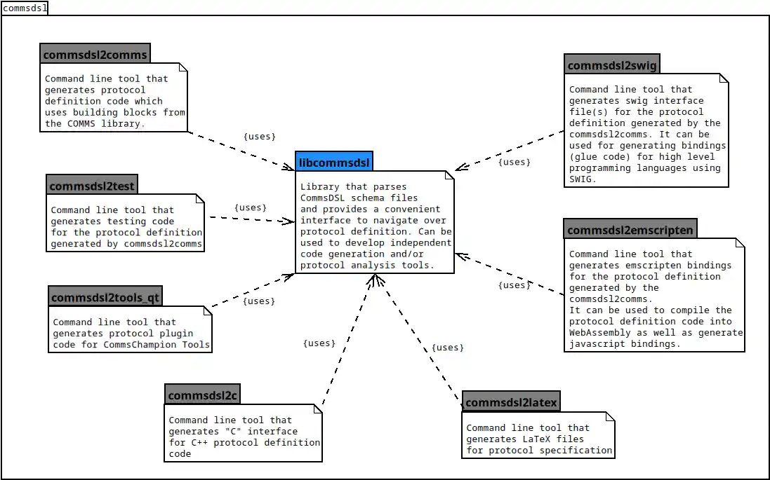
The COMMS library was developed to allow quick and easy manual implementation of protocol definitions. However, over the years, it has grown with features and accumulated multiple nuances to remember when defining a new protocol. To simplify protocol definition work, a separate toolset called commsdsl has been developed. It allows much easier and simpler definition of protocols using schema files written in XML-based domain-specific language called CommsDSL.
The commsdsl repository provides the following sub-components:
-
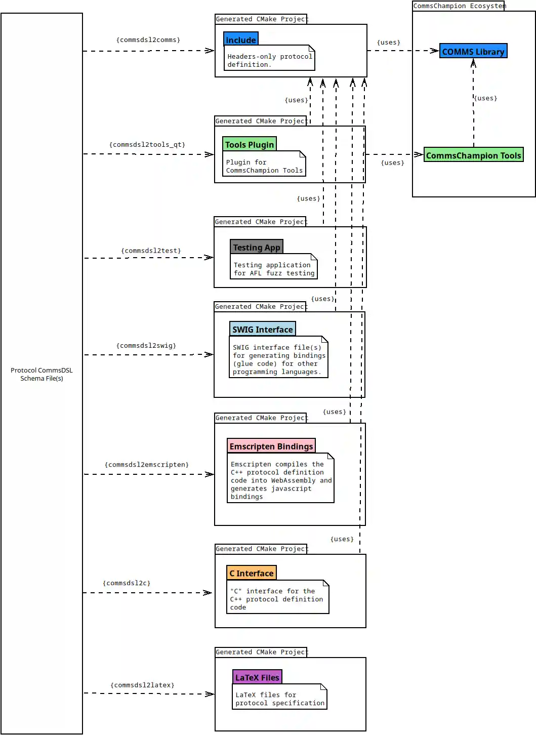
commsdsl2comms application generates C++(11) code of the binary protocol definition from CommsDSL schema file(s). The generated code is simple and easy to read. It utilizes the COMMS library to define all necessary protocol definition classes and allows compile-time application-specific customization of polymorphic interfaces and selected storage data structures, striking a balance between code clarity, boilerplate code generation, and code generated by the C++ compiler itself from the COMMS library internals.
-
commsdsl2test application generates C++(11) code allowing fuzz testing of generated protocol code using AFL or similar. The generated code depends on the output of commsdsl2comms as well as COMMS library.
-
commsdsl2tools_qt application generates C++ code implementing a protocol definition plugin for CommsChampion Tools. The generated code depends on the output of commsdsl2comms as well as CommsChampion Tools.
-
commsdsl2swig application generates SWIG interface files for creating bindings (glue code) to other high-level programming languages. The generated code depends on the output of commsdsl2comms and requires the usage of the external swig utility for bindings code generation.
-
commsdsl2emscripten application generates class wrappers and emscripten bindings to protocol definition code generated by commsdsl2comms. The emscripten toolchain compiles the protocol definition C++ code into WebAssembly and generates JavaScript bindings.
-
commsdsl2c application generates “C” interface for the C++ protocol definition code generated by the commsdsl2comms. It allows easier integration with other “C” code as well as other programming languages not covered by SWIG or emscripten.
-
commsdsl2latex application generates LaTeX files for protocol specification.
-
libcommsdsl library provides a convenient interface to parse and process CommsDSL schema files as well as facilitate the development of the new code generation applications. The library can implement independent code generation tools, used to generate other independent code such as bindings to code generated by commsdsl2comms for other programming languages, additional testing, Wireshark dissectors, etc.

The process of the code generation is depicted below.

Benefits
-
No enforcement of particular data layout and/or encoding: Allows easy implementation of already defined third-party protocols.
-
Embedded (including bare-metal) friendly: The protocol definition code enables easy application-specific compile-time customization of polymorphic interfaces and some data storage types. It avoids the use of RTTI and/or exceptions and may exclude the usage of dynamic memory allocation.
-
Robust and safe handling of malformed input data.
-
Significant reduction of boilerplate code: Minimizes the amount of code required to integrate the protocol definition into the business logic.
-
Injection of custom C++11 code snippets: Enables injection of custom code snippets in case the generated code is incorrect or incomplete.
-
Meta-programming friendly: Most classes define a similar and predictable public interface, allowing for easy compile-time analysis and optimizations.
-
Out-of-the-box protocol analysis and visualization tools.
-
No usage of socket/network abstractions: Allows full control over serialized data for additional encryption, transport wrapping, and/or external transmission over some I/O link.
-
Support for other high-level programming languages via bindings (glue code).
The CommsChampion Ecosystem also provides several higher-level libraries for managing some widely used open binary communication protocols. These libraries abstract away the protocol messages and provide a convenient and easy-to-use API. All of the provided libraries strive to adhere to the following principles:
-
Allow the end application to manage the I/O link connection and timers: This allows the protocol handling library to be generic and platform-independent.
-
Ensure that the end application has full control over the exchanged raw data: This enables the application to apply extra data manipulation, such as encryption, extra message framing when using non-reliable I/O link, and/or implement custom solutions extending the standard protocol functionality.
-
Provide a simple, asynchronous, and non-blocking interface.
-
Offer an ability to customize the data structures and/or available functionality via compile-time configuration: This makes it suitable for embedded systems (including bare-metal ones without heap).
-
Allow easy implementation of client/server applications: Use any favorite event loop framework (such as Qt or Boost.Asio) or RTOS.
The list of currently available protocol handling libraries can be found on the Projects page.
CommsChampion Tools are highly versatile applications that, once mastered, become indispensable for protocol development and testing. They offer a wide range of functionalities, including:
-
Sending and receiving messages to/from the tested system using various I/O links and additional transport protocols.
-
Visualizing protocol messages.
-
Decoding protocol messages from external raw data.
-
Observing the exchange of protocol messages between nodes using “proxy” mode.
Even if the CommsChampion Ecosystem is not used to implement the required protocol messages, with relatively little effort of defining the protocol in terms of CommsDSL schema and then using the provided code generators, the CommsChampion Tools can become robust and valuable internal instrument of the defined protocol debugging.
Mastering the CommsChampion Ecosystem
Please refer to the Docs page for the available resources and expected order of things to learn and practice.
Asking for Help
Some aspects of the CommsChampion Ecosystem may be complex, overwhelming and/or not explained properly in the available documentation. In case of difficulties it is recommended to fork the tutorial project on github and use it as template to create special “tutorial” or “howto” folder (say howto100). In that extra folder try to define minimal portion of the protocol that reproduces the experienced problem. After that please send me an e-mail containing the link to the forked project and the relevant details. I’ll do my best to review it and suggest a solution with the pull-request and/or explaining what needs to change in comments.
Other Communication
For any technical questions or feature requests that may be relevant to other developers, please consider opening an issue on the relevant project’s repository at github.
For any other issue, question or request please send a direct e-mail.
It is also recommended to grab RSS feed of the blog to keep yourself updated with latest news.
Contribution
For any open and freely available standard protocol you implement using the CommsChampion Ecosystem please consider to open source your definition and implement it as a separate project, use any of the already defined protocols as a template. Please also consider having it hosted as a project inside CommsChampion Ecosystem github organization. You’ll be assigned as an owner and active maintainer of the project.