ConcurrentHashmap · 进击的java菜鸟
多线程环境可以使用Collections.synchronizedMap同步加锁的方式,还可以使用HashTable,但是同步的方式显然性能不达标,而ConurrentHashMap更适合高并发场景使用。
ConcurrentHashmap在JDK1.7和1.8的版本改动比较大,1.7使用Segment+HashEntry分段锁的方式实现,1.8则抛弃了Segment,改为使用CAS+synchronized+Node实现,同样也加入了红黑树,避免链表过长导致性能的问题。
1.7分段锁
从结构上说,1.7版本的ConcurrentHashMap采用分段锁机制,里面包含一个Segment数组,Segment继承与ReentrantLock,Segment则包含HashEntry的数组,HashEntry本身就是一个链表的结构,具有保存key、value的能力能指向下一个节点的指针。
实际上就是相当于每个Segment都是一个HashMap,默认的Segment长度是16,也就是支持16个线程的并发写,Segment之间相互不会受到影响。

put流程
其实发现整个流程和HashMap非常类似,只不过是先定位到具体的Segment,然后通过ReentrantLock去操作而已,后面的流程我就简化了,因为和HashMap基本上是一样的。
- 计算hash,定位到segment,segment如果是空就先初始化
- 使用ReentrantLock加锁,如果获取锁失败则尝试自旋,自旋超过次数就阻塞获取,保证一定获取锁成功
- 遍历HashEntry,就是和HashMap一样,数组中key和hash一样就直接替换,不存在就再插入链表,链表同样

get流程
get也很简单,key通过hash定位到segment,再遍历链表定位到具体的元素上,需要注意的是value是volatile的,所以get是不需要加锁的。
1.8CAS+synchronized
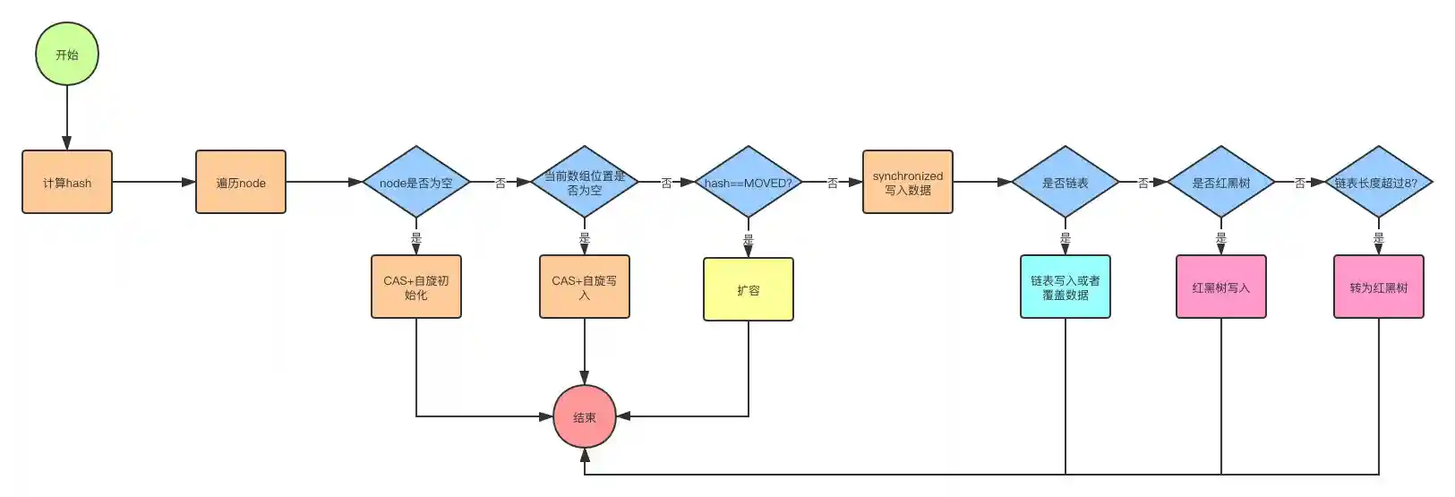
1.8抛弃分段锁,转为用CAS+synchronized来实现,同样HashEntry改为Node,也加入了红黑树的实现。主要还是看put的流程

put流程
- 首先计算hash,遍历node数组,如果node是空的话,就通过CAS+自旋的方式初始化
- 如果当前数组位置是空则直接通过CAS自旋写入数据
- 如果hash==MOVED,说明需要扩容,执行扩容
- 如果都不满足,就使用synchronized写入数据,写入数据同样判断链表、红黑树,链表写入和HashMap的方式一样,key hash一样就覆盖,反之就尾插法,链表长度超过8就转换成红黑树

get查询
get很简单,通过key计算hash,如果key hash相同就返回,如果是红黑树按照红黑树获取,都不是就遍历链表获取