IO · 进击的java菜鸟
Java IO 是一个庞大的知识体系

Java IO流是一个庞大的生态环境,其内部提供了很多不同的输入流和输出流,细分下去还有字节流和字符流,甚至还有缓冲流提高 IO 性能, 转换流将字节流转换为字符流······看到这些就已经对 IO 产生恐惧了,在日常开发中少不了对文件的 IO 操作,虽然 apache 已经提供了 Commons IO 这种封装好的组件,但面对特殊场景时, 我们仍需要自己去封装一个高性能的文件 IO 工具类,本文将会解析 Java IO 中涉及到的各个类,以及讲解如何正确、高效地使用它们。
什么是流
我们知道任何一个文件都是以二进制形式存在于设备中,计算机就只有 0 和 1,你能看见的东西全部都是由这两个数字组成,你看这篇文章时,这篇文章也是由01组成,只不过这些二进制串经过各种转换演变成一个个文字、一张张图片跃然屏幕上。
而流就是将这些二进制串在各种设备之间进行传输,如果你觉得有些抽象,我举个例子就会好理解一些:
下图是一张图片,它由01串组成,我们可以通过程序把一张图片拷贝到一个文件夹中, 把图片转化成二进制数据集,把数据一点一点地传递到文件夹中 , 类似于水的流动 , 这样整体的数据就是一个数据流

IO 流读写数据的特点:
- 顺序读写: 读写数据时,大部分情况下都是按照顺序读写,读取时从文件开头的第一个字节到最后一个字节,写出时也是也如此(RandomAccessFile 可以实现随机读写)
- 字节数组: 读写数据时本质上都是对字节数组做读取和写出操作,即使是字符流,也是在字节流基础上转化为一个个字符,所以字节数组是 IO 流读写数据的本质。
流的分类
根据数据流向不同分类:输入流 和 输出流
- 输入流:从磁盘或者其它设备中将数据输入到进程中
- 输出流:将进程中的数据输出到磁盘或其它设备上保存

图示中的硬盘只是其中一种设备,还有非常多的设备都可以应用在IO流中,例如:打印机、硬盘、显示器、手机······
根据处理数据的基本单位不同分类:字节流 和 字符流
- 字节流:以字节(8 bit)为单位做数据的传输
- 字符流:以字符为单位(1字符 = 2字节)做数据的传输
字符流的本质也是通过字节流读取,Java 中的字符采用 Unicode 标准,在读取和输出的过程中,通过以字符为单位,查找对应的码表将字节转换为对应的字符。
面对字节流和字符流,很多读者都有疑惑:什么时候需要用字节流,什么时候又要用字符流?
我这里做一个简单的概括,你可以按照这个标准去使用:
字符流只针对字符数据进行传输,所以如果是文本数据,优先采用字符流传输;除此之外,其它类型的数据(图片、音频等),最好还是以字节流传输。
根据这两种不同的分类,我们就可以做出下面这个表格,里面包含了 IO 中最核心的 4 个顶层抽象类:
数据流向 / 数据类型字节流字符流输入流InputStreamReader输出流OutputStreamWriter
现在看 IO 是不是有一些思路了,不会觉得很混乱了,我们来看这四个类下的所有成员。

看到这么多的类是不是又开始觉得混乱了,不要慌,字节流和字符流下的输入流和输出流大部分都是一一对应的,有了上面的表格支撑,我们不需要再担心看见某个类会懵逼的情况了。
看到 Stream 就知道是字节流,看到 Reader / Writer 就知道是字符流。
这里还要额外补充一点:Java IO 提供了字节流转换为字符流的转换类,称为转换流。
转换流 / 数据类型字节流与字符流之间的转换
(输入)字节流 => InputStreamReader** => 字符流
(输出)字符流 => OutputStreamWriter => 字节流
注意字节流与字符流之间的转换是有严格定义的:
- 输入流:可以将字节流 => 字符流
- 输出流:可以将字符流 => 字节流
为什么在输入流不能字符流 => 字节流,输出流不能字节流 => 字符流?
在存储设备上,所有数据都是以字节为单位存储的,所以输入到内存时必定是以字节为单位输入,输出到存储设备时必须是以字节为单位输出, 字节流才是计算机最根本的存储方式,而字符流是在字节流的基础上对数据进行转换,输出字符,但每个字符依旧是以字节为单位存储的。
节点流和处理流
在这里需要额外插入一个小节讲解节点流和处理流。
- 节点流:节点流是真正传输数据的流对象,用于向特定的一个地方(节点)读写数据,称为节点流。例如 FileInputStream
- 处理流:处理流是对节点流的封装,使用外层的处理流读写数据,本质上是利用节点流的功能,外层的处理流可以提供额外的功能。处理流的基类都是以 Filter 开头。

上图将 ByteArrayInputStream 封装成 DataInputStream,可以将输入的字节数组转换为对应数据类型的数据。例如希望读入int类型数据,就会以2个字节为单位转换为一个数字。
Java IO 的核心类 File
Java 提供了 File类,它指向计算机操作系统中的文件和目录,通过该类只能访问文件和目录,无法访问内容。 它内部主要提供了 3种操作:
- 访问文件的属性:绝对路径、相对路径、文件名······
- 文件检测:是否文件、是否目录、文件是否存在、文件的读/写/执行权限······
- 操作文件:创建目录、创建文件、删除文件······
上面举例的操作都是在开发中非常常用的,File 类远不止这些操作,更多的操作可以直接去 API 文档中根据需求查找。
访问文件的属性
API功能String getAbsolutePath()返回该文件处于系统中的绝对路径名String getPath()返回该文件的相对路径,通常与 new File() 传入的路径相同String getName()返回该文件的文件名
文件检测
API功能boolean isFIle()校验该路径指向是否一个文件boolean isDirectory()校验该路径指向是否一个目录boolean isExist()校验该路径指向的文件/目录是否存在boolean canWrite()校验该文件是否可写boolean canRead()校验该文件是否可读boolean canExecute()校验该文件/目录是否可以被执行
操作文件
API功能mkdirs()递归创建多个文件夹,路径中间有可能某些文件夹不存在createNewFile()创建新文件,它是一个原子操作,有两步:检查文件是否存在、创建新文件delete()删除文件或目录,删除目录时必须保证该目录为空
多了解一些
文件的读/写/执行权限,在 Windows 中通常表现不出来,而在 Linux 中可以很好地体现这一点,原因是 Linux 有严格的用户权限分组,不同分组下的用户对文件有不同的操作权限,所以这些方法在 Linux 下会比在 Windows 下更好理解。下图是 redis 文件夹中的一些文件的详细信息,被红框标注的是不同用户的执行权限:
- r(Read):代表该文件可以被当前用户读,操作权限的序号是 4
- w(Write):代表该文件可以被当前用户写,操作权限的序号是 2
- x(Execute):该文件可以被当前用户执行,操作权限的序号是 1
Java IO 流对象
回顾流的分类有2种:
- 根据数据流向分为输入流和输出流
- 根据数据类型分为字节流和字符流
所以,本小节将以字节流和字符流作为主要分割点,在其内部再细分为输入流和输出流进行讲解。

字节流对象
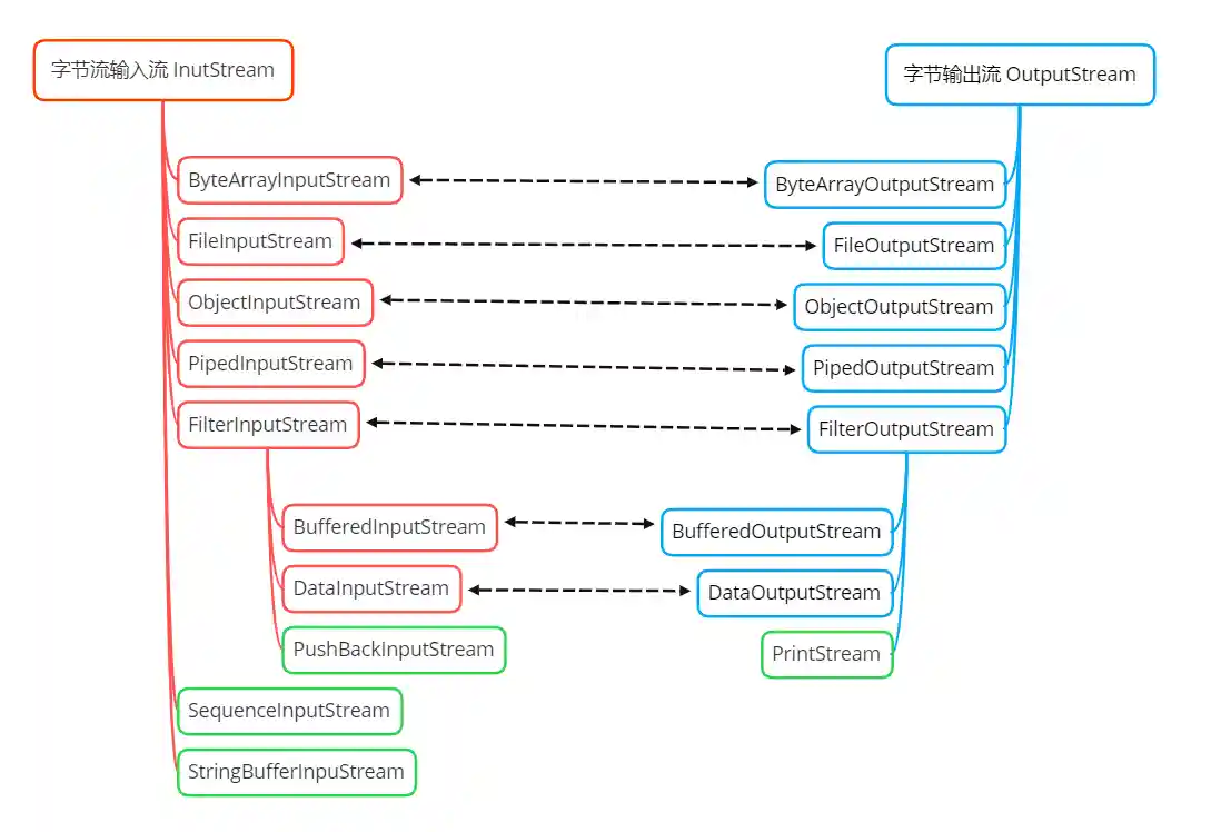
字节流对象大部分输入流和输出流都是成双成对地出现,所以学习的时候可以将输入流和输出流一一对应的流对象关联起来,输入流和输出流只是数据流向不同,而处理数据的方式可以是相同的。
注意不要认为用什么流读入数据,就需要用对应的流写出数据,在 Java 中没有这么规定,下图只是各个对象之间的一个对应关系,不是两个类使用时必须强制关联使用。
下面有非常多的类,我会介绍基类的方法,了解这些方法是非常有必要的,子类的功能基于父类去扩展,只有真正了解父类在做什么,学习子类的成本就会下降。

InputStream
InputStream 是字节输入流的抽象基类,提供了通用的读方法,让子类使用或重写它们。下面是 InputStream 常用的重要的方法。
重要方法功能public abstract int read()从输入流中读取下一个字节,读到尾部时返回 -1public int read(byte b[])从输入流中读取长度为 b.length 个字节放入字节数组 b 中public int read(byte b[], int off, int len)从输入流中读取指定范围的字节数据放入字节数组 b 中public void close()关闭此输入流并释放与该输入流相关的所有资源
还有其它一些不太常用的方法,我也列出来了。
其它方法功能public long skip(long n)跳过接下来的 n 个字节,返回实际上跳过的字节数public long available()返回下一次可读取(跳过)且不会被方法阻塞的字节数的估计值public synchronized void mark(int readlimit)标记此输入流的当前位置,对 reset() 方法的后续调用将会重新定位在 mark() 标记的位置,可以重新读取相同的字节public boolean markSupported()判断该输入流是否支持 mark() 和 reset() 方法,即能否重复读取字节public synchronized void reset()将流的位置重新定位在最后一次调用 mark() 方法时的位置

ByteArrayInputStream
ByteArrayInputStream 内部包含一个 buf 字节数组缓冲区,该缓冲区可以从流中读取的字节数,使用 pos 指针指向读取下一个字节的下标位置,内部还维护了一个count 属性,代表能够读取 count 个字节。

必须保证 pos 严格小于 count,而 count 严格小于 buf.length 时,才能够从缓冲区中读取数据
FileInputStream
文件输入流,从文件中读入字节,通常对文件的拷贝、移动等操作,可以使用该输入流把文件的字节读入内存中,然后再利用输出流输出到指定的位置上。
PipedInputStream
管道输入流,它与 PipedOutputStream 成对出现,可以实现多线程中的管道通信。PipedOutputStream 中指定与特定的 PipedInputStream 连接,PipedInputStream 也需要指定特定的 PipedOutputStream 连接,之后输出流不断地往输入流的 buffer 缓冲区写数据,而输入流可以从缓冲区中读取数据。
ObjectInputStream
对象输入流,用于对象的反序列化,将读入的字节数据反序列化为一个对象,实现对象的持久化存储。
PushBackInputStream
它是 FilterInputStream 的子类,是一个处理流,它内部维护了一个缓冲数组buf。
在读入字节的过程中可以将读取到的字节数据回退给缓冲区中保存,下次可以再次从缓冲区中读出该字节数据。所以PushBackInputStream 允许多次读取输入流的字节数据,只要将读到的字节放回缓冲区即可。

需要注意的是如果回推字节时,如果缓冲区已满,会抛出 IOException 异常。
它的应用场景:对数据进行分类规整。
假如一个文件中存储了数字和字母两种类型的数据,我们需要将它们交给两种线程各自去收集自己负责的数据,如果采用传统的做法,把所有的数据全部读入内存中,再将数据进行分离,面对大文件的情况下,例如1G、2G,传统的输入流在读入数组后,由于没有缓冲区,只能对数据进行抛弃,这样每个线程都要读一遍文件。
使用 PushBackInputStream 可以让一个专门的线程读取文件,唤醒不同的线程读取字符:
- 第一次读取缓冲区的数据,判断该数据由哪些线程读取
- 回退数据,唤醒对应的线程读取数据
- 重复前两步
- 关闭输入流
到这里,你是否会想到 AQS 的 Condition 等待队列,多个线程可以在不同的条件上等待被唤醒。
BufferedInputStream
缓冲流,它是一种处理流,对节点流进行封装并增强,其内部拥有一个 buffer 缓冲区,用于缓存所有读入的字节,当缓冲区满时,才会将所有字节发送给客户端读取,而不是每次都只发送一部分数据,提高了效率。
DataInputStream
数据输入流,它同样是一种处理流,对节点流进行封装后,能够在内部对读入的字节转换为对应的 Java 基本数据类型。
SequenceInputStream
将两个或多个输入流看作是一个输入流依次读取,该类的存在与否并不影响整个 IO 生态,在程序中也能够做到这种效果
StringBufferInputStream
将字符串中每个字符的低 8 位转换为字节读入到字节数组中,目前已过期
InputStream 总结:
- InputStream 是所有输入字节流的抽象基类
- ByteArrayInputStream 和 FileInputStream 是两种基本的节点流,他们分别从字节数组 和 本地文件中读取数据
- DataInputStream、BufferedInputStream 和 PushBackInputStream 都是处理流,对基本的节点流进行封装并增强
- PipiedInputStream 用于多线程通信,可以与其它线程公用一个管道,读取管道中的数据。
- ObjectInputStream 用于对象的反序列化,将对象的字节数据读入内存中,通过该流对象可以将字节数据转换成对应的对象
OutputStream
OutputStream 是字节输出流的抽象基类,提供了通用的写方法,让继承的子类重写和复用。
方法功能public abstract void write(int b)将指定的字节写出到输出流,写入的字节是参数 b 的低 8 位public void write(byte b[])将指定字节数组中的所有字节写入到输出流当中public void write(byte b[], int off, int len)指定写入的起始位置 offer,字节数为 len 的字节数组写入到输出流当中public void flush()刷新此输出流,并强制写出所有缓冲的输出字节到指定位置,每次写完都要调用public void close()关闭此输出流并释放与此流关联的所有系统资源

OutputStream 中大多数的类和 InputStream 是对应的,只不过数据的流向不同而已。从上面的图可以看出:
- OutputStream 是所有输出字节流的抽象基类
- ByteArrayOutputStream 和 FileOutputStream 是两种基本的节点流,它们分别向字节数组和本地文件写出数据
- DataOutputStream、BufferedOutputStream 是处理流,前者可以将字节数据转换成基本数据类型写出到文件中;后者是缓冲字节数组,只有在缓冲区满时,才会将所有的字节写出到目的地,减少了 IO 次数。
- PipedOutputStream 用于多线程通信,可以和其它线程共用一个管道,向管道中写入数据
- ObjectOutputStream 用于对象的序列化,将对象转换成字节数组后,将所有的字节都写入到指定位置中
- PrintStream 在 OutputStream 基础之上提供了增强的功能,即可以方便地输出各种类型的数据(而不仅限于byte型)的格式化表示形式,且 PrintStream 的方法从不抛出 IOEception,其原理是写出时将各个数据类型的数据统一转换为 String 类型,我会在讲解完