Nebio is a real-time analysis application based on the nebula network framework.
nebio是一个基于nebula网络框架的数据实时统计分析应用。nebio集数据采集、数据落地、数据统计分析、分析结果入库等功能于一体。
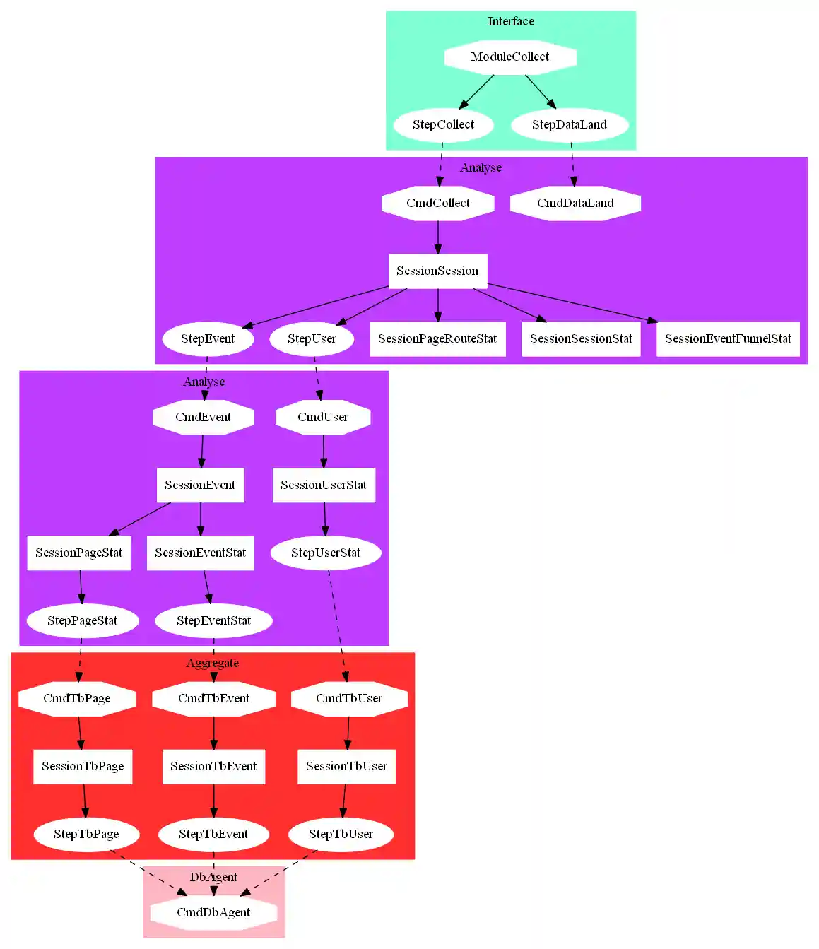
架构图
数据流和统计活动图
Getting Start
wget https://github.com/Bwar/NebulaBootstrap/archive/master.zip unzip master.zip; rm master.zip; mv NebulaBootstrap-master Nebio cd Nebio mkdir build cd build wget https://github.com/Bwar/Nebio/archive/master.zip unzip master.zip; rm master.zip; mv Nebio-master Nebio cd .. cp build/Nebio/deploy.sh ./ chmod u+x deploy.sh ./deploy.sh

