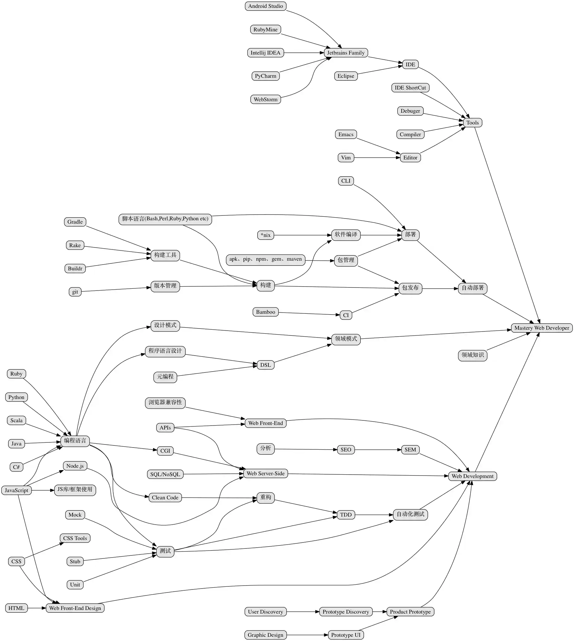
#Awesome Web Developer路线图
Phodal's 阅读书单
注意:以下内容主要以个人的经验(开发 + 阅读的书目)为主导。适用于大、中小企业的Web开发,流程上可能不尽相同,但是大致适用。
##持续交付
- 《敏捷软件开发:原则、模式与实践》
- 《测试驱动开发:实战与模式解析》
- 《实现领域驱动设计》
- 《领域驱动设计:软件核心复杂性应对之道》
- 《敏捷武士:看敏捷高手交付卓越软件》
传统软件交付(一次交付)与Web,乃至现在的软件交付很大的一个不同点在于——持续交付。
###《持续交付:发布可靠软件的系统方法》
在这本书里面介绍了如何构建一座大桥——书的封面。作为一本Jolt大奖的作品,里面详细的说明
- 如何持续的交付软件
- 如何发布可靠软件的系统方法
书中可以详细了解如何交付一个软件:
从频繁提交代码、自动化测试(保证测试覆盖) -> 运行本地测试 -> 服务器运行测试 -> 部署到测试环境 -> 交付管理
而这些都应该是自动的,所以你需要知道的东西有: 如何编写测试(Junit、Qunit、BDD、TDD..)、自动化测试(Selenium..)、版本管理(git)、配置(feature toggle)、依赖管理、部署脚本等等。
(ps:上面括号里面的不在书的范围内。)
##编程技能成长路线
- 《重构与模式》
- 《代码整洁之道》
- 《重构:改善既有代码的设计》
##JavaScript
- 《编写可维护的JavaScript》
- 《JavaScript设计模式》
- 《EffectiveJavaScript:编写高质量JavaScript代码的68个有效方法》
- 《JavaScript语言精粹》
###JavaScript Application Example

##Web杂项
- 《实用负载均衡技术:网站性能优化攻略》
- 《网站性能监测与优化》
- 《构建高性能Web站点》
- 《SEO艺术》
##Others
- 《架构之美》
- 《Vim实用技巧》
- 《互联网思维的企业》
- 《Rework》
- 《胡林的儿女》


