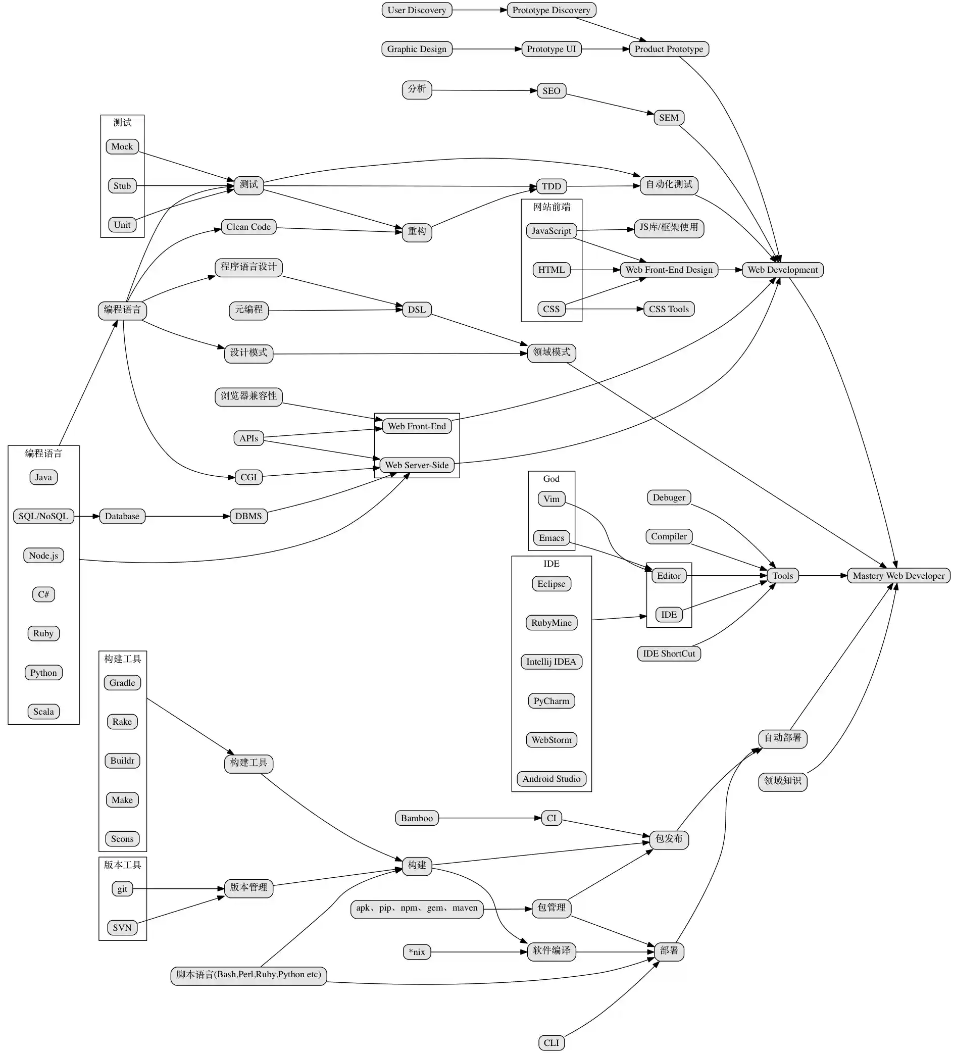
GitHub - androiddream/awesome-developer: Awesome Web Developer路线图

#Awesome Web Developer路线图

Phodal's 阅读书单

注意:以下内容主要以个人的经验(开发 + 阅读的书目)为主导。适用于大、中小企业的Web开发,流程上可能不尽相同,但是大致适用。

Awesome Web Developer

##持续交付

  • 《敏捷软件开发:原则、模式与实践》
  • 《测试驱动开发:实战与模式解析》
  • 《实现领域驱动设计》
  • 《领域驱动设计:软件核心复杂性应对之道》
  • 《敏捷武士:看敏捷高手交付卓越软件》

传统软件交付(一次交付)与Web,乃至现在的软件交付很大的一个不同点在于——持续交付。

###《持续交付:发布可靠软件的系统方法》

在这本书里面介绍了如何构建一座大桥——书的封面。作为一本Jolt大奖的作品,里面详细的说明

  • 如何持续的交付软件
  • 如何发布可靠软件的系统方法

书中可以详细了解如何交付一个软件:

从频繁提交代码、自动化测试(保证测试覆盖) -> 运行本地测试 -> 服务器运行测试 -> 部署到测试环境 -> 交付管理

而这些都应该是自动的,所以你需要知道的东西有: 如何编写测试(Junit、Qunit、BDD、TDD..)、自动化测试(Selenium..)、版本管理(git)、配置(feature toggle)、依赖管理、部署脚本等等。

##编程技能成长路线

  • 《重构与模式》
  • 《代码整洁之道》
  • 《重构:改善既有代码的设计》

Grow

##JavaScript

  • 《编写可维护的JavaScript》
  • 《JavaScript设计模式》
  • 《EffectiveJavaScript:编写高质量JavaScript代码的68个有效方法》
  • 《JavaScript语言精粹》

JavaScript

###JavaScript Application Example JavaScript App

##Web杂项

  • 《实用负载均衡技术:网站性能优化攻略》
  • 《网站性能监测与优化》
  • 《构建高性能Web站点》
  • 《SEO艺术》

##架构

  • 《架构之美》

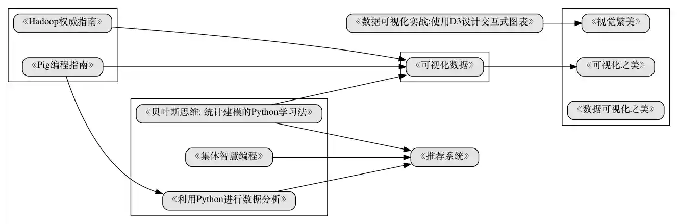
##数据可视化

  • 《可视化数据》

##机器学习

JavaScript

  • 《贝叶斯思维: 统计建模的Python学习法》
  • 《利用Python进行数据分析》
  • 《Python自然语言处理》
  • 《机器学习: 实用案例分析》

##Others

  • 《互联网思维的企业》
  • 《Rework》

待我代码编成,娶你为妻可好