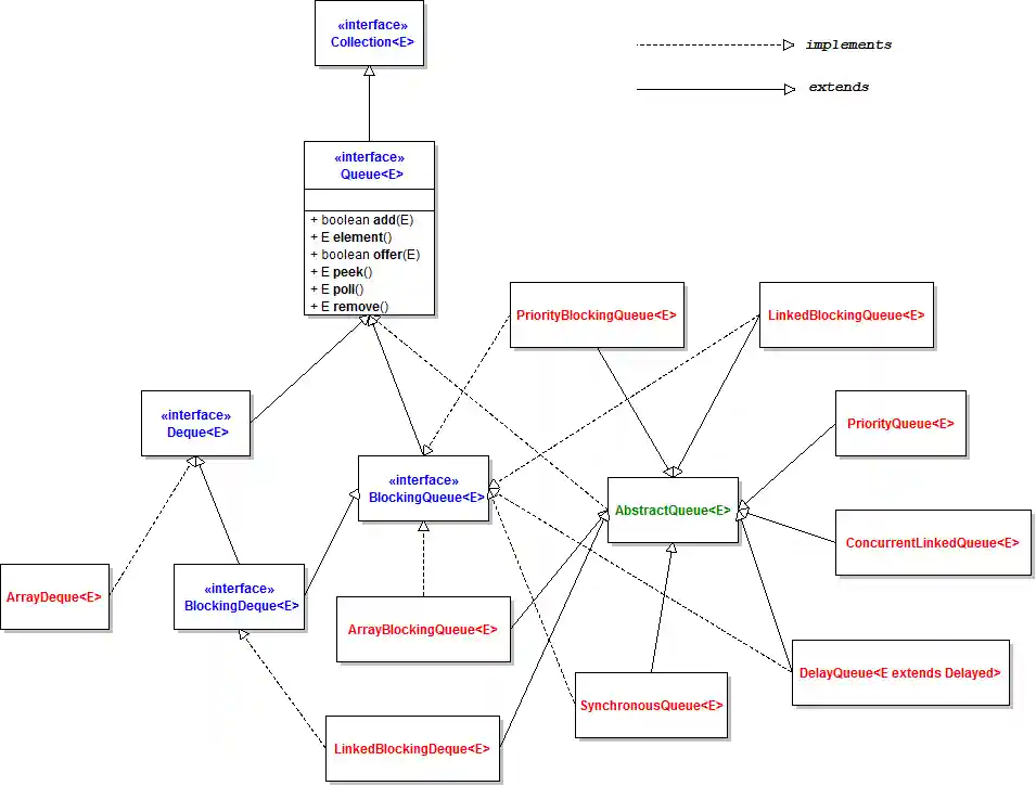
Class diagram of Queue API
This post helps you understand how the Queue interfaces and classes are design in the Java Collections framework.
Queue API is the most complex API in the family of Java Collections Framework. Queue<E>is the base interface for all kind of queues.
- Sub interfaces: BlockingQueue<E>, Deque<E> and BlockingDeque<E>.
- Abstract classes: AbstractQueue<E>.
- Implementation classes:
- ArrayBlockingQueue<E>
- ArrayDeque<E>
- ConcurrentLinkedQueue<E>
- DelayQueue<E extends Delayed>
- LinkedBlockingDeque<E>
- LinkedBlockingQueue<E>
- LinkedList<E>
- PriorityBlockingQueue<E>
- PriorityQueue<E>
- SynchronousQueue<E>
The following class diagram outlines the hierarchy of Queue API:
Related Java Queue Tutorials:
Other Java Collections Tutorials:
- What is Java Collections Framework?
- Java Set Tutorial
- Java List Tutorial
- Java Map Tutorial
- Understand equals and hashCode
- Understand object ordering
About the Author:
Nam Ha Minh is certified Java programmer (SCJP and SCWCD). He began programming with Java back in the days of Java 1.4 and has been passionate about it ever since. You can connect with him on Facebook and watch his Java videos on YouTube.
