C++ Vector end() function
Last Updated : 17 Mar 2025
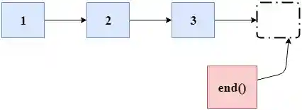
This function returns an iterator referring to the past-last-element in the vector container.

Syntax
Consider a vector v. Syntax would be:
Parameter
It does not contain any parameter.
Return value
It returns an iterator following the last element.
Example 1
Let's see a simple example.
Output:
In this example, elements of the vector have been iterated using begin() and end() function.
Example 2
Let's see another simple example.
Output:
In this example, strings of vector have been iterated using begin() and end() function.