Introduction to animations
Well-designed animations make a UI feel more intuitive, contribute to the slick look and feel of a polished app, and improve the user experience. Flutter's animation support makes it easy to implement a variety of animation types. Many widgets, especially Material widgets, come with the standard motion effects defined in their design spec, but it's also possible to customize these effects.
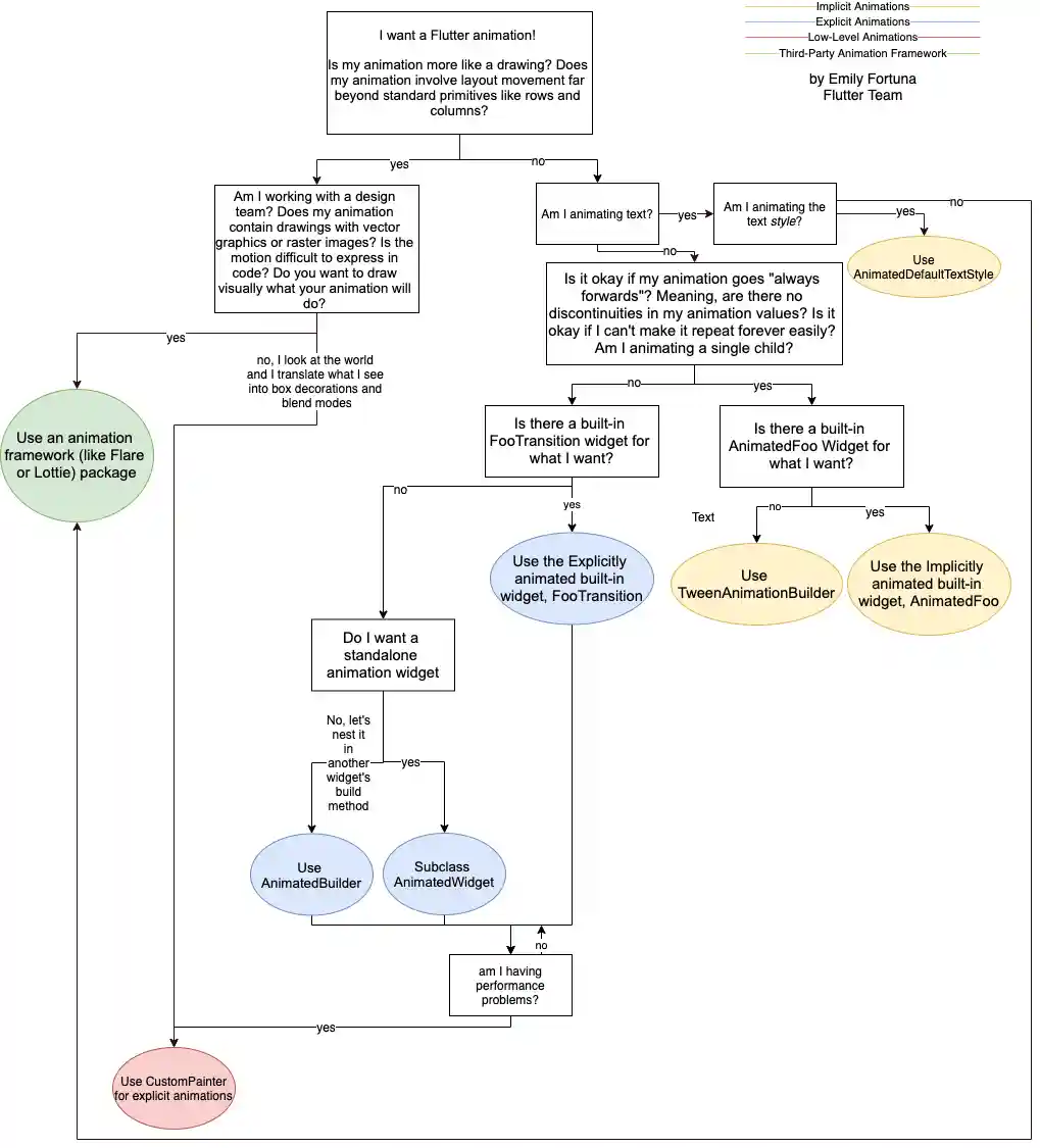
Choosing an approach
There are different approaches you can take when creating animations in Flutter. Which approach is right for you? To help you decide, check out the video, How to choose which Flutter Animation Widget is right for you? (Also published as a companion article.)
(To dive deeper into the decision process, watch the Animations in Flutter done right video, presented at Flutter Europe.)
As shown in the video, the following decision tree helps you decide what approach to use when implementing a Flutter animation:
Animation deep dive
For a deeper understanding of just how animations work in Flutter, watch Animation deep dive. (Also published as a companion article.)
Watch on YouTube in a new tab: "Take a deep dive into Flutter animation"
Implicit and explicit animations
Pre-packaged implicit animations
If a pre-packaged implicit animation (the easiest animation to implement) suits your needs, watch Animation basics with implicit animations. (Also published as a companion article.)
Watch on YouTube in a new tab: "Flutter implicit animation basics"
Custom implicit animations
To create a custom implicit animation, watch Creating your own custom implicit animations with TweenAnimationBuilder. (Also published as a companion article.)
Watch on YouTube in a new tab: "Create custom implicit animations with TweenAnimationBuilder"
Built-in explicit animations
To create an explicit animation (where you control the animation, rather than letting the framework control it), perhaps you can use one of the built-in explicit animations classes. For more information, watch Making your first directional animations with built-in explicit animations. (Also published as a companion article.)
Explicit animations
If you need to build an explicit animation from scratch, watch Creating custom explicit animations with AnimatedBuilder and AnimatedWidget. (Also published as a companion article.)
Generally, animations are either tween- or physics-based. The following sections explain what these terms mean, and point you to resources where you can learn more.
Short for in-betweening. In a tween animation, the beginning and ending points are defined, as well as a timeline, and a curve that defines the timing and speed of the transition. The framework calculates how to transition from the beginning point to the end point.
-
See the Animations tutorial, which uses tweens in the examples.
-
Also see the API documentation for
Tween,CurveTween, andTweenSequence.
Physics-based animation
In physics-based animation, motion is modeled to resemble real-world behavior. When you toss a ball, for example, where and when it lands depends on how fast it was tossed and how far it was from the ground. Similarly, dropping a ball attached to a spring falls (and bounces) differently than dropping a ball attached to a string.
-
Animate a widget using a physics simulation
A recipe in the animations section of the Flutter cookbook. -
Also see the API documentation for
AnimationController.animateWithandSpringSimulation.
Common animation patterns
Most UX or motion designers find that certain animation patterns are used repeatedly when designing a UI. This section lists some of the commonly used animation patterns, and tells you where to learn more.
Animated list or grid
This pattern involves animating the addition or removal of elements from a list or grid.
-
AnimatedListexample
This demo, from the Sample app catalog, shows how to animate adding an element to a list, or removing a selected element. The internal Dart list is synced as the user modifies the list using the plus (+) and minus (-) buttons.
Shared element transition
In this pattern, the user selects an element—often an
image—from the page, and the UI animates the selected element
to a new page with more detail. In Flutter, you can easily implement
shared element transitions between routes (pages)
using the Hero widget.
-
Hero animations How to create two styles of Hero animations:
- The hero flies from one page to another while changing position and size.
- The hero's boundary changes shape, from a circle to a square, as its flies from one page to another.
-
Also see the API documentation for the
Hero,Navigator, andPageRouteclasses.
Staggered animation
Animations that are broken into smaller motions, where some of the motion is delayed. The smaller animations might be sequential, or might partially or completely overlap.
Essential animation concepts and classes
The animation system in Flutter is based on typed
Animation
objects. Widgets can either incorporate
these animations in their build functions directly by
reading their current value and listening to their state
changes or they can use the animations as the basis of
more elaborate animations that they pass along to
other widgets.
In Flutter, an Animation object knows nothing about what
is onscreen. An Animation is an abstract class that
understands its current value and its state (completed or dismissed).
One of the more commonly used animation types is Animation<double>.
An Animation object sequentially generates
interpolated numbers between two values over a certain duration.
The output of an Animation object might be linear,
a curve, a step function, or any other mapping you can create.
Depending on how the Animation object is controlled,
it could run in reverse, or even switch directions in the
middle.
Animations can also interpolate types other than double, such as
Animation<Color> or Animation<Size>.
An Animation object has state. Its current value is
always available in the .value member.
An Animation object knows nothing about rendering or
build() functions.
A CurvedAnimation
defines the animation's progress
as a non-linear curve.
dart
animation = CurvedAnimation(parent: controller, curve: Curves.easeIn);
CurvedAnimation and AnimationController (described in the next sections)
are both of type Animation<double>, so you can pass them interchangeably.
The CurvedAnimation wraps the object it's modifying—you
don't subclass AnimationController to implement a curve.
You can use Curves
with CurvedAnimation. The Curves class defines
many commonly used curves, or you can create your own. For example:
dart
import 'dart:math';
class ShakeCurve extends Curve {
@override
double transform(double t) => sin(t * pi * 2);
}
If you want to apply an animation curve to a Tween, consider using
CurveTween.
AnimationController
AnimationController
is a special Animation
object that generates a new value whenever the hardware
is ready for a new frame. By default,
an AnimationController linearly produces the numbers
from 0.0 to 1.0 during a given duration.
For example, this code creates an Animation object,
but does not start it running:
dart
controller = AnimationController(
duration: const Duration(seconds: 2),
vsync: this,
);
AnimationController derives from Animation<double>, so it can be used
wherever an Animation object is needed. However, the AnimationController
has additional methods to control the animation. For example, you start
an animation with the .forward() method. The generation of numbers is
tied to the screen refresh, so typically 60 numbers are generated per
second. After each number is generated, each Animation object calls the
attached Listener objects. To create a custom display list for each
child, see RepaintBoundary.
When creating an AnimationController, you pass it a vsync argument.
The presence of vsync prevents offscreen animations from consuming
unnecessary resources.
You can use your stateful object as the vsync by adding
SingleTickerProviderStateMixin to the class definition.
You can see an example of this in animate1
on GitHub.
By default, the AnimationController object ranges from 0.0 to 1.0.
If you need a different range or a different data type, you can use a
Tween
to configure an animation to interpolate to a
different range or data type. For example, the
following Tween goes from -200.0 to 0.0:
dart
tween = Tween<double>(begin: -200, end: 0);
A Tween is a stateless object that takes only begin and end.
The sole job of a Tween is to define a mapping from an
input range to an output range. The input range is commonly
0.0 to 1.0, but that's not a requirement.
A Tween inherits from Animatable<T>, not from Animation<T>.
An Animatable, like Animation, doesn't have to output double.
For example, ColorTween specifies a progression between two colors.
dart
colorTween = ColorTween(begin: Colors.transparent, end: Colors.black54);
A Tween object doesn't store any state. Instead, it provides the
evaluate(Animation<double> animation)
method that uses the
transform function to map the current value of the animation
(between 0.0 and 1.0), to the actual animation value.
The current value of the Animation object can be found in the
.value method. The evaluate function also performs some housekeeping,
such as ensuring that begin and end are returned when the
animation values are 0.0 and 1.0, respectively.
To use a Tween object, call animate() on the Tween,
passing in the controller object. For example,
the following code generates the
integer values from 0 to 255 over the course of 500 ms.
dart
AnimationController controller = AnimationController(
duration: const Duration(milliseconds: 500),
vsync: this,
);
Animation<int> alpha = IntTween(begin: 0, end: 255).animate(controller);
The following example shows a controller, a curve, and a Tween:
dart
AnimationController controller = AnimationController(
duration: const Duration(milliseconds: 500),
vsync: this,
);
final Animation<double> curve = CurvedAnimation(
parent: controller,
curve: Curves.easeOut,
);
Animation<int> alpha = IntTween(begin: 0, end: 255).animate(curve);
Animation notifications
An Animation
object can have Listeners and StatusListeners,
defined with addListener() and addStatusListener().
A Listener is called whenever the value of the animation changes.
The most common behavior of a Listener is to call setState()
to cause a rebuild. A StatusListener is called when an animation begins,
ends, moves forward, or moves reverse, as defined by AnimationStatus.
Codelabs, tutorials, and articles
The following resources are a good place to start learning the Flutter animation framework. Each of these documents shows how to write animation code.
-
Animations in Flutter codelab
Learn about implicit and explicit animations while building a multiple-choice quiz game. -
Animations tutorial
Explains the fundamental classes in the Flutter animation package (controllers,Animatable, curves, listeners, builders), as it guides you through a progression of tween animations using different aspects of the animation APIs. This tutorial shows how to create your own custom explicit animations. -
Zero to One with Flutter, part 1 and part 2
Medium articles showing how to create an animated chart using tweening. -
Casual games toolkit
A toolkit with game templates that contain examples of how to use Flutter animations.
Learn more about Flutter animations at the following links:
-
There are several animations packages available on pub.dev that contain pre-built animations for commonly used patterns, including:
Containertransforms, shared axis transitions, fade through transitions, and fade transitions. -
Animation samples from the Sample app catalog.
Animation recipes from the Flutter cookbook.
-
Animation videos from the Flutter YouTube channel.
-
Animations: overview
A look at some of the major classes in the animations library, and Flutter's animation architecture. -
Animation and motion widgets
A catalog of some of the animation widgets provided in the Flutter APIs. -
The animation library in the Flutter API documentation
The animation API for the Flutter framework. This link takes you to a technical overview page for the library.