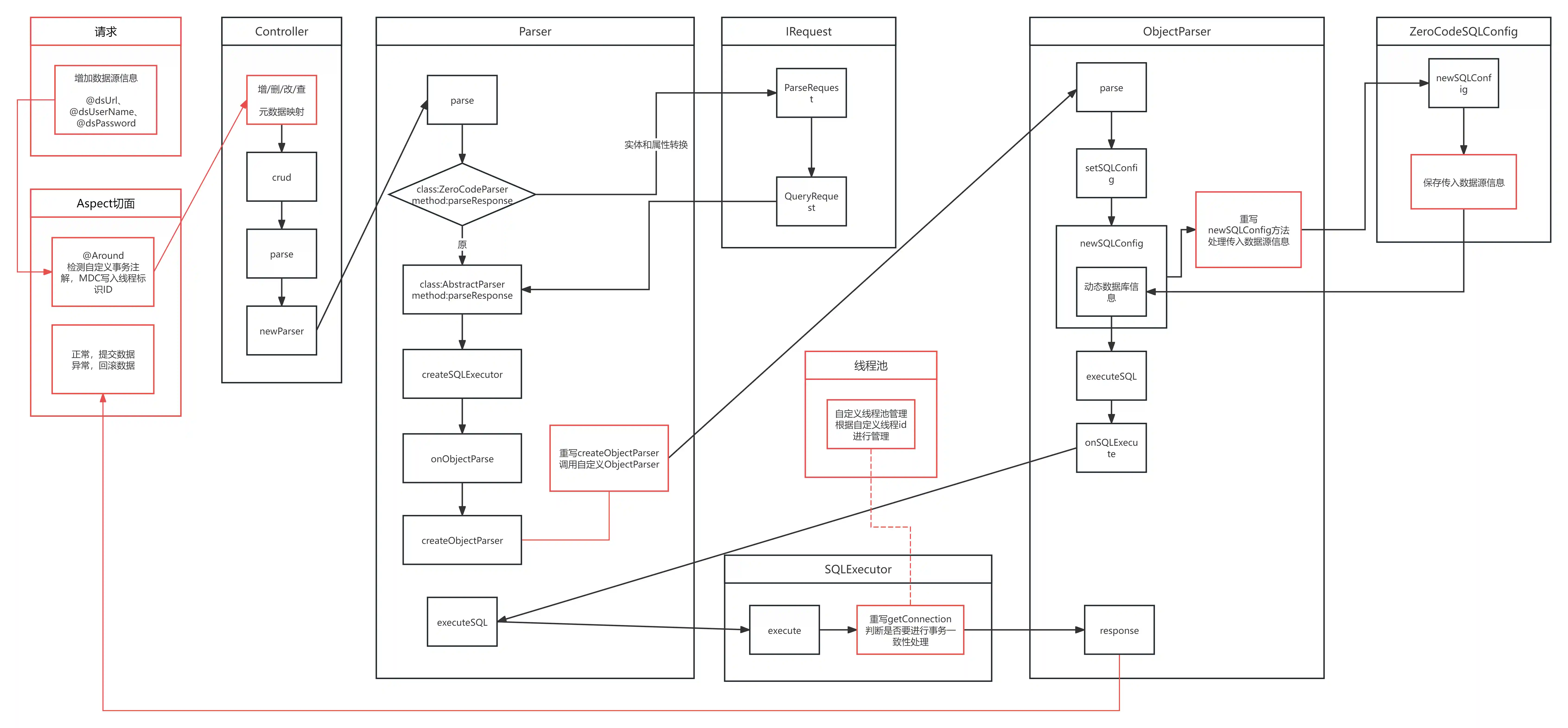
项目中简单的实现了如下特性:
- 使用APIJSON如何在
- 在进行跨表批量增删改时如何保持事务一致性
原理简述
在APIJSON的基础上,增加@ADDTransactional注解与AOP切面方法结合,找到跨表的批量操作并传递信号量,
根据信号量判断是否走源生commit事件,还是在AOP切面方法执行后统一commit
并增加对传入数据源信息参数的读取和使用
增加一个简单的连接池优化对数据库资源的使用
- 黑色:原APIJSON代码
- 红色:增加的代码
示例使用
在DemoController.java中增加saveBatch方法批量处理增删改查操作,
请求url:
http://localhost:8080/saveBatch
请求示例:
[
{
"method": "post",
"data": {
"CZKTEST40": {
"business_code": "f15afbd7-5f82-413d-85a6-d2054d60061a",
"item_code": 1,
"id": "010",
"@dsUrl": "jdbc:mysql://10.133.92.80:3306/erp_dev_demo?serverTimezone=GMT%2B8&useUnicode=true&characterEncoding=UTF-8&allowMultiQueries=true",
"@dsUserName": "root",
"@dsPassword": "Mysql@2020"
}
}
},
{
"method": "post",
"data": {
"CZKTEST40": {
"business_code": "f15afbd7-5f82-413d-85a6-d2054d60061a",
"item_code": 1,
"id": "020",
"@dsUrl": "jdbc:mysql://10.133.92.80:3306/erp_dev_demo?serverTimezone=GMT%2B8&useUnicode=true&characterEncoding=UTF-8&allowMultiQueries=true",
"@dsUserName": "root",
"@dsPassword": "Mysql@2020"
}
}
}
]响应示例
[
{
"msg": "success",
"CZKTEST40": {
"msg": "success",
"code": 200,
"@dsPassword": "Mysql@2020",
"@dsUserName": "root",
"count": 1,
"id": "010",
"ok": true,
"@dsUrl": "jdbc:mysql://10.133.92.80:3306/erp_dev_demo?serverTimezone=GMT%2B8&useUnicode=true&characterEncoding=UTF-8&allowMultiQueries=true"
},
"code": 200,
"ok": true
},
{
"msg": "success",
"CZKTEST40": {
"msg": "success",
"code": 200,
"@dsPassword": "Mysql@2020",
"@dsUserName": "root",
"count": 1,
"id": "020",
"ok": true,
"@dsUrl": "jdbc:mysql://10.133.92.80:3306/erp_dev_demo?serverTimezone=GMT%2B8&useUnicode=true&characterEncoding=UTF-8&allowMultiQueries=true"
},
"code": 200,
"ok": true
}
]