🔑 Blockchain Commons keytool-cli
by Wolf McNally and Christopher Allen
Introduction
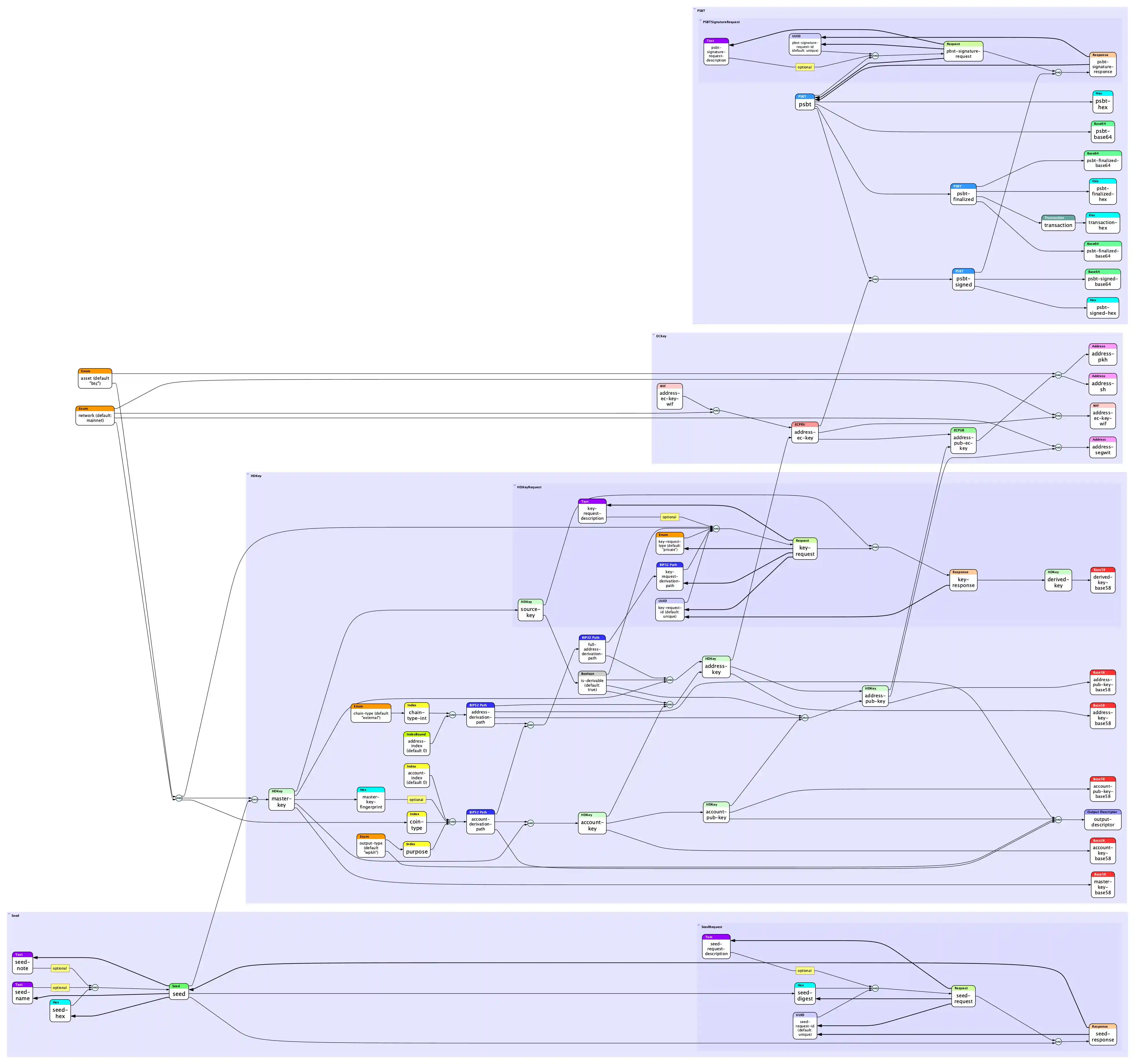
keytool is a command-line tool that implements a data flow graph for deriving cryptocurrency keys and addresses, and signing transactions. Any of the nodes in the graph can be assigned and any set of nodes can be derived as long as their dependencies are met.
Here are a few examples of use:
Derive a BIP-32 master HD key from a cryptographic seed, and display it in UR and Base58 formats
$ keytool --seed 8935a8068526d84da555cdb741a3b8a8 master-key master-key-base58
ur:crypto-hdkey/oxadykaoykaxhdclaefgyaosptdlsrsggwtysbwfsbhppsuefxhftokkbadwtbrfcxjtoehgglyanlbwcsaahdcxqzaxhkwmmshphyiycpmkuyhdnekpweingrchkphtrktioedysagwzolesarniyzcrhdntkbb
xprv9s21ZrQH143K3rJgfaUmUCueBxbDT1bbksxayh7ik1nZN41zAy2kQNop8REXEAAwqwes1E8rxk1313tyzsNmMq69h4vDyyrXkmjDZ2Nf3pN
Derive arbitrary BIP32 private and public keys from master HD key
$ keytool \
--master-key xprv9s21ZrQH143K4FAunaSG9eYwrAaaChpSYwYF22eJiZJrz5zSBKTg7NJcFqWR2UZc7EhneSMJhHLmPsKx96UDgv9CdoLc6JfQo3AncKhYNSc \
--full-address-derivation-path m/99h/1h/2h/3 \
address-key-base58 \
address-pub-key-base58
xprv9zvzy7RBcHUqSY5uPpz5jMgA4f98yCxW21Qrwg5qQu3GcqTSBsAgpRXfTnmE4SqSbLJVHx4NdWFEc1CzwVps15ynZtFPEtpaNh9uDkd3auw
xpub6DvMNcx5Sf38f2ANVrX66VctcgydNfgMPELTk4VSyEaFVdnajQUwNDr9K54VQ2SRM7gmcQmJcMa23xyWEwU2ehdU9tgFBozSUnLaWJAhmBk
Derive 10 successive bitcoin addreses from a seed.
for (( i=0; i <= 9; ++i ))
do
keytool \
--seed 1eb5338edac6fae54cbb172091ae6c1a \
--address-index $i \
address-index \
full-address-derivation-path \
address-pkh
done
0
c1859926/84h/0h/0h/0/0
17u4HStkGWxJ5PtNqzCMEKRzaPJ8h35eBc
1
c1859926/84h/0h/0h/0/1
1JyxrbHYS7ZGhq68JewhJAMWka38Bv8tFw
2
c1859926/84h/0h/0h/0/2
1Agp5QYUPXWT2PLQtqHezQB8oChEBCTmnk
3
c1859926/84h/0h/0h/0/3
1Jauyj8uiz5YwWKq6kcP5jNKxEigLYAo35
4
c1859926/84h/0h/0h/0/4
15ccuKzfmJQ6GSLzbgcUYwjKkkEdKt1ELf
5
c1859926/84h/0h/0h/0/5
1CTnrP3Pwrd3Xf77rvh4XuhJJDpyiV2PGe
6
c1859926/84h/0h/0h/0/6
19pbYMfrNUJesmyUTxVxHVHRfFwkRhPXmK
7
c1859926/84h/0h/0h/0/7
141Wb2o9u22XFiiQXo4RQhCWRefKiUU8GJ
8
c1859926/84h/0h/0h/0/8
171m44xH6vs5yJmRdY8mEf8zVAUr5ka8SA
9
c1859926/84h/0h/0h/0/9
1BHXRjigSLZLt8Z7Rss27u6kZA17Pptpga
Add a signature to a partially-signed Bitcoin transaction (PSBT).
keytool \
--network testnet \
--psbt "cHNidP8BAMMCAAAAA0DcshmpIS/ZW94f7roto1MhBNhk6Rz/ZaetRRfcedh9AAAAAAD9////wm+mbFIbTYiPlNNhB8P1/vBcwKG/ZryOHMKkL7dSqTYAAAAAAP3///+CmZgUyFrdKNCZUoqfgBhCAFORPdiP/qr0OOt4I5n+CgAAAAAA/f///wJAQg8AAAAAABYAFCBk78yn2RApIqWfuXigrti3WcQRncYQAAAAAAAWABSMyh/Y85oXJKUZQJT+IeAZJk/MeAAAAAAAAQD9PgECAAAABnPYBYJW735g7YMuaFrrK2ZgQj2XELyHukIJmdvOUB4sAAAAAAD+////bmU42jLXSFq3iLHmsyOR/OrF/x0ZQ2lAbecy8CeanlsAAAAAAP7///87WWkGf++EI4Um41R9YUGj00Z0+wvW0fmPYJ+81lWZOAEAAAAA/v///++syYWL4jBkYbhPlOrxJkozfdkL/XJWnhl2nVzVxa2OAAAAAAD+////UAL64CRRErlwBwQM+X5opqpiI0JmpsKs2a1MzGtZh8QAAAAAAP7///8chEjupyVpNkPdCyBE1wpPrS8MGI9EjEGpj7CTgZAXtgAAAAAA/v///wKghgEAAAAAABYAFMzoxnRhxnGxMSMykm4rhwto1dz6vkMPAAAAAAAWABTzi7rfXv1coXc7HvFo2QoeYq4U1E54HAABAR+ghgEAAAAAABYAFMzoxnRhxnGxMSMykm4rhwto1dz6IgYCtKMsZPEI+kb9daMTFeF/+8io6poDvTx+cinpPo9y1EQYDwVpQ1QAAIABAACAAAAAgAAAAAAQAAAAAAEAUgIAAAABbEc0zoXZ/16+PtvwSQ43BytcwpYvO6gGU11xDcaGH7YAAAAAAAEAAAABgEEPAAAAAAAWABQMEbJbdDyzQi5GH1/cPH4QeuPCiwAAAAABAR+AQQ8AAAAAABYAFAwRslt0PLNCLkYfX9w8fhB648KLIgYDcV7jKmCV/4gwmyIZjcVj1LXh1/M4er/DpkPbYiUikt8YDwVpQ1QAAIABAACAAAAAgAAAAACIAAAAAAEAUgIAAAABtvIk4LNoWJem4tfDI5qeVZKR954vLCVJBiqv3pSFR8AAAAAAAAEAAAAB0kEPAAAAAAAWABT93jySCCHYPSeMHxs0jj9i+0UtmAAAAAABAR/SQQ8AAAAAABYAFP3ePJIIIdg9J4wfGzSOP2L7RS2YIgYDhA94BGdguQJPUq61nFoMNrVM4VUaSEJwM7lZcPGyFPUYDwVpQ1QAAIABAACAAAAAgAAAAACGAAAAACICAgFa3FuEwDkszXFDVxN6KU6pVUV/f6d1JSWZ1RsD4CNtGA8FaUNUAACAAQAAgAAAAIAAAAAAiQAAAAAiAgJZ8CLw/Bdus5hyuOPx7cnFfkBkRoTavnS6BRAHi5GOLBgPBWlDVAAAgAEAAIAAAACAAQAAAFIAAAAA" \
--address-ec-key-wif "cSyLgU8rSvYNU1j6XR2vo5ebSQqza7PR9iFNtkkYrFMwyB5or5gH" \
psbt-signed-base64
cHNidP8BAMMCAAAAA0DcshmpIS/ZW94f7roto1MhBNhk6Rz/ZaetRRfcedh9AAAAAAD9////wm+mbFIbTYiPlNNhB8P1/vBcwKG/ZryOHMKkL7dSqTYAAAAAAP3///+CmZgUyFrdKNCZUoqfgBhCAFORPdiP/qr0OOt4I5n+CgAAAAAA/f///wJAQg8AAAAAABYAFCBk78yn2RApIqWfuXigrti3WcQRncYQAAAAAAAWABSMyh/Y85oXJKUZQJT+IeAZJk/MeAAAAAAAAQD9PgECAAAABnPYBYJW735g7YMuaFrrK2ZgQj2XELyHukIJmdvOUB4sAAAAAAD+////bmU42jLXSFq3iLHmsyOR/OrF/x0ZQ2lAbecy8CeanlsAAAAAAP7///87WWkGf++EI4Um41R9YUGj00Z0+wvW0fmPYJ+81lWZOAEAAAAA/v///++syYWL4jBkYbhPlOrxJkozfdkL/XJWnhl2nVzVxa2OAAAAAAD+////UAL64CRRErlwBwQM+X5opqpiI0JmpsKs2a1MzGtZh8QAAAAAAP7///8chEjupyVpNkPdCyBE1wpPrS8MGI9EjEGpj7CTgZAXtgAAAAAA/v///wKghgEAAAAAABYAFMzoxnRhxnGxMSMykm4rhwto1dz6vkMPAAAAAAAWABTzi7rfXv1coXc7HvFo2QoeYq4U1E54HAABAR+ghgEAAAAAABYAFMzoxnRhxnGxMSMykm4rhwto1dz6IgICtKMsZPEI+kb9daMTFeF/+8io6poDvTx+cinpPo9y1ERIMEUCIQDkmw5j/7puaE9pcUNrOKe4HLpXgP2weErNEsFFJUWQYAIgKAqlZqukvHiRGjZysMu1GAGJRgzZxyjdEan3EZTRrGwBIgYCtKMsZPEI+kb9daMTFeF/+8io6poDvTx+cinpPo9y1EQYDwVpQ1QAAIABAACAAAAAgAAAAAAQAAAAAAEAUgIAAAABbEc0zoXZ/16+PtvwSQ43BytcwpYvO6gGU11xDcaGH7YAAAAAAAEAAAABgEEPAAAAAAAWABQMEbJbdDyzQi5GH1/cPH4QeuPCiwAAAAABAR+AQQ8AAAAAABYAFAwRslt0PLNCLkYfX9w8fhB648KLIgYDcV7jKmCV/4gwmyIZjcVj1LXh1/M4er/DpkPbYiUikt8YDwVpQ1QAAIABAACAAAAAgAAAAACIAAAAAAEAUgIAAAABtvIk4LNoWJem4tfDI5qeVZKR954vLCVJBiqv3pSFR8AAAAAAAAEAAAAB0kEPAAAAAAAWABT93jySCCHYPSeMHxs0jj9i+0UtmAAAAAABAR/SQQ8AAAAAABYAFP3ePJIIIdg9J4wfGzSOP2L7RS2YIgYDhA94BGdguQJPUq61nFoMNrVM4VUaSEJwM7lZcPGyFPUYDwVpQ1QAAIABAACAAAAAgAAAAACGAAAAACICAgFa3FuEwDkszXFDVxN6KU6pVUV/f6d1JSWZ1RsD4CNtGA8FaUNUAACAAQAAgAAAAIAAAAAAiQAAAAAiAgJZ8CLw/Bdus5hyuOPx7cnFfkBkRoTavnS6BRAHi5GOLBgPBWlDVAAAgAEAAIAAAACAAQAAAFIAAAAA
Convert a PSBT from Base-64 to Uniform Resource (UR) format:
keytool \
--psbt "cHNidP8BAHUCAAAAASaBcTce3/KF6Tet7qSze3gADAVmy7OtZGQXE8pCFxv2AAAAAAD+////AtPf9QUAAAAAGXapFNDFmQPFusKGh2DpD9UhpGZap2UgiKwA4fUFAAAAABepFDVF5uM7gyxHBQ8k0+65PJwDlIvHh7MuEwAAAQD9pQEBAAAAAAECiaPHHqtNIOA3G7ukzGmPopXJRjr6Ljl/hTPMti+VZ+UBAAAAFxYAFL4Y0VKpsBIDna89p95PUzSe7LmF/////4b4qkOnHf8USIk6UwpyN+9rRgi7st0tAXHmOuxqSJC0AQAAABcWABT+Pp7xp0XpdNkCxDVZQ6vLNL1TU/////8CAMLrCwAAAAAZdqkUhc/xCX/Z4Ai7NK9wnGIZeziXikiIrHL++E4sAAAAF6kUM5cluiHv1irHU6m80GfWx6ajnQWHAkcwRAIgJxK+IuAnDzlPVoMR3HyppolwuAJf3TskAinwf4pfOiQCIAGLONfc0xTnNMkna9b7QPZzMlvEuqFEyADS8vAtsnZcASED0uFWdJQbrUqZY3LLh+GFbTZSYG2YVi/jnF6efkE/IQUCSDBFAiEA0SuFLYXc2WHS9fSrZgZU327tzHlMDDPOXMMJ/7X85Y0CIGczio4OFyXBl/saiK9Z9R5E5CVbIBZ8hoQDHAXR8lkqASECI7cr7vCWXRC+B3jv7NYfysb3mk6haTkzgHNEZPhPKrMAAAAAAAAA" \
psbt
ur:crypto-psbt/hkaodnjojkidjyzmadaekpaoaeaeaeaddslyjsemckurwzlpwlempmwyoxqdkgksaebnahiysbqdpmieiechbwsgfwchcwynaeaeaeaeaezezmzmzmaoteurykahaeaeaeaecfkoptbbtisknlaxskrdsalnlthnwlbstlcloxiyhtosihcxlopsaevyykahaeaeaeaechptbbecfevavlfrlsdwflahbsdktewyrhfnnsaxmwlustltqddmbwaeaeadaezconadadaeaeaeaeadaoldotstckpygtcxvtemcwrkoxsfinmyoemdsofgftzsdmeslblpeosfrpdlmdiovwadaeaeaechcmaebbrncsttgmptpfbgaxntpefsosuegwgueennwprhlpzmzmzmzmlnyapkfxoscazmbbfdldftgubkjpemwsjefgayrkprutdpadjsvaftwpimfdmhqzadaeaeaechcmaebbzefmnnwnosfewljytaaossechkfxpysbeeryguguzmzmzmzmaoaesawmbdaeaeaeaecfkoptbblptkwnaslbtavtayrkeepejonsidcfkgetmslefdlopsjpzeyagldwaeaeaechptbbeomsdardclwstbdrstguptrftiiotbstolotntahltaofldyfyaocxdibgrncpvtdibsesgwhflsbyuokeptolldjoroaoheutfrdkaodtwtlbleheftdkaocxadluettsuotebbvdeesodijetbzofzynjkeyhpssrdoyfyspaetdwzwtdpprkohhadclaxtdvyhfjymwcwpmgenliajpsbltvylpjnengmhnjnmkhfdlvlnshynnkbfpfhclahaofddyfeaoclaettdnlpdplpuotahstdykwkpyiyamghurjtwesfkkgsbneotohhsraszmreztvwlgaocxioeolemnbachdasemszocylopehkykckfyvedahpcxcmkelnlraxceahttwzhkdradclaocnrldnwywtmthlbernatkswswptbctsgswylnygloyineseolajkfyieyagwdrqdaeaeaeaeaeaeaeswsezose
Convert the same PSBT from UR to Base64:
keytool \
--psbt ur:crypto-psbt/hkaodnjojkidjyzmadaekpaoaeaeaeaddslyjsemckurwzlpwlempmwyoxqdkgksaebnahiysbqdpmieiechbwsgfwchcwynaeaeaeaeaezezmzmzmaoteurykahaeaeaeaecfkoptbbtisknlaxskrdsalnlthnwlbstlcloxiyhtosihcxlopsaevyykahaeaeaeaechptbbecfevavlfrlsdwflahbsdktewyrhfnnsaxmwlustltqddmbwaeaeadaezconadadaeaeaeaeadaoldotstckpygtcxvtemcwrkoxsfinmyoemdsofgftzsdmeslblpeosfrpdlmdiovwadaeaeaechcmaebbrncsttgmptpfbgaxntpefsosuegwgueennwprhlpzmzmzmzmlnyapkfxoscazmbbfdldftgubkjpemwsjefgayrkprutdpadjsvaftwpimfdmhqzadaeaeaechcmaebbzefmnnwnosfewljytaaossechkfxpysbeeryguguzmzmzmzmaoaesawmbdaeaeaeaecfkoptbblptkwnaslbtavtayrkeepejonsidcfkgetmslefdlopsjpzeyagldwaeaeaechptbbeomsdardclwstbdrstguptrftiiotbstolotntahltaofldyfyaocxdibgrncpvtdibsesgwhflsbyuokeptolldjoroaoheutfrdkaodtwtlbleheftdkaocxadluettsuotebbvdeesodijetbzofzynjkeyhpssrdoyfyspaetdwzwtdpprkohhadclaxtdvyhfjymwcwpmgenliajpsbltvylpjnengmhnjnmkhfdlvlnshynnkbfpfhclahaofddyfeaoclaettdnlpdplpuotahstdykwkpyiyamghurjtwesfkkgsbneotohhsraszmreztvwlgaocxioeolemnbachdasemszocylopehkykckfyvedahpcxcmkelnlraxceahttwzhkdradclaocnrldnwywtmthlbernatkswswptbctsgswylnygloyineseolajkfyieyagwdrqdaeaeaeaeaeaeaeswsezose \
psbt-base64
cHNidP8BAHUCAAAAASaBcTce3/KF6Tet7qSze3gADAVmy7OtZGQXE8pCFxv2AAAAAAD+////AtPf9QUAAAAAGXapFNDFmQPFusKGh2DpD9UhpGZap2UgiKwA4fUFAAAAABepFDVF5uM7gyxHBQ8k0+65PJwDlIvHh7MuEwAAAQD9pQEBAAAAAAECiaPHHqtNIOA3G7ukzGmPopXJRjr6Ljl/hTPMti+VZ+UBAAAAFxYAFL4Y0VKpsBIDna89p95PUzSe7LmF/////4b4qkOnHf8USIk6UwpyN+9rRgi7st0tAXHmOuxqSJC0AQAAABcWABT+Pp7xp0XpdNkCxDVZQ6vLNL1TU/////8CAMLrCwAAAAAZdqkUhc/xCX/Z4Ai7NK9wnGIZeziXikiIrHL++E4sAAAAF6kUM5cluiHv1irHU6m80GfWx6ajnQWHAkcwRAIgJxK+IuAnDzlPVoMR3HyppolwuAJf3TskAinwf4pfOiQCIAGLONfc0xTnNMkna9b7QPZzMlvEuqFEyADS8vAtsnZcASED0uFWdJQbrUqZY3LLh+GFbTZSYG2YVi/jnF6efkE/IQUCSDBFAiEA0SuFLYXc2WHS9fSrZgZU327tzHlMDDPOXMMJ/7X85Y0CIGczio4OFyXBl/saiK9Z9R5E5CVbIBZ8hoQDHAXR8lkqASECI7cr7vCWXRC+B3jv7NYfysb3mk6haTkzgHNEZPhPKrMAAAAAAAAA
Full Documentation
See MANUAL.md for details, more examples, and version history.
Dependencies
Recommended Installation
These dependencies are automatically installed as submodules when you run the build script. This is the recommended way to install.
Build with Docker
Install docker and run:
# Build the image $ docker build -t keytool-cli . # Run the container $ docker run --rm -it keytool-cli --help
MacOS
$ brew install autoconf automake gnu-sed libtool
You must then download or clone this repo. Afterward, cd into the repo directory and:
$ ./build.sh $ sudo make install
⚠️ Conflict with Java keytool
The macOS Java JDK includes a command-line tool also called keytool. If after installing Blockchain Commons keytool you type the commands below and see the corresponding output, then you are successfully running what you just installed:
$ which keytool /usr/local/bin/keytool $ keytool keytool: No outputs requested. Try 'keytool --help' or 'keytool --usage' for more information.
However, if you see:
$ which keytool /usr/bin/keytool $ keytool Key and Certificate Management Tool ...
Then the shell is finding Java's keytool before ours. You will need to edit your .zprofile (zsh) or .bashprofile (bash) file to include the install path of Blockchain Commons keytool before /usr/bin:
PATH=/usr/local/bin:$PATHBuild on Linux
Make sure you have llvm/clang, libc++ and libc++abi installed, all with
a minimum recommended version 10.
Build on Ubuntu and Debian
First, install the dependencies:
$ sudo apt-get update
$ sudo apt install lsb-release wget software-properties-common git apt-transport-https
$ wget https://apt.llvm.org/llvm.sh
$ chmod +x llvm.sh
$ sudo ./llvm.sh 10 # version 10
$ sudo apt-get -y install build-essential pkg-config autoconf libtool libc++-10-dev libc++abi-10-dev pythonThen, you can clone and build this repo:
$ git clone https://github.com/BlockchainCommons/keytool-cli.git $ cd keytool-cli/ $ export CC="clang-10" && export CXX="clang++-10" && ./build.sh $ sudo make install
Build on Windows
See instructions here.
Alternative Installation
This sequence does not install the dependencies from submodules; instead they must be installed in the usual places on the build system, otherwise the ./configure step below will fail.
$ ./configure $ make $ sudo make install
Note: On Linux the first step is ./configure CC=clang-10 CXX=clang++-10
Incremental Builds
If you wish to make changes to the source code and rebuild:
# Make source changes $ source set_build_paths.sh # sets shell variables used by make $ make clean # If you want a clean build $ make
Notes for Maintainers
Before accepting a PR that can affect build or unit tests, make sure the following sequence of commands succeeds:
$ ./build.sh $ make lint $ make check $ make distclean
make lint uses Cppcheck to perform static analysis on the code. All PRs should pass with no warnings.
Origin, Authors, Copyright & Licenses
Unless otherwise noted (either in this /README.md or in the file's header comments) the contents of this repository are Copyright © 2020 by Blockchain Commons, LLC, and are licensed under the spdx:BSD-2-Clause Plus Patent License.
In most cases, the authors, copyright, and license for each file reside in header comments in the source code. When it does not we have attempted to attribute it accurately in the table below.
This table below also establishes provenance (repository of origin, permalink, and commit id) for files included from repositories that are outside of this repository. Contributors to these files are listed in the commit history for each repository, first with changes found in the commit history of this repo, then in changes in the commit history of their repo of their origin.
| File | From | Commit | Authors & Copyright (c) | License |
|---|---|---|---|---|
| randombytes.c | dsprenkels/randombytes | 6db39aa | 2017-2019 Daan Sprenkels | MIT |
| randombytes.h | dsprenkels/randombytes | 19fd002 | 2017-2019 Daan Sprenkels | MIT |
| base64 codec | ReneNyffenegger/cpp-base64 | 80525f9 | 2004-2017, 2020 René Nyffenegger | ZLib |
Tool Dependencies
To build keytool you'll need to use the following tools:
- autotools - Gnu Build System from Free Software Foundation (intro).
Financial Support
Seedtool is a project of Blockchain Commons. We are proudly a "not-for-profit" social benefit corporation committed to open source & open development. Our work is funded entirely by donations and collaborative partnerships with people like you. Every contribution will be spent on building open tools, technologies, and techniques that sustain and advance blockchain and internet security infrastructure and promote an open web.
To financially support further development of Seedtool and other projects, please consider becoming a Patron of Blockchain Commons through ongoing monthly patronage as a GitHub Sponsor. You can also support Blockchain Commons with bitcoins at our BTCPay Server.
Contributing
We encourage public contributions through issues and pull-requests! Please review CONTRIBUTING.md for details on our development process. All contributions to this repository require a GPG signed Contributor License Agreement.
Discussions
The best place to talk about Blockchain Commons and its projects is in our GitHub Discussions areas.
Gordian User Community. For users of the Gordian reference apps, including Gordian Coordinator, Gordian Seed Tool, Gordian Server, Gordian Wallet, and SpotBit as well as our whole series of CLI apps. This is a place to talk about bug reports and feature requests as well as to explore how our reference apps embody the Gordian Principles.
Blockchain Commons Discussions. For developers, interns, and patrons of Blockchain Commons, please use the discussions area of the Community repo to talk about general Blockchain Commons issues, the intern program, or topics other than those covered by the Gordian Developer Community or the Gordian User Community.
Other Questions & Problems
As an open-source, open-development community, Blockchain Commons does not have the resources to provide direct support of our projects. Please consider the discussions area as a locale where you might get answers to questions. Alternatively, please use this repository's issues feature. Unfortunately, we can not make any promises on response time.
If your company requires support to use our projects, please feel free to contact us directly about options. We may be able to offer you a contract for support from one of our contributors, or we might be able to point you to another entity who can offer the contractual support that you need.
Credits
The following people directly contributed to this repository. You can add your name here by getting involved — the first step is to learn how to contribute from our CONTRIBUTING.md documentation.
| Name | Role | Github | GPG Fingerprint | |
|---|---|---|---|---|
| Christopher Allen | Principal Architect | @ChristopherA | <ChristopherA@LifeWithAlacrity.com> | FDFE 14A5 4ECB 30FC 5D22 74EF F8D3 6C91 3574 05ED |
| Wolf McNally | Project Lead | @WolfMcNally | <Wolf@WolfMcNally.com> | 9436 52EE 3844 1760 C3DC 3536 4B6C 2FCF 8947 80AE |
Responsible Disclosure
We want to keep all our software safe for everyone. If you have discovered a security vulnerability, we appreciate your help in disclosing it to us in a responsible manner. We are unfortunately not able to offer bug bounties at this time.
We do ask that you offer us good faith and use best efforts not to leak information or harm any user, their data, or our developer community. Please give us a reasonable amount of time to fix the issue before you publish it. Do not defraud our users or us in the process of discovery. We promise not to bring legal action against researchers who point out a problem provided they do their best to follow the these guidelines.
Reporting a Vulnerability
Please report suspected security vulnerabilities in private via email to ChristopherA@BlockchainCommons.com (do not use this email for support). Please do NOT create publicly viewable issues for suspected security vulnerabilities.
The following keys may be used to communicate sensitive information to developers:
| Name | Fingerprint |
|---|---|
| Christopher Allen | FDFE 14A5 4ECB 30FC 5D22 74EF F8D3 6C91 3574 05ED |
You can import a key by running the following command with that individual’s fingerprint: gpg --recv-keys "<fingerprint>" Ensure that you put quotes around fingerprints that contain spaces.

