Codis is a proxy based high performance Redis cluster solution written in Go. It is production-ready and widely used at wandoujia.com and many companies. You can see Codis Releases for latest and most stable realeases.
Donation
Donate if you want to help us maintaining this project. Thank you! See this issue for details
Compared with Twemproxy and Redis Cluster
| Codis | Twemproxy | Redis Cluster | |
|---|---|---|---|
| resharding without restarting cluster | Yes | No | Yes |
| pipeline | Yes | Yes | No |
| hash tags for multi-key operations | Yes | Yes | Yes |
| multi-key operations while resharding | Yes | - | No(details) |
| Redis clients supporting | Any clients | Any clients | Clients have to support cluster protocol |
Other Features
- GUI website dashboard & admin tools
- Supports most of Redis commands, Fully compatible with Twemproxy(https://github.com/twitter/twemproxy)
- Proxies can register on zk/etcd, clients can avoid dead proxies, see "High Availability" section.
Tutorial
FAQ
High Availability
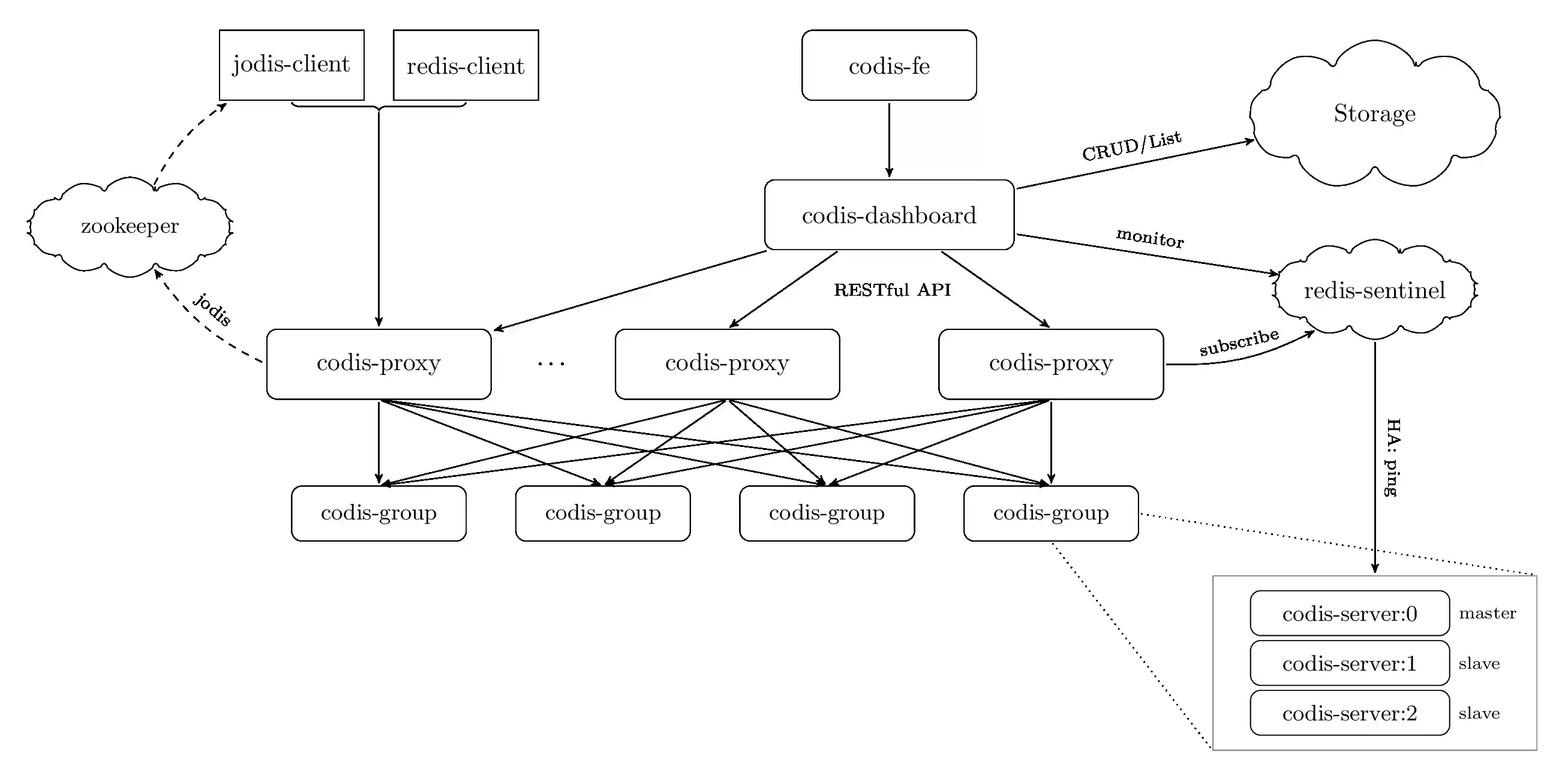
Architecture
Snapshots
Benchmarks
Authors
Active authors:
Emeritus authors:
Thanks:
License
Codis is licensed under MIT, see MIT-LICENSE.txt
You are welcome to use Codis in your product, and feel free to let us know~ :)





