This project contains remote PC power control via HomeAssistant and ESPHome ESP8266/ESP32 boards.
I use this project to power my PC based NAS remotely on and off via Home Assistant as alternative to Wake-On-Lan (WOL) which has known limitations.
Features
- Control physical PC power button (front panel) connected to the motherboard:
- Turn PC power on from any power state such as
power-off/suspended/hybernate(Behavior short press power button). - Graceful
shutdown/suspend/hybernateof the operating system (Behavior short press power button). - Force power-off (Behavior long press power-button).
- Turn PC power on from any power state such as
- Read PC power on/off status from motherboard.
- No operating system dependency.
- Power/reset buttons front panel remains full functional.
- User authorization via Homeassistant.
- Use with any (micro/mini)-ATX computer motherboard.
Youtube video:
Homeassistant screenshot:
Differences Wake-On-Lan (WOL) magic packet
Wake-On-Lan (WOL) is intended to turn computer power on remotely via Ethernet by sending a so called magic packet. This has several known limitations which are not applicable with this ESP project:
- Wake-On-Lan (WOL) has no authorization! The WOL protocol has no functionality to provide a password or allow a specific computer to wake from. Any device on the same LAN can wake a PC by sending a magic packet. The ESP is password protected via Homeassistant.
- Wake-On-Lan (WOL) can only
wakea PC from suspend or power-off state. There is no shutdown/suspend functionality. - To put a Linux machine in
sleepstate, a SSH connection to the remote PC can be made for example by executingpm-suspendcommand (Install viasudo apt install pm-utils), reference Ubuntu pm-action documentation. Disadvantages:- Requires SSH login.
- Requires sudo rights.
- Wake-On-Lan magic packets are ignored when connecting main power the first time to the power supply, even when WOL is activated in the BIOS. The reason is that WOL is disabled on most computers at first power on and requires activation by a running operating system before the PC responds on a magic packet to wake the computer. Reference: Ubuntu Wake-On-Lan.
- Running Homeassistant Wake-On-Lan in a Docker container cannot forward broadcast magic packets with a bridged network configuration. It requires an external Docker container as bridge to forward magic packages and is beyond the scope of Homeassistant. This is currently not included in Homeassistant documentation.
Hardware
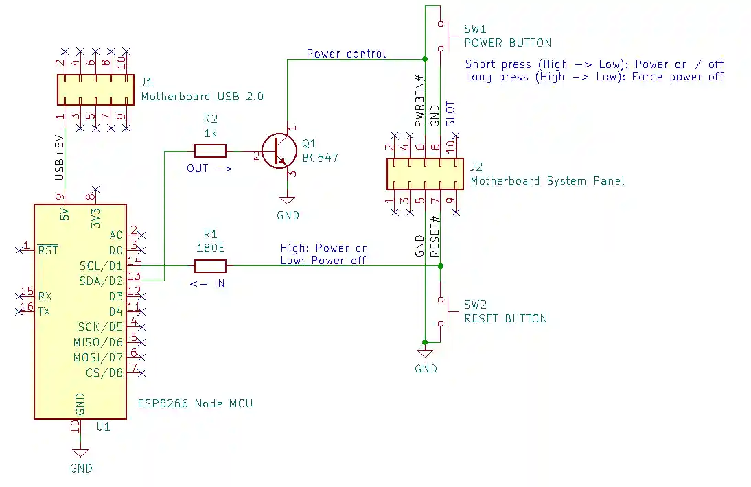
The hardware consists of an ESP8266 or ESP32 and two IO pins, mounted on a PCI metal plate (see picture below). In my case I used an ESP8266 NodeMCU board. Theoretically any ESP8266 or ESP32 board can be used for this project.
- One pin controls the power button by generating a long or short press
- A second pin reads the motherboard power status.
Schematic
My NAS is based on an Intel Core I7 ASRock Z97 ATX motherboard and contains standard 2.5mm 2x5 male headers:
ATX header USB 2.0:
Header J1 pin 1 constant +5V power on pin 1, even when the PC is power-off and is used to power the NodeMCU. The ESP8266 or ESP32 is powered via an on-board 3V3 regulator.
ATX header System panel:
Header J2 contains the power, reset and GND pins:
-
Power button pin 6.
- Short press: Turn PC on or generate graceful shutdown.
- Long press: Generate hard power off.
-
Reset button pin 7.
- Used to read power status via the reset button pin:
- High: power-on
- Low: power-off
- Used to read power status via the reset button pin:
-
GND pin 5.
-
Pin
D1is used to read the power status from the reset pin: High is on, Low is off. ResistorR1is used to minimize current when the IO pin is accidentally set to output. -
Pin
D2is used to pull the power button low to generate a short or long press. TransistorQ1is used for secure isolation between ESP8266 and motherboard.
Warning: All ATX and ESP pins must be operating at 3V3.
Downloads
Wiring
A DIY breakout PCB can be mounted at the system panel header to connect power button SW1 and reset button SW2.
WiFi stability
There is sufficient space in an ATX computer case to mount the ESP board. However, the computer case is metal shielded, so the WiFi distance to the base station reduces. It is recommended to place the ESP outside the computer case when the WiFi connection is unstable or distance too low. An ESP32 may result in different WiFi connection stability, but overall it depends on the environment.
ESP8266 PCB mounted at the back of the PC case:
Software updates
The ESPHome application firmware can be updated via USB connection (virtual serial port) or WiFi OTA (Over The Air update).
Updating the firmware via WiFi is enabled when configuring ota in the .yaml file. This requires a WiFi connection between host computer and ESP. OTA update does not work when the login from ESP to WiFi base station fails due to incorrect WiFi credentials. In this case an update via serial is required or via ap fallback as configured in the .yaml file.
ESPHome
The ESPHome application consists of the two Yaml files. One configuration file and a second secrets.yaml to store passwords.
Documentation:
Project configuration
Configure the following files:
- pc-power.yaml: Configure
platformandboard. - secrets.yaml: Configure WiFi SSID and passwords
Please refer to ESPHome documentation for more information about ESPHome YAML configuration.
Program ESP8266 or ESP32
Connect USB cable to ESP8266 or ESP32 board and enter the following commands. (Examples are tested on Ubuntu). For more information, refer to ESPHome.io.
# Clone this repository $ git clone git@github.com:Erriez/ESPHomePCPowerControlHomeAssistant.git # Install Python3 virtualenv $ sudo apt install python3-virtualenv # Create virtualenv $ virtualenv venv # Activate virtualenv $ source venv/bin/activate # Install ESPHome $ pip install esphome # Optional: Install platformio updates $ platformio platform update $ platformio upgrade # Optional: Add user permission serial port $ sudo usermod -a -G dialout <USERNAME> $ sudo reboot now # Check ESPHome installation $ esphome --help # Optional: Compile program without upload $ esphome compile pc-power.yaml # Upload program to ESP8266 or ESP32 $ esphome run pc-power.yaml # Select serial port or WiFi to upload application # Check logs $ esphome logs pc-power.yaml
Home Assistant configuration
This section describes Home Assistant configuration.
Register ESP device
Configuration | Integrations: Add Integration: ESPHome- Select hostname or IP address of the ESP device.
- Enter password as configured in
secrets.yml|esphome_api_password.
Homeassistant | Edit Dashboard | RAW Configuration Editor
Add PC power integration to a dashboard via raw edit:
title: Home views: - title: PC path: pc badges: [] cards: - type: button entity: switch.pc_power_toggle show_name: true - type: button tap_action: action: none entity: binary_sensor.pc_power_state hold_action: action: none - type: button tap_action: action: toggle entity: switch.pc_hard_power_off icon_height: 40px show_state: false show_name: true show_icon: true
Version history
Restart Home Assistant and ready to go!
Update 11 October 2024
The ESPHome YAML file format changed with ESPHome version 2024.6.0. The old format generates errors like:
$ esphome compile ESPHomePCPowerControlHomeAssistant/pc-power.yaml
INFO ESPHome 2024.9.2
INFO Reading configuration ESPHomePCPowerControlHomeAssistant/pc-power.yaml...
Failed config
ota.unknown: [source ESPHomePCPowerControlHomeAssistant/pc-power.yaml:27]
'ota' requires a 'platform' key but it was not specified.
and:
Failed config
switch.gpio: [source ESPHomePCPowerControlHomeAssistant/pc-power.yaml:30]
Pin 4 is used in multiple places.
In this case, please update to the new file format in this project.
Update 13 February 2022
- The button pin timing controlled via Homeassistant scripts was not stable. The power pin control has been moved to the ESP firmware which generates a much more accurate timing.
- Renamed the following names:
- Rename
switch.pc_power_buttontoswitch.pc_power_toggle. - Rename
switch.pc_power_button_long_presstoswitch.pc_hard_power_off. - Rename
switch.pc_power_sensetoswitch.pc_power_state.
- Rename





