ADA - Assembly for Design & Analysis
A python library for working with structural analysis and design. This library should be considered as experimental.
The recommended way of installing ada-py is by creating a new isolated environment for the installation like so:
mamba create -n adaenv ada-py
Here are some of the goals with ada-py:
- Support reading, writing and modifying FE models and post-processing FE results
- Support open source and commercial FE packages (based on what I use/would like to use regularly)
- Support scriptable FE meshing
- Support reading/writing CAD/BIM formats (STEP/IFC) & mesh formats (GLTF)
- Use a CSG (Constructive Solid Geometry) core primitives library for boolean operations based on the IFC/STEP standards
- Provide the building blocks for advanced parametric and procedural 3d model design and simulation workflows
- The library should always strive for user ergonomics.
Quick Links
Try ada-py online with code-aster and calculix pre-installed
- Feel free to start/join any informal topic related to adapy here.
- Issues related to adapy can be raised here
Usage
Some examples of using the ada-py package
Create an IFC file
The following code
from ada import Assembly, Part, Beam a = Assembly("MyAssembly") / (Part("MyPart") / Beam("MyBeam", (0, 0, 0), (1, 0, 0), "IPE300")) a.to_ifc("C:/temp/myifc.ifc")
creates an Ifc file containing an IfcBeam with the following hierarchy
MyAssembly (IfSite)
MyPart (IfcBuildingStorey)
MyBeam (IfcBeam)
The resulting IfcBeam (and corresponding hierarchy) shown in the figure above is taken from the awesome blender plugin blenderbim.
Convert between FEM formats
Here is an example showing the code for converting a sesam FEM file to abaqus and code aster
Note! Reading FEM load and step information is not supported, but might be added in the future.
import ada a = ada.from_fem('path_to_your_sesam_file.FEM') a.to_fem('name_of_my_analysis_file_deck_directory_abaqus', 'abaqus') a.to_fem('name_of_my_analysis_file_deck_directory_code_aster', 'code_aster')
Current read support is: abaqus, code aster and sesam
Current write support is: abaqus, code aster and sesam, calculix and usfos
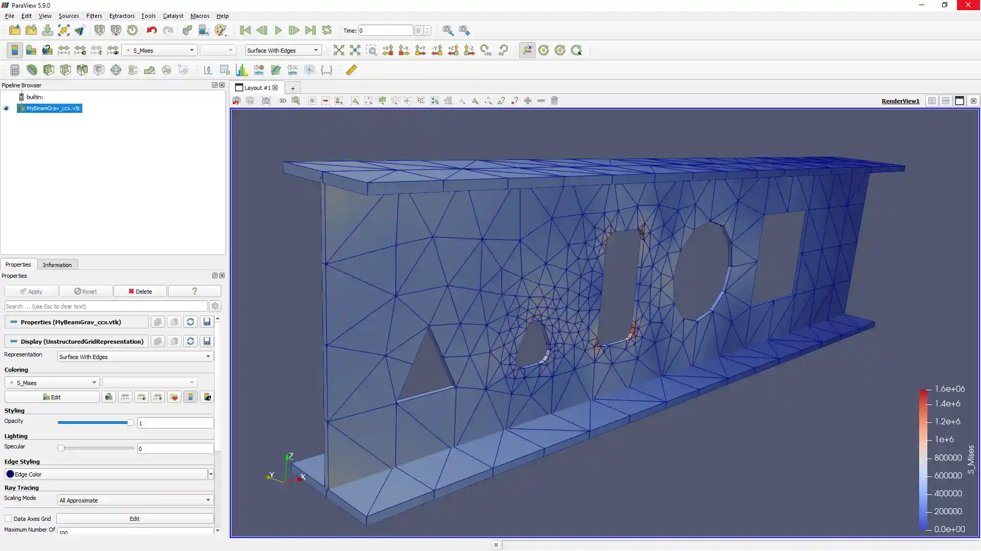
Create and execute a FEM analysis in Calculix, Code Aster and Abaqus
This example uses a function beam_ex1 from here that returns an
Assembly object with a single Beam with a few holes in it (to demonstrate a small portion of the steel detailing
capabilities in ada and IFC) converted to a shell element mesh using a FE mesh recipe create_beam_mesh found
here.
from ada.param_models.fem_models import beam_ex1 a = beam_ex1() a.to_fem("MyCantilever_abaqus", "abaqus", overwrite=True, execute=True, run_ext=True) a.to_fem("MyCantilever_calculix", "calculix", overwrite=True, execute=True) a.to_fem("MyCantilever_code_aster", "code_aster", overwrite=True, execute=True)
after the code is executed you can look at the results using supported post-processing software or directly in python using the built-in THREEJS based viewer in a web browser or Jupyter notebook/lab for the FEA results.
Note!
The above example assumes you have installed Abaqus, Calculix and Code Aster locally on your computer.
To set correct paths to your installations of FE software you wish to use there are a few ways of doing so.
- Add directory path of FE executable/batch to your system path.
- Add directory paths to system environment variables. This can be done by using the control panel or running the following from a cmd prompt with administrator rights:
:: Windows setx ADA_abaqus_exe <absolute path to abaqus.bat> setx ADA_calculix_exe <absolute path to ccx.exe> setx ADA_code_aster_exe <absolute path to as_run.bat> :: Linux? :: Mac?
Note! It is crucial that any paths containing whitespaces be converted to "shortened paths". To shorten a path on windows, you can use the utility pathcopycopy.
For manual installation files of open source FEA software such as Calculix and Code Aster, here are some relevant links:
- https://github.com/calculix/cae/releases (Calculix CAE for Windows/linux)
- https://code-aster-windows.com/download/ (Code Aster and/or Salome Meca for Windows)
- https://www.code-aster.org/spip.php?rubrique21 (Code Aster for Linux)
- https://www.salome-platform.org/?page_id=2430 (Latest Salome for windows/linux)
- https://prepomax.fs.um.si/downloads/ (PreProMax -> Calculix preprocessor)
- https://www.paraview.org/download/ (Paraview for post-processing)
Acknowledgements
This project would never have been possible without the existing open source python and c++ libraries. Although listed in the package dependencies (which is a long list), here are some of the packages that are at the very core of adapy;
- IfcOpenShell
- OpenCascade
- PythonOCC-Core
- Gmsh
- Trimesh
A huge thanks to all involved in the development of the packages mentioned here and in the list of packages adapy depends on.
If you feel that a certain package listed in the adapy dependencies should be listed here please let me know and I will update the list :)



