目录
- 机器学习算法Python实现
一、线性回归
1、代价函数
-
下面就是要求出theta,使代价最小,即代表我们拟合出来的方程距离真实值最近
-
前面有系数
2的原因是下面求梯度是对每个变量求偏导,2可以消去 -
实现代码:
# 计算代价函数
def computerCost(X,y,theta):
m = len(y)
J = 0
J = (np.transpose(X*theta-y))*(X*theta-y)/(2*m) #计算代价J
return J
- 注意这里的X是真实数据前加了一列1,因为有theta(0)
2、梯度下降算法
# 梯度下降算法
def gradientDescent(X,y,theta,alpha,num_iters):
m = len(y)
n = len(theta)
temp = np.matrix(np.zeros((n,num_iters))) # 暂存每次迭代计算的theta,转化为矩阵形式
J_history = np.zeros((num_iters,1)) #记录每次迭代计算的代价值
for i in range(num_iters): # 遍历迭代次数
h = np.dot(X,theta) # 计算内积,matrix可以直接乘
temp[:,i] = theta - ((alpha/m)*(np.dot(np.transpose(X),h-y))) #梯度的计算
theta = temp[:,i]
J_history[i] = computerCost(X,y,theta) #调用计算代价函数
print '.',
return theta,J_history
3、均值归一化
# 归一化feature
def featureNormaliza(X):
X_norm = np.array(X) #将X转化为numpy数组对象,才可以进行矩阵的运算
#定义所需变量
mu = np.zeros((1,X.shape[1]))
sigma = np.zeros((1,X.shape[1]))
mu = np.mean(X_norm,0) # 求每一列的平均值(0指定为列,1代表行)
sigma = np.std(X_norm,0) # 求每一列的标准差
for i in range(X.shape[1]): # 遍历列
X_norm[:,i] = (X_norm[:,i]-mu[i])/sigma[i] # 归一化
return X_norm,mu,sigma
- 注意预测的时候也需要均值归一化数据
4、最终运行结果
5、使用scikit-learn库中的线性模型实现
- 导入包
from sklearn import linear_model
from sklearn.preprocessing import StandardScaler #引入缩放的包
- 归一化
# 归一化操作
scaler = StandardScaler()
scaler.fit(X)
x_train = scaler.transform(X)
x_test = scaler.transform(np.array([1650,3]))
- 线性模型拟合
# 线性模型拟合
model = linear_model.LinearRegression()
model.fit(x_train, y)
- 预测
#预测结果
result = model.predict(x_test)
二、逻辑回归
1、代价函数
可以看出,当趋于
1,y=1,与预测值一致,此时付出的代价cost趋于0,若趋于
0,y=1,此时的代价cost值非常大,我们最终的目的是最小化代价值
2、梯度
3、正则化
- 目的是为了防止过拟合
- 在代价函数中加上一项
- 注意j是重1开始的,因为theta(0)为一个常数项,X中最前面一列会加上1列1,所以乘积还是theta(0),feature没有关系,没有必要正则化
- 正则化后的代价:
# 代价函数
def costFunction(initial_theta,X,y,inital_lambda):
m = len(y)
J = 0
h = sigmoid(np.dot(X,initial_theta)) # 计算h(z)
theta1 = initial_theta.copy() # 因为正则化j=1从1开始,不包含0,所以复制一份,前theta(0)值为0
theta1[0] = 0
temp = np.dot(np.transpose(theta1),theta1)
J = (-np.dot(np.transpose(y),np.log(h))-np.dot(np.transpose(1-y),np.log(1-h))+temp*inital_lambda/2)/m # 正则化的代价方程
return J
- 正则化后的代价的梯度
# 计算梯度
def gradient(initial_theta,X,y,inital_lambda):
m = len(y)
grad = np.zeros((initial_theta.shape[0]))
h = sigmoid(np.dot(X,initial_theta))# 计算h(z)
theta1 = initial_theta.copy()
theta1[0] = 0
grad = np.dot(np.transpose(X),h-y)/m+inital_lambda/m*theta1 #正则化的梯度
return grad
- 实现代码:
# S型函数
def sigmoid(z):
h = np.zeros((len(z),1)) # 初始化,与z的长度一置
h = 1.0/(1.0+np.exp(-z))
return h
5、映射为多项式
# 映射为多项式
def mapFeature(X1,X2):
degree = 3; # 映射的最高次方
out = np.ones((X1.shape[0],1)) # 映射后的结果数组(取代X)
'''
这里以degree=2为例,映射为1,x1,x2,x1^2,x1,x2,x2^2
'''
for i in np.arange(1,degree+1):
for j in range(i+1):
temp = X1**(i-j)*(X2**j) #矩阵直接乘相当于matlab中的点乘.*
out = np.hstack((out, temp.reshape(-1,1)))
return out
6、使用scipy的优化方法
- 梯度下降使用
scipy中optimize中的fmin_bfgs函数 - 调用scipy中的优化算法fmin_bfgs(拟牛顿法Broyden-Fletcher-Goldfarb-Shanno
- costFunction是自己实现的一个求代价的函数,
- initial_theta表示初始化的值,
- fprime指定costFunction的梯度
- args是其余测参数,以元组的形式传入,最后会将最小化costFunction的theta返回
result = optimize.fmin_bfgs(costFunction, initial_theta, fprime=gradient, args=(X,y,initial_lambda))
7、运行结果
8、使用scikit-learn库中的逻辑回归模型实现
- 导入包
from sklearn.linear_model import LogisticRegression
from sklearn.preprocessing import StandardScaler
from sklearn.cross_validation import train_test_split
import numpy as np
- 划分训练集和测试集
# 划分为训练集和测试集
x_train,x_test,y_train,y_test = train_test_split(X,y,test_size=0.2)
- 归一化
# 归一化
scaler = StandardScaler()
scaler.fit(x_train)
x_train = scaler.fit_transform(x_train)
x_test = scaler.fit_transform(x_test)
- 逻辑回归
#逻辑回归
model = LogisticRegression()
model.fit(x_train,y_train)
- 预测
# 预测
predict = model.predict(x_test)
right = sum(predict == y_test)
predict = np.hstack((predict.reshape(-1,1),y_test.reshape(-1,1))) # 将预测值和真实值放在一块,好观察
print predict
print ('测试集准确率:%f%%'%(right*100.0/predict.shape[0])) #计算在测试集上的准确度
逻辑回归_手写数字识别_OneVsAll
1、随机显示100个数字
# 显示100个数字
def display_data(imgData):
sum = 0
'''
显示100个数(若是一个一个绘制将会非常慢,可以将要画的数字整理好,放到一个矩阵中,显示这个矩阵即可)
- 初始化一个二维数组
- 将每行的数据调整成图像的矩阵,放进二维数组
- 显示即可
'''
pad = 1
display_array = -np.ones((pad+10*(20+pad),pad+10*(20+pad)))
for i in range(10):
for j in range(10):
display_array[pad+i*(20+pad):pad+i*(20+pad)+20,pad+j*(20+pad):pad+j*(20+pad)+20] = (imgData[sum,:].reshape(20,20,order="F")) # order=F指定以列优先,在matlab中是这样的,python中需要指定,默认以行
sum += 1
plt.imshow(display_array,cmap='gray') #显示灰度图像
plt.axis('off')
plt.show()
2、OneVsAll
- 如何利用逻辑回归解决多分类的问题,OneVsAll就是把当前某一类看成一类,其他所有类别看作一类,这样有成了二分类的问题了
- 如下图,把途中的数据分成三类,先把红色的看成一类,把其他的看作另外一类,进行逻辑回归,然后把蓝色的看成一类,其他的再看成一类,以此类推...

- 可以看出大于2类的情况下,有多少类就要进行多少次的逻辑回归分类
3、手写数字识别
- 共有0-9,10个数字,需要10次分类
- 由于数据集y给出的是
0,1,2...9的数字,而进行逻辑回归需要0/1的label标记,所以需要对y处理 - 说一下数据集,前
500个是0,500-1000是1,...,所以如下图,处理后的y,前500行的第一列是1,其余都是0,500-1000行第二列是1,其余都是0....
- 然后调用梯度下降算法求解
theta - 实现代码:
# 求每个分类的theta,最后返回所有的all_theta
def oneVsAll(X,y,num_labels,Lambda):
# 初始化变量
m,n = X.shape
all_theta = np.zeros((n+1,num_labels)) # 每一列对应相应分类的theta,共10列
X = np.hstack((np.ones((m,1)),X)) # X前补上一列1的偏置bias
class_y = np.zeros((m,num_labels)) # 数据的y对应0-9,需要映射为0/1的关系
initial_theta = np.zeros((n+1,1)) # 初始化一个分类的theta
# 映射y
for i in range(num_labels):
class_y[:,i] = np.int32(y==i).reshape(1,-1) # 注意reshape(1,-1)才可以赋值
#np.savetxt("class_y.csv", class_y[0:600,:], delimiter=',')
'''遍历每个分类,计算对应的theta值'''
for i in range(num_labels):
result = optimize.fmin_bfgs(costFunction, initial_theta, fprime=gradient, args=(X,class_y[:,i],Lambda)) # 调用梯度下降的优化方法
all_theta[:,i] = result.reshape(1,-1) # 放入all_theta中
all_theta = np.transpose(all_theta)
return all_theta
4、预测
- 之前说过,预测的结果是一个概率值,利用学习出来的
theta代入预测的S型函数中,每行的最大值就是是某个数字的最大概率,所在的列号就是预测的数字的真实值,因为在分类时,所有为0的将y映射在第一列,为1的映射在第二列,依次类推 - 实现代码:
# 预测
def predict_oneVsAll(all_theta,X):
m = X.shape[0]
num_labels = all_theta.shape[0]
p = np.zeros((m,1))
X = np.hstack((np.ones((m,1)),X)) #在X最前面加一列1
h = sigmoid(np.dot(X,np.transpose(all_theta))) #预测
'''
返回h中每一行最大值所在的列号
- np.max(h, axis=1)返回h中每一行的最大值(是某个数字的最大概率)
- 最后where找到的最大概率所在的列号(列号即是对应的数字)
'''
p = np.array(np.where(h[0,:] == np.max(h, axis=1)[0]))
for i in np.arange(1, m):
t = np.array(np.where(h[i,:] == np.max(h, axis=1)[i]))
p = np.vstack((p,t))
return p
5、运行结果
6、使用scikit-learn库中的逻辑回归模型实现
- 1、导入包
from scipy import io as spio
import numpy as np
from sklearn import svm
from sklearn.linear_model import LogisticRegression
- 2、加载数据
data = loadmat_data("data_digits.mat")
X = data['X'] # 获取X数据,每一行对应一个数字20x20px
y = data['y'] # 这里读取mat文件y的shape=(5000, 1)
y = np.ravel(y) # 调用sklearn需要转化成一维的(5000,)
- 3、拟合模型
model = LogisticRegression()
model.fit(X, y) # 拟合
- 4、预测
predict = model.predict(X) #预测
print u"预测准确度为:%f%%"%np.mean(np.float64(predict == y)*100)
三、BP神经网络
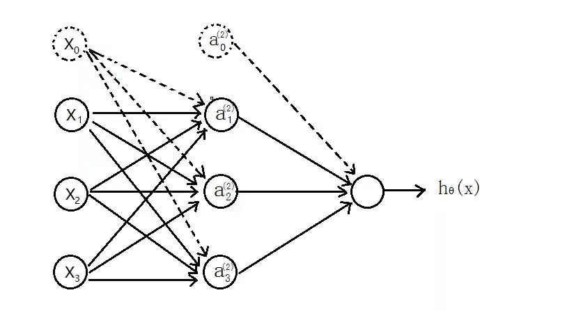
1、神经网络model
-
先介绍个三层的神经网络,如下图所示
-
所以可以得到:
2、代价函数
3、正则化
# 代价函数
def nnCostFunction(nn_params,input_layer_size,hidden_layer_size,num_labels,X,y,Lambda):
length = nn_params.shape[0] # theta的中长度
# 还原theta1和theta2
Theta1 = nn_params[0:hidden_layer_size*(input_layer_size+1)].reshape(hidden_layer_size,input_layer_size+1)
Theta2 = nn_params[hidden_layer_size*(input_layer_size+1):length].reshape(num_labels,hidden_layer_size+1)
# np.savetxt("Theta1.csv",Theta1,delimiter=',')
m = X.shape[0]
class_y = np.zeros((m,num_labels)) # 数据的y对应0-9,需要映射为0/1的关系
# 映射y
for i in range(num_labels):
class_y[:,i] = np.int32(y==i).reshape(1,-1) # 注意reshape(1,-1)才可以赋值
'''去掉theta1和theta2的第一列,因为正则化时从1开始'''
Theta1_colCount = Theta1.shape[1]
Theta1_x = Theta1[:,1:Theta1_colCount]
Theta2_colCount = Theta2.shape[1]
Theta2_x = Theta2[:,1:Theta2_colCount]
# 正则化向theta^2
term = np.dot(np.transpose(np.vstack((Theta1_x.reshape(-1,1),Theta2_x.reshape(-1,1)))),np.vstack((Theta1_x.reshape(-1,1),Theta2_x.reshape(-1,1))))
'''正向传播,每次需要补上一列1的偏置bias'''
a1 = np.hstack((np.ones((m,1)),X))
z2 = np.dot(a1,np.transpose(Theta1))
a2 = sigmoid(z2)
a2 = np.hstack((np.ones((m,1)),a2))
z3 = np.dot(a2,np.transpose(Theta2))
h = sigmoid(z3)
'''代价'''
J = -(np.dot(np.transpose(class_y.reshape(-1,1)),np.log(h.reshape(-1,1)))+np.dot(np.transpose(1-class_y.reshape(-1,1)),np.log(1-h.reshape(-1,1)))-Lambda*term/2)/m
return np.ravel(J)
4、反向传播BP
-
上面正向传播可以计算得到
J(θ),使用梯度下降法还需要求它的梯度 -
BP反向传播的目的就是求代价函数的梯度
-
反向传播计算梯度的过程为:
-
实现代码:
# 梯度
def nnGradient(nn_params,input_layer_size,hidden_layer_size,num_labels,X,y,Lambda):
length = nn_params.shape[0]
Theta1 = nn_params[0:hidden_layer_size*(input_layer_size+1)].reshape(hidden_layer_size,input_layer_size+1).copy() # 这里使用copy函数,否则下面修改Theta的值,nn_params也会一起修改
Theta2 = nn_params[hidden_layer_size*(input_layer_size+1):length].reshape(num_labels,hidden_layer_size+1).copy()
m = X.shape[0]
class_y = np.zeros((m,num_labels)) # 数据的y对应0-9,需要映射为0/1的关系
# 映射y
for i in range(num_labels):
class_y[:,i] = np.int32(y==i).reshape(1,-1) # 注意reshape(1,-1)才可以赋值
'''去掉theta1和theta2的第一列,因为正则化时从1开始'''
Theta1_colCount = Theta1.shape[1]
Theta1_x = Theta1[:,1:Theta1_colCount]
Theta2_colCount = Theta2.shape[1]
Theta2_x = Theta2[:,1:Theta2_colCount]
Theta1_grad = np.zeros((Theta1.shape)) #第一层到第二层的权重
Theta2_grad = np.zeros((Theta2.shape)) #第二层到第三层的权重
'''正向传播,每次需要补上一列1的偏置bias'''
a1 = np.hstack((np.ones((m,1)),X))
z2 = np.dot(a1,np.transpose(Theta1))
a2 = sigmoid(z2)
a2 = np.hstack((np.ones((m,1)),a2))
z3 = np.dot(a2,np.transpose(Theta2))
h = sigmoid(z3)
'''反向传播,delta为误差,'''
delta3 = np.zeros((m,num_labels))
delta2 = np.zeros((m,hidden_layer_size))
for i in range(m):
#delta3[i,:] = (h[i,:]-class_y[i,:])*sigmoidGradient(z3[i,:]) # 均方误差的误差率
delta3[i,:] = h[i,:]-class_y[i,:] # 交叉熵误差率
Theta2_grad = Theta2_grad+np.dot(np.transpose(delta3[i,:].reshape(1,-1)),a2[i,:].reshape(1,-1))
delta2[i,:] = np.dot(delta3[i,:].reshape(1,-1),Theta2_x)*sigmoidGradient(z2[i,:])
Theta1_grad = Theta1_grad+np.dot(np.transpose(delta2[i,:].reshape(1,-1)),a1[i,:].reshape(1,-1))
Theta1[:,0] = 0
Theta2[:,0] = 0
'''梯度'''
grad = (np.vstack((Theta1_grad.reshape(-1,1),Theta2_grad.reshape(-1,1)))+Lambda*np.vstack((Theta1.reshape(-1,1),Theta2.reshape(-1,1))))/m
return np.ravel(grad)
5、BP可以求梯度的原因
6、梯度检查
# 检验梯度是否计算正确
# 检验梯度是否计算正确
def checkGradient(Lambda = 0):
'''构造一个小型的神经网络验证,因为数值法计算梯度很浪费时间,而且验证正确后之后就不再需要验证了'''
input_layer_size = 3
hidden_layer_size = 5
num_labels = 3
m = 5
initial_Theta1 = debugInitializeWeights(input_layer_size,hidden_layer_size);
initial_Theta2 = debugInitializeWeights(hidden_layer_size,num_labels)
X = debugInitializeWeights(input_layer_size-1,m)
y = 1+np.transpose(np.mod(np.arange(1,m+1), num_labels))# 初始化y
y = y.reshape(-1,1)
nn_params = np.vstack((initial_Theta1.reshape(-1,1),initial_Theta2.reshape(-1,1))) #展开theta
'''BP求出梯度'''
grad = nnGradient(nn_params, input_layer_size, hidden_layer_size,
num_labels, X, y, Lambda)
'''使用数值法计算梯度'''
num_grad = np.zeros((nn_params.shape[0]))
step = np.zeros((nn_params.shape[0]))
e = 1e-4
for i in range(nn_params.shape[0]):
step[i] = e
loss1 = nnCostFunction(nn_params-step.reshape(-1,1), input_layer_size, hidden_layer_size,
num_labels, X, y,
Lambda)
loss2 = nnCostFunction(nn_params+step.reshape(-1,1), input_layer_size, hidden_layer_size,
num_labels, X, y,
Lambda)
num_grad[i] = (loss2-loss1)/(2*e)
step[i]=0
# 显示两列比较
res = np.hstack((num_grad.reshape(-1,1),grad.reshape(-1,1)))
print res
7、权重的随机初始化
- 神经网络不能像逻辑回归那样初始化
theta为0,因为若是每条边的权重都为0,每个神经元都是相同的输出,在反向传播中也会得到同样的梯度,最终只会预测一种结果。 - 所以应该初始化为接近0的数
- 实现代码
# 随机初始化权重theta
def randInitializeWeights(L_in,L_out):
W = np.zeros((L_out,1+L_in)) # 对应theta的权重
epsilon_init = (6.0/(L_out+L_in))**0.5
W = np.random.rand(L_out,1+L_in)*2*epsilon_init-epsilon_init # np.random.rand(L_out,1+L_in)产生L_out*(1+L_in)大小的随机矩阵
return W
8、预测
- 正向传播预测结果
- 实现代码
# 预测
def predict(Theta1,Theta2,X):
m = X.shape[0]
num_labels = Theta2.shape[0]
#p = np.zeros((m,1))
'''正向传播,预测结果'''
X = np.hstack((np.ones((m,1)),X))
h1 = sigmoid(np.dot(X,np.transpose(Theta1)))
h1 = np.hstack((np.ones((m,1)),h1))
h2 = sigmoid(np.dot(h1,np.transpose(Theta2)))
'''
返回h中每一行最大值所在的列号
- np.max(h, axis=1)返回h中每一行的最大值(是某个数字的最大概率)
- 最后where找到的最大概率所在的列号(列号即是对应的数字)
'''
#np.savetxt("h2.csv",h2,delimiter=',')
p = np.array(np.where(h2[0,:] == np.max(h2, axis=1)[0]))
for i in np.arange(1, m):
t = np.array(np.where(h2[i,:] == np.max(h2, axis=1)[i]))
p = np.vstack((p,t))
return p
9、输出结果
四、SVM支持向量机
1、代价函数
2、Large Margin
3、SVM Kernel(核函数)
4、使用scikit-learn中的SVM模型代码
- 全部代码
- 线性可分的,指定核函数为
linear:
'''data1——线性分类'''
data1 = spio.loadmat('data1.mat')
X = data1['X']
y = data1['y']
y = np.ravel(y)
plot_data(X,y)
model = svm.SVC(C=1.0,kernel='linear').fit(X,y) # 指定核函数为线性核函数
- 非线性可分的,默认核函数为
rbf
'''data2——非线性分类'''
data2 = spio.loadmat('data2.mat')
X = data2['X']
y = data2['y']
y = np.ravel(y)
plt = plot_data(X,y)
plt.show()
model = svm.SVC(gamma=100).fit(X,y) # gamma为核函数的系数,值越大拟合的越好
5、运行结果
五、K-Means聚类算法
1、聚类过程
-
聚类属于无监督学习,不知道y的标记分为K类
-
K-Means算法分为两个步骤
-
第一步:簇分配,随机选
K个点作为中心,计算到这K个点的距离,分为K个簇 -
第二步:移动聚类中心:重新计算每个簇的中心,移动中心,重复以上步骤。
-
如下图所示:
-
计算每条数据到哪个中心最近实现代码:
# 找到每条数据距离哪个类中心最近
def findClosestCentroids(X,initial_centroids):
m = X.shape[0] # 数据条数
K = initial_centroids.shape[0] # 类的总数
dis = np.zeros((m,K)) # 存储计算每个点分别到K个类的距离
idx = np.zeros((m,1)) # 要返回的每条数据属于哪个类
'''计算每个点到每个类中心的距离'''
for i in range(m):
for j in range(K):
dis[i,j] = np.dot((X[i,:]-initial_centroids[j,:]).reshape(1,-1),(X[i,:]-initial_centroids[j,:]).reshape(-1,1))
'''返回dis每一行的最小值对应的列号,即为对应的类别
- np.min(dis, axis=1)返回每一行的最小值
- np.where(dis == np.min(dis, axis=1).reshape(-1,1)) 返回对应最小值的坐标
- 注意:可能最小值对应的坐标有多个,where都会找出来,所以返回时返回前m个需要的即可(因为对于多个最小值,属于哪个类别都可以)
'''
dummy,idx = np.where(dis == np.min(dis, axis=1).reshape(-1,1))
return idx[0:dis.shape[0]] # 注意截取一下
- 计算类中心实现代码:
# 计算类中心
def computerCentroids(X,idx,K):
n = X.shape[1]
centroids = np.zeros((K,n))
for i in range(K):
centroids[i,:] = np.mean(X[np.ravel(idx==i),:], axis=0).reshape(1,-1) # 索引要是一维的,axis=0为每一列,idx==i一次找出属于哪一类的,然后计算均值
return centroids
2、目标函数
3、聚类中心的选择
- 随机初始化,从给定的数据中随机抽取K个作为聚类中心
- 随机一次的结果可能不好,可以随机多次,最后取使代价函数最小的作为中心
- 实现代码:(这里随机一次)
# 初始化类中心--随机取K个点作为聚类中心
def kMeansInitCentroids(X,K):
m = X.shape[0]
m_arr = np.arange(0,m) # 生成0-m-1
centroids = np.zeros((K,X.shape[1]))
np.random.shuffle(m_arr) # 打乱m_arr顺序
rand_indices = m_arr[:K] # 取前K个
centroids = X[rand_indices,:]
return centroids
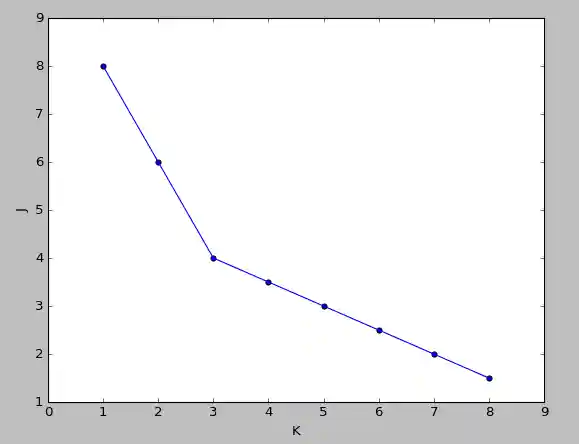
4、聚类个数K的选择
- 聚类是不知道y的label的,所以不知道真正的聚类个数
- 肘部法则(Elbow method)
- 作代价函数
J和K的图,若是出现一个拐点,如下图所示,K就取拐点处的值,下图此时K=3
- 若是很平滑就不明确,人为选择。
- 第二种就是人为观察选择
5、应用——图片压缩
- 将图片的像素分为若干类,然后用这个类代替原来的像素值
- 执行聚类的算法代码:
# 聚类算法
def runKMeans(X,initial_centroids,max_iters,plot_process):
m,n = X.shape # 数据条数和维度
K = initial_centroids.shape[0] # 类数
centroids = initial_centroids # 记录当前类中心
previous_centroids = centroids # 记录上一次类中心
idx = np.zeros((m,1)) # 每条数据属于哪个类
for i in range(max_iters): # 迭代次数
print u'迭代计算次数:%d'%(i+1)
idx = findClosestCentroids(X, centroids)
if plot_process: # 如果绘制图像
plt = plotProcessKMeans(X,centroids,previous_centroids) # 画聚类中心的移动过程
previous_centroids = centroids # 重置
centroids = computerCentroids(X, idx, K) # 重新计算类中心
if plot_process: # 显示最终的绘制结果
plt.show()
return centroids,idx # 返回聚类中心和数据属于哪个类
6、使用scikit-learn库中的线性模型实现聚类
- 导入包
from sklearn.cluster import KMeans
- 使用模型拟合数据
model = KMeans(n_clusters=3).fit(X) # n_clusters指定3类,拟合数据
- 聚类中心
centroids = model.cluster_centers_ # 聚类中心
7、运行结果
六、PCA主成分分析(降维)
1、用处
- 数据压缩(Data Compression),使程序运行更快
- 可视化数据,例如
3D-->2D等 - ......
2、2D-->1D,nD-->kD
3、主成分分析PCA与线性回归的区别
- 线性回归是找
x与y的关系,然后用于预测y PCA是找一个投影面,最小化data到这个投影面的投影误差
4、PCA降维过程
# 归一化数据
def featureNormalize(X):
'''(每一个数据-当前列的均值)/当前列的标准差'''
n = X.shape[1]
mu = np.zeros((1,n));
sigma = np.zeros((1,n))
mu = np.mean(X,axis=0)
sigma = np.std(X,axis=0)
for i in range(n):
X[:,i] = (X[:,i]-mu[i])/sigma[i]
return X,mu,sigma
Sigma = np.dot(np.transpose(X_norm),X_norm)/m # 求Sigma
# 映射数据
def projectData(X_norm,U,K):
Z = np.zeros((X_norm.shape[0],K))
U_reduce = U[:,0:K] # 取前K个
Z = np.dot(X_norm,U_reduce)
return Z
- 过程总结:
Sigma = X'*X/mU,S,V = svd(Sigma)Ureduce = U[:,0:k]Z = Ureduce'*x
5、数据恢复
# 恢复数据
def recoverData(Z,U,K):
X_rec = np.zeros((Z.shape[0],U.shape[0]))
U_recude = U[:,0:K]
X_rec = np.dot(Z,np.transpose(U_recude)) # 还原数据(近似)
return X_rec
6、主成分个数的选择(即要降的维度)
7、使用建议
- 不要使用PCA去解决过拟合问题
Overfitting,还是使用正则化的方法(如果保留了很高的差异性还是可以的) - 只有在原数据上有好的结果,但是运行很慢,才考虑使用PCA
8、运行结果
9、使用scikit-learn库中的PCA实现降维
- 导入需要的包:
#-*- coding: utf-8 -*-
# Author:bob
# Date:2016.12.22
import numpy as np
from matplotlib import pyplot as plt
from scipy import io as spio
from sklearn.decomposition import pca
from sklearn.preprocessing import StandardScaler
- 归一化数据
'''归一化数据并作图'''
scaler = StandardScaler()
scaler.fit(X)
x_train = scaler.transform(X)
- 使用PCA模型拟合数据,并降维
n_components对应要将的维度
'''拟合数据'''
K=1 # 要降的维度
model = pca.PCA(n_components=K).fit(x_train) # 拟合数据,n_components定义要降的维度
Z = model.transform(x_train) # transform就会执行降维操作
- 数据恢复
model.components_会得到降维使用的U矩阵
'''数据恢复并作图'''
Ureduce = model.components_ # 得到降维用的Ureduce
x_rec = np.dot(Z,Ureduce) # 数据恢复
七、异常检测 Anomaly Detection
1、高斯分布(正态分布)Gaussian distribution
2、异常检测算法
# 参数估计函数(就是求均值和方差)
def estimateGaussian(X):
m,n = X.shape
mu = np.zeros((n,1))
sigma2 = np.zeros((n,1))
mu = np.mean(X, axis=0) # axis=0表示列,每列的均值
sigma2 = np.var(X,axis=0) # 求每列的方差
return mu,sigma2
3、评价p(x)的好坏,以及ε的选取
-
对偏斜数据的错误度量
-
因为数据可能是非常偏斜的(就是
y=1的个数非常少,(y=1表示异常)),所以可以使用Precision/Recall,计算F1Score(在CV交叉验证集上) -
例如:预测癌症,假设模型可以得到
99%能够预测正确,1%的错误率,但是实际癌症的概率很小,只有0.5%,那么我们始终预测没有癌症y=0反而可以得到更小的错误率。使用error rate来评估就不科学了。 -
总是让
y=1(较少的类),计算Precision和Recall -
还是以癌症预测为例,假设预测都是no-cancer,TN=199,FN=1,TP=0,FP=0,所以:Precision=0/0,Recall=0/1=0,尽管accuracy=199/200=99.5%,但是不可信。
-
ε的选取 -
尝试多个
ε值,使F1Score的值高 -
实现代码
# 选择最优的epsilon,即:使F1Score最大
def selectThreshold(yval,pval):
'''初始化所需变量'''
bestEpsilon = 0.
bestF1 = 0.
F1 = 0.
step = (np.max(pval)-np.min(pval))/1000
'''计算'''
for epsilon in np.arange(np.min(pval),np.max(pval),step):
cvPrecision = pval<epsilon
tp = np.sum((cvPrecision == 1) & (yval == 1).ravel()).astype(float) # sum求和是int型的,需要转为float
fp = np.sum((cvPrecision == 1) & (yval == 0).ravel()).astype(float)
fn = np.sum((cvPrecision == 0) & (yval == 1).ravel()).astype(float)
precision = tp/(tp+fp) # 精准度
recision = tp/(tp+fn) # 召回率
F1 = (2*precision*recision)/(precision+recision) # F1Score计算公式
if F1 > bestF1: # 修改最优的F1 Score
bestF1 = F1
bestEpsilon = epsilon
return bestEpsilon,bestF1
4、选择使用什么样的feature(单元高斯分布)
- 如果一些数据不是满足高斯分布的,可以变化一下数据,例如
log(x+C),x^(1/2)等 - 如果
p(x)的值无论异常与否都很大,可以尝试组合多个feature,(因为feature之间可能是有关系的)
5、多元高斯分布
# 多元高斯分布函数
def multivariateGaussian(X,mu,Sigma2):
k = len(mu)
if (Sigma2.shape[0]>1):
Sigma2 = np.diag(Sigma2)
'''多元高斯分布函数'''
X = X-mu
argu = (2*np.pi)**(-k/2)*np.linalg.det(Sigma2)**(-0.5)
p = argu*np.exp(-0.5*np.sum(np.dot(X,np.linalg.inv(Sigma2))*X,axis=1)) # axis表示每行
return p
6、单元和多元高斯分布特点
- 单元高斯分布
- 人为可以捕捉到
feature之间的关系时可以使用 - 计算量小
- 多元高斯分布
- 自动捕捉到相关的feature
- 计算量大,因为:
m>n或Σ可逆时可以使用。(若不可逆,可能有冗余的x,因为线性相关,不可逆,或者就是m<n)










