What is Cally
Cally is a tool that uses GCC's Register Transfer Language (RTL) files to build a caller or callee call graphs for C projects.
It uses the same concepts as the egypt tool, however, this tool is not useful for large projects. The dot file processed by Graphviz will result in a single dark blur image.
Cally either builds a tree for the given function down, i.e. what functions are being called by this given function. Or it builds a tree resulting in the paths that lead to the given function to be called. If none is requested it will build a full map just like egypt.
In addition, it has options to specify the maximum tree depth, and/or a regular expression for functions to exclude.
NOTE: Cally does NOT support indirect function calls!
Generating RTL files
For the program (or files) you want the generate the GCC RTL data all you have to do is add the -fdump-rtl-expand option. For simple main.c based project:
$ gcc -fdump-rtl-expand main.c
$ ls
a.out main.c main.c.229r.expand
Usage
usage: cally.py [-h] [-d] [-f [FUNCTION]] [--callee FUNCTION]
[--caller FUNCTION] [-e REGEX] [--no-externs] [--no-warnings]
[--max-depth DEPTH]
RTLFILE [RTLFILE ...]
positional arguments:
RTLFILE GCCs RTL .expand file
optional arguments:
-h, --help show this help message and exit
-d, --debug Enable debugging
-f [FUNCTION], --functions [FUNCTION]
Dump functions name(s)
--callee FUNCTION Callgraph for function being called
--caller FUNCTION Callgraph for functions being called by
-e REGEX, --exclude REGEX
RegEx for functions to exclude
--no-externs Do not show external functions
--no-warnings Do not show warnings on console
--max-depth DEPTH Maximum tree depth traversal, default no depth
If the --callee or --caller option is not supplied, only one can be given at a time, the full call graph is generated.
Examples
Preparation
The examples below are based on the source code of the Open vSwitch project. To checkout, and build this project including the RTL files do the following:
$ git clone https://github.com/openvswitch/ovs.git ovs_cally
Cloning into 'ovs_cally'...
remote: Counting objects: 127897, done.
remote: Total 127897 (delta 0), reused 0 (delta 0), pack-reused 127896
Receiving objects: 100% (127897/127897), 65.36 MiB | 6.16 MiB/s, done.
Resolving deltas: 100% (102051/102051), done.
$ cd ovs_cally/
$ ./boot.sh
libtoolize: putting auxiliary files in AC_CONFIG_AUX_DIR, 'build-aux'.
libtoolize: copying file 'build-aux/ltmain.sh'
...
...
$ ./configure
checking for a BSD-compatible install... /usr/bin/install -c
checking whether build environment is sane... yes
...
...
$ make -j `nproc` CFLAGS="`sed -n 's/^ *CFLAGS *= *//p' Makefile` -fdump-rtl-expand"
cd . && /bin/sh /home/echaudro/Documents/Scratch/ovs_cally/build-aux/missing automake-1.15 --foreign Makefile
cd . && /bin/sh ./config.status Makefile depfiles
...
...
make[2]: Leaving directory '/home/echaudro/Documents/Scratch/ovs_cally'
make[1]: Leaving directory '/home/echaudro/Documents/Scratch/ovs_cally'
NOTE: Sometimes you are interested in seeing the static functions.
You can get them by adding the following additional
options -fno-inline-functions -O0. But be warned that this might make
the graph messy. You could first start by removing the external
functions --no-externs. If this is still too much, limit the depth of
the graph.
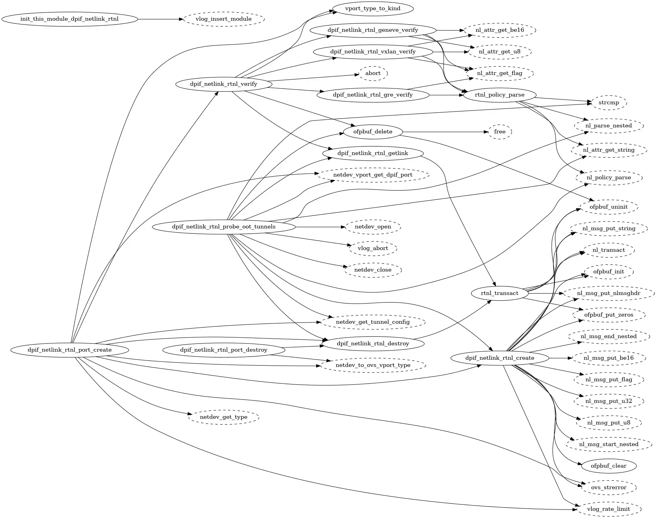
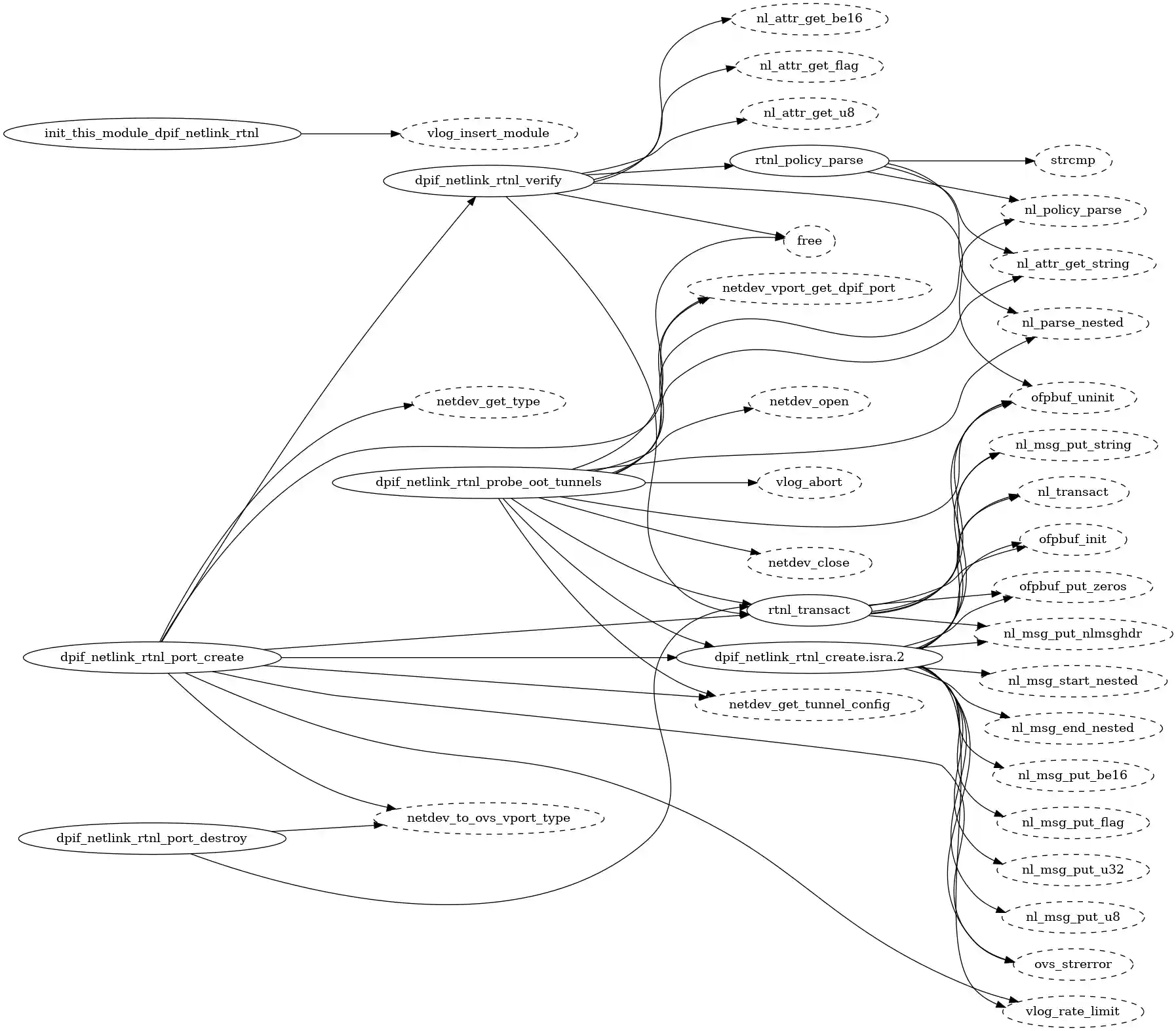
Complete call graph
Below is the complete call graph for a single file from the Open vSwitch
repository. The first picture was generated from RTL files which had
the -fno-inline-functions -O0 options added, the second one without:
$ cally.py ./lib/dpif-netlink-rtnl.c.229r.expand | \
dot -Grankdir=LR -Tpng -o full_call_graph.png
With -fno-inline-functions -O0 it's showing the static functions:
Without -fno-inline-functions -O0 there are no static functions:
NOTE: The dashed nodes in the graph are external functions, i.e. not
defined in any of the RTL files given. If you would like to exclude them from
the graph you can use the --no-externs option.
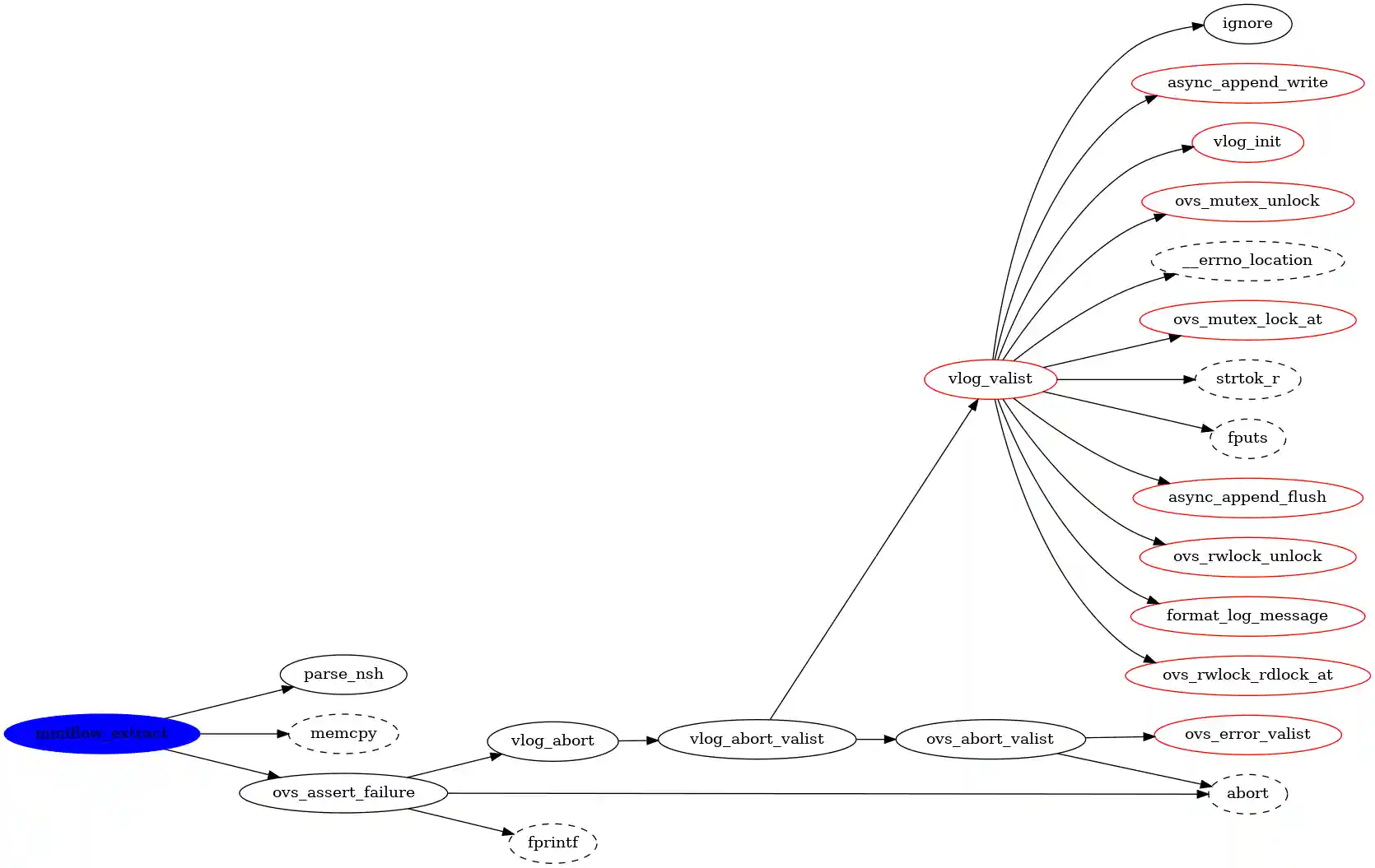
Full caller graph
This example will create a full call graph with all functions being called by miniflow_extract():
$ find . -name *.expand | xargs cally.py --caller miniflow_extract | \
dot -Grankdir=LR -Tpng -o full_caller.png
NOTE: Use | dot -Grankdir=LR -Tpdf -o callgraph.pdf to create a
searchable PDF document.
Limited caller graph
This example will create a call graph for miniflow_extract() with a maximum depth of 6, and with ds_*() and write() functions removed:
$ find . -name *.expand | xargs cally.py --caller miniflow_extract --max-depth 6 \
--exclude "ds_.*|write" | dot -Grankdir=LR -Tpng -o limited_caller.png
NOTE: The red nodes in the graph represents nodes which had calls removed due to either the --max-depth, --exclude or --no-externs options.
Full callee graph
This example will create a full callee graph with all functions calling bond_active_slave_changed():
$ find . -name *.expand | xargs cally.py --callee bond_active_slave_changed | \
dot -Grankdir=LR -Tpng -o full_callee.png
Limited callee graph
Creating a full callee graph for miniflow_extract() will be possible but is not very practical. The example below will limit the path depth to 5 levels, which is enough to get the picture :)
$ find . -name *.expand | xargs cally.py --callee miniflow_extract \
--max-depth 5 | dot -Grankdir=LR -Tpng -o limited_callee.png





