Python package for automatic Korean word spacing.
R verson can be found here.
Introduction
Word spacing is one of the important parts of the preprocessing of Korean text analysis. Accurate spacing greatly affects the accuracy of subsequent text analysis. PyKoSpacing has fairly accurate automatic word spacing performance, especially good for online text originated from SNS.
PyKoSpacing is based on Deep Learning model trained from large corpus(more than 100 million NEWS articles from Chan-Yub Park).
Performance
| Test Set | Accuracy |
|---|---|
| Sejong(colloquial style) Corpus(1M) | 97.1% |
| OOOO(literary style) Corpus(3M) | 94.3% |
- Accuracy = # correctly spaced characters/# characters in the test data.
- Might be increased performance if normalize compound words.
Install
To install from GitHub, use
pip install git+https://github.com/haven-jeon/PyKoSpacing.git
Example
>>> from pykospacing import spacing
>>> spacing("김형호영화시장분석가는'1987'의네이버영화정보네티즌10점평에서언급된단어들을지난해12월27일부터올해1월10일까지통계프로그램R과KoNLP패키지로텍스트마이닝하여분석했다.")
"김형호 영화시장 분석가는 '1987'의 네이버 영화 정보 네티즌 10점 평에서 언급된 단어들을 지난해 12월 27일부터 올해 1월 10일까지 통계 프로그램 R과 KoNLP 패키지로 텍스트마이닝하여 분석했다."
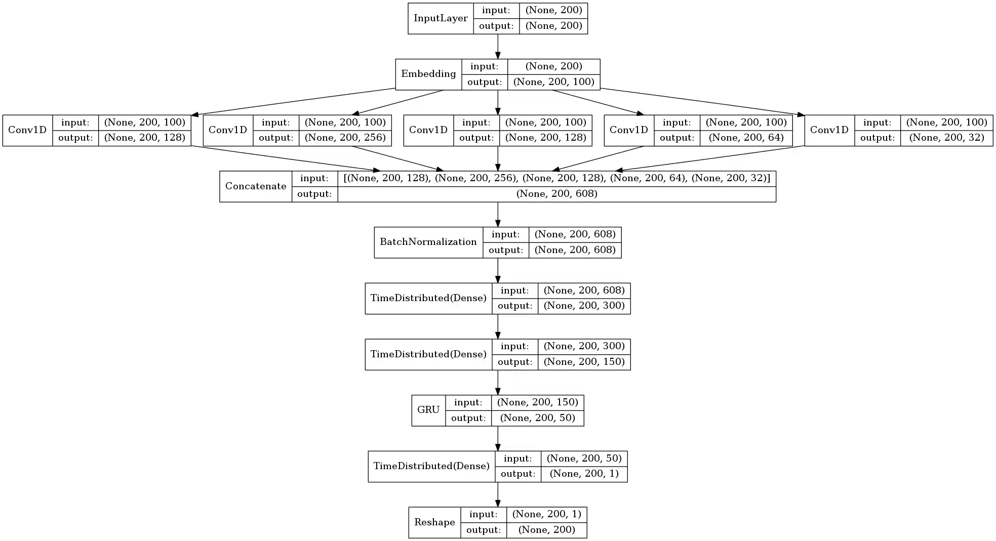
Model Architecture
Citation
@misc{heewon2018,
author = {Heewon Jeon},
title = {KoSpacing: Automatic Korean word spacing},
publisher = {GitHub},
journal = {GitHub repository},
howpublished = {\url{https://github.com/haven-jeon/KoSpacing}}
