TinyTouchButton
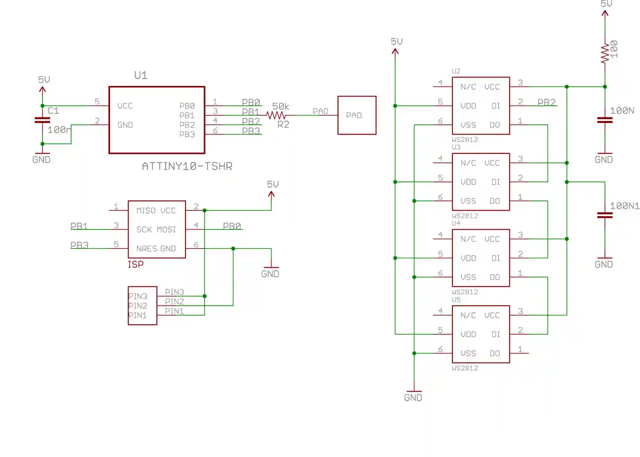
A touch controlled light with 4xWS2812 RGB LEDs and ATtiny 10
This is a small hardware project which utilizes the light_WS2812 library and the TinyTouchLib to implement a touch-button controlled RGB-LED light. Only two output pins of the ATtiny 10 are used.
Atmel Studio project and Eagle files are included.
New: Hardware V2.0. See subfolder.


