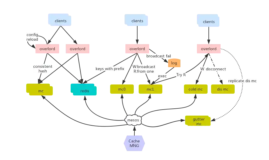
Overlord是哔哩哔哩基于Go语言编写的memcache和redis&cluster的代理及集群管理功能,致力于提供自动化高可用的缓存服务解决方案。主要包括以下组件:
- proxy:轻量高可用的缓存代理模块,支持memcache和redis的代理,相当于twemproxy,不同在于支持redis-cluster及能将自己伪装为cluster模式。
- platform:包含apiserver、mesos framework&executor、集群节点任务管理job等。
- GUI:web管理界面,通过dashboard可视化方便用于集群管理,包括创建删除、扩缩容、加减节点等。
- anzi:redis-cluster的数据同步工具,可服务化与apiserver进行配合工作。
- enri:redis-cluster的集群管理工具,可灵活的创建集群、迁移slot等。
Overlord已被哔哩哔哩用于生产环境。
Document
GUI
Architecture
Cache-Platform
基于mesos&etcd提供了自动化的缓存节点管理平台
Please report bugs, concerns, suggestions by issues, or join QQ-group 716486124 to discuss problems around source code.


