Roadmap to becoming a web developer in 2020
Below you find a set of charts demonstrating the paths that you can take and the technologies that you would want to adopt in order to become a frontend, backend or a devops. I made these charts for an old professor of mine who wanted something to share with his college students to give them a perspective; sharing them here to help the community.
🎉 We are working on an extended version of these roadmaps 🎉
Keep your eyes on roadmap.sh for the updates!
Purpose of these Roadmaps
The purpose of these roadmaps is to give you an idea about the landscape and to guide you if you are confused about what to learn next and not to encourage you to pick what is hip and trendy. You should grow some understanding of why one tool would better suited for some cases than the other and remember hip and trendy never means best suited for the job.
Note to Beginners
These roadmaps cover everything that is there to learn for the paths listed below. Don't feel overwhelmed, you don't need to learn it all in the beginning if you are just getting started. We are working on the beginner versions of these and will release it soon after we are done with the 2020 release of the Backend and DevOps roadmaps.
If you think that these can be improved in anyway, please do suggest.
Introduction
Frontend Roadmap
Back-end Roadmap
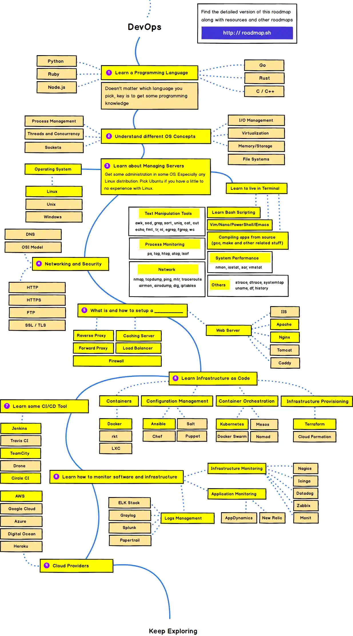
DevOps Roadmap
🚦 Wrap Up
If you think any of the roadmaps can be improved, feel free to discuss it in the issues. Also, I will continue to improve this, so you might want to watch this repository or subscribe at roadmap.sh to revisit.
🙌 Contribution
Have a look at contribution docs for how to update any of the roadmaps
- Open pull request with improvements
- Discuss ideas in issues
- Spread the word
- Reach out with any feedback
License
Have a look at the license file for details




