Feast Deployment with RBAC
Demo Summary
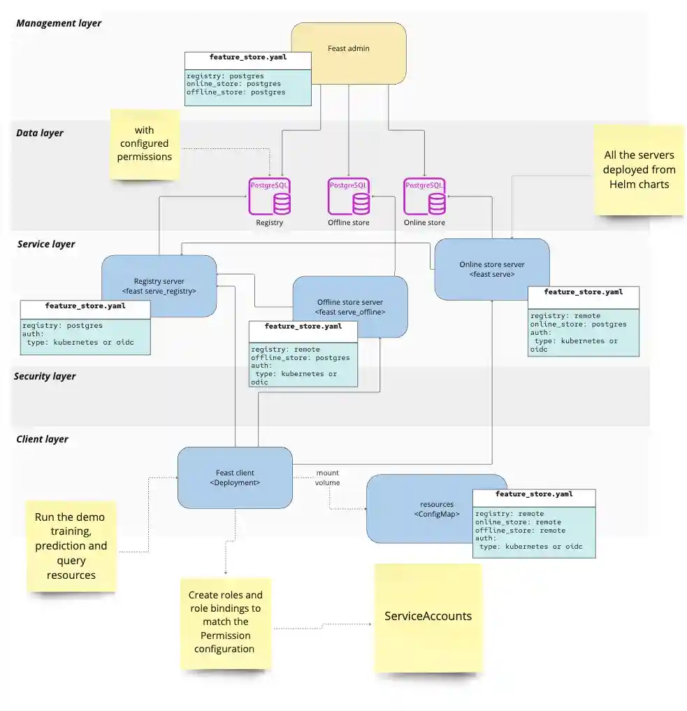
This demo showcases how to enable Role-Based Access Control (RBAC) for Feast using Kubernetes or OIDC Authentication type. The demo steps involve deploying server components (registry, offline, online) and client examples within a Kubernetes environment. The goal is to ensure secure access control based on user roles and permissions. For understanding the Feast RBAC framework Please read these reference documents.
Tools and Projects
- Kubernetes
- Feast
- PostgreSQL Database
- Keycloak (if OIDC)
Application Environment
This demo contains the following components:
- Feast Remote Server components (online, offline, registry).
- Feast Remote Client RBAC example.
- Yaml Configuration and installation related scripts files.
Setup Instructions
The application works with Kubernetes or OpenShift and the instructions assume that you are using a Kubernetes or OpenShift cluster.
Prerequisites
- Kubernetes Cluster and Kubernetes CLI (kubectl).
- Helm: Ensure you have Helm installed for deploying the Feast components.
- Python environment.
- Feast CLI latest version.
1. Prerequisites Step
-
Step 1 : Create the Feast project with PostgreSQL.
- Install the PostgreSQL on a Kubernetes cluster if you are using OpenShift you can install using OpenShift Template
- Port Forward the PostgreSQL Database to your local machine. Since we are setting up the Feast project locally using the Feast CLI, we need to port forward PostgreSQL:
kubectl port-forward svc/postgresql 5432:5432 - Create a feature repository/project using the cli with PostgreSQL. Please see the instructions for more details here. For this (local) example setup, we create a project with name server using these settings for the feature_store.yaml.
2. Authorization Setup
A. Kubernetes Authorization
-
Step 1: Create Remote configuration Files
-
Set the auth type to
kubernetesin the respectivefeature_storefiles -
For each server, feature store YAML files can be created for example like below:
Registry Server: feature_store_registry.yaml
Offline Server : feature_store_offline.yaml
Online Server : feature_store_online.yaml
-
-
Step 2: Deploy the Server Components
-
Run the installation script. The setup script will deploy the server components based on the user's confirmation, enter
k8sfor kubernetes authentication deployment. The script will deploy all the components with the namespacefeast-dev.
-
B. OIDC Authorization
-
Step 1: Setup Keycloak
- See the documentation here and install Keycloak.
- Create a new realm with the name
feast-rbacfrom the admin console. - Under the
feast-rbacrealm, create a new client with the namefeast-client - Generate the secret for the
feast-client.
-
Step 2: Create the Server Feature Store Files
-
Set the auth type to
oidcin the respectivefeature_storefilesauth: type: oidc client_id: _CLIENT_ID__ auth_discovery_url: _OIDC_SERVER_URL_/realms/feast-rbac/.well-known/openid-configuration
-
For each server the feature store YAML files can be created for example like below:
Registry Server: feature_store_registry.yaml
Offline Server : feature_store_offline.yaml
Online Server : feature_store_online.yaml
-
-
Step 3: Deploy the Server Components
-
Run the installation script. Enter
oidcfor the Keycloak authentication deployment. The script will deploy all of the components with the namespacefeast-dev.
-
3. Client Setup
A. Kubernetes Authorization
-
Step 1: Create the Client Feature Store YAML
- Set up the client feature store with remote connection details for the registry, online, and offline store with auth type
kuberentes. See the client remote setting example here: feature_store.yaml
- Set up the client feature store with remote connection details for the registry, online, and offline store with auth type
-
Step 2: Deploy the Client Examples
- As an example, we created 3 different users: 1. admin_user, 2. readonly_user and 3. unauthorized_user .
- Each user is assigned their own service account and roles, as shown in the table below.
Roles and Permissions for Examples (Admin and User)
User Service Account Roles Permission Feast Resources Actions admin feast-admin-sa feast-admin-role feast_admin_permission FeatureView, OnDemandFeatureView, BatchFeatureView, StreamFeatureView, Entity, FeatureService, DataSource, ValidationReference, SavedDataset, Permission CREATE, DESCRIBE, UPDATE, DELETE, READ_ONLINE, READY_OFFLINE, WRITE_ONLINE, WRITE_OFFLINE user feast-user-sa feast-user-role feast_user_permission FeatureView, OnDemandFeatureView, BatchFeatureView, StreamFeatureView, Entity, FeatureService, DataSource, ValidationReference, SavedDataset, Permission READ, READ_OFFLINE, READ_ONLINE unauthorized-user feast-unauthorized-user-sa - To deploy the client confirm
Apply client creation examplesY - The Deployment of the overall setup looks like :
B. OIDC Authorization
- Step 1: Create the Client Feature Store YAML
- Set up the client feature store with the remote connection details for the registry, online, and offline store.
- Set the
Auth typetooidc - update the client secret in client side
feature_store.yamlor if required any other settings as show below.
auth_discovery_url: https://keycloak-feast-dev.apps.com/realms/feast-rbac/.well-known/openid-configuration client_id: feast-client client_secret: update-this-value username: ${FEAST_USERNAME} password: ${FEAST_PASSWORD}- See the client remote setting example here: feature_store.yaml
- Step 2: Create the Roles and Users
- Under the
feast-clientcreate the two rolesfeast-admin-roleandfeast-user-role - Under the
feast-rbacrealm, create 3 different users:admin-user,readonly-user, andunauthorized-user. Assign the passwordfeastto each user. - Map the roles to users: select the
admin-user, go toRole mapping, and assign thefeast-admin-role. Select thereadonly-userand assign thefeast-user-role. For theunauthorized-user, do not assign any roles.
- Under the
- Step 3: Deploy the Client Examples
- For OIDC, similar to the k8s examples, create different deployments and add the username and password as environment variables: 1. admin_user, 2. readonly_user and 3. unauthorized_user .
- To deploy the client confirm
Apply client creation examplesY
4. Permissions Management
- Step 1: Apply the Permissions
- See the code example in permissions_apply.py for applying the permissions for both Kubernetes and OIDC setup.
- The
install_feast.shhas the option to apply permission from the pod with the user's confirmationDo you want to copy files and execute 'feast apply in the pod? (y/n).
- Step 2: Validate the Permissions
- use the Feast cli to validate the permissions with the command
feast permissions listfor more details usefeast permissions list -v. Additionally, there are other commands such as:feast permissions check / describe / list-roles
- use the Feast cli to validate the permissions with the command
5. Validating the Permissions/RBAC results
- Run the Examples
- As outlined in the test.py script, the example attempts to fetch Historical Features, perform Materialization, fetch Online Features, and push to the online/offline store based on user roles.
- The
admin-usercan perform all actions on all objects. - The
readonly-usercan only read or query all objects. unauthorized usershould not able to read or write any resources as no role is defined for this user.
- The
- From each user's pod run the example
python feature_repo/test.py
- As outlined in the test.py script, the example attempts to fetch Historical Features, perform Materialization, fetch Online Features, and push to the online/offline store based on user roles.
6. Local Testing and Cleanup
- Local Testing
- For local testing, port forward the services PostgreSQL Service and Feast Servers with the commands below:
kubectl port-forward svc/postgresql 5432:5432 kubectl port-forward svc/feast-offline-server-feast-feature-server 8815:80 kubectl port-forward svc/feast-registry-server-feast-feature-server 6570:80 kubectl port-forward svc/feast-feature-server 6566:80 - When testing in Kubernetes, users can set the environment variable
LOCAL_K8S_TOKENin each example. The token can be obtained from the service account.
- For local testing, port forward the services PostgreSQL Service and Feast Servers with the commands below:
- Cleanup
- Run the command
./cleanup_feast.sh

