開發人員路線圖
2019 年成為 Web 開發人員的路線圖
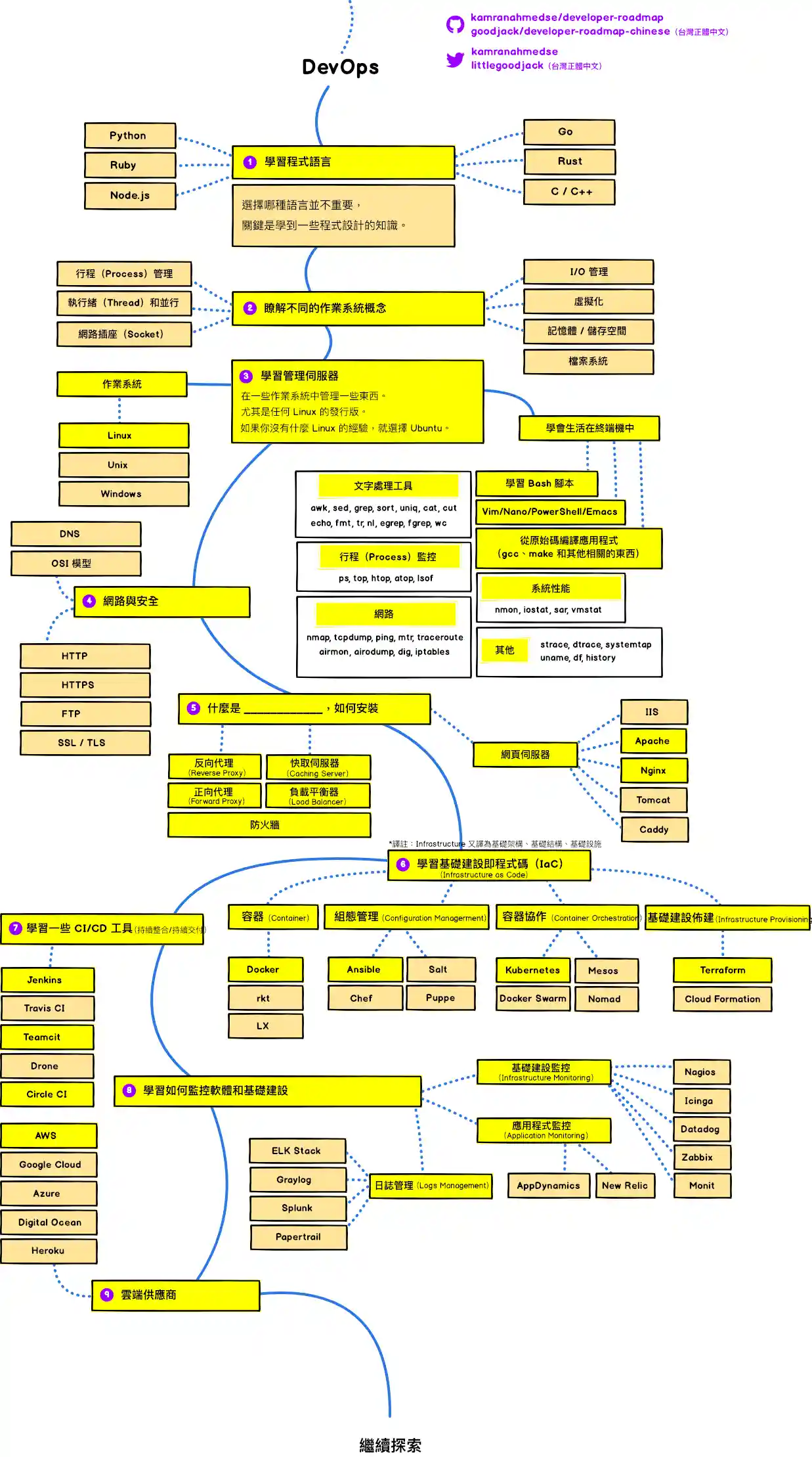
在下方,你會看到一系列的圖表,展示為了成為前端、後端或 DevOps 開發人員,你可以採取的路徑和你會想採用的技術。我為我的一位老教授做了這些圖表,他想和大學生分享一些東西,給他們一個觀點;在這裡分享它們以幫助社群。
看看我的部落格,然後來 Twitter 說聲 "hi"。
(譯註:也歡迎來逛逛譯者的部落格,然後來 Twitter 打個招呼 :P)
台灣正體中文翻譯
翻譯狀態
| 原著最後更新 | 本翻譯最後更新 |
|---|---|
最近更新
其餘更新請參閱 更新日誌
3fd5b9e - 2019-02-06
- 更新 Sponsored By 段落
譯者前言
嗨大家好我是小克 👋,從 2017 年開始注意到這個 repo 覺得獲益良多,所以就試著翻譯看看,分享給更多需要的人。由於這裡是翻譯 repo,關於內容的任何建議,推薦你直接回饋給 kamranahmedse/developer-roadmap,當然需要我協助也是可以的 :D
這裡的中文都盡量使用 台灣用語及術語,資訊相關的術語都會在翻譯旁保留原文供參考。中文排版皆盡可能地依循 中文文案排版指北(若有不符的地方請跟我說)。
這是我第一次翻譯,難免有疏漏、語意不順、用詞不精準及翻譯錯誤的地方,如果有任何可以改進之處,都非常歡迎開 issue 或 PR!
當然,若原作有更新,也歡迎開 issue 告知,或 PR 協助翻譯,謝謝!
免責聲明
這些路線圖的目的是給你一個輪廓,並在你困惑接下來該學什麼的時候指導你。而不是鼓勵你學習很潮很流行的東西。你應該要更加了解,為什麼某個工具會比其他的工具更適合用在一些情況,並記住潮和流行,從來就不代表它是最適合完成任務的工具。
介紹
前端 Frontend 路線圖
後端 Back-end 路線圖
DevOps 路線圖
🚦 總結
如果你認為路線圖有可以改進的地方,請更新並開個 PR 或是送出 issue。另外,我也會繼續改進這個專案,所以你可能會想要 watch 或 star 這個專案以便再來觀看。
🙌 貢獻
到 貢獻文件 看看怎麼更新這些路線圖
Sponsored By
- Hackr.io - Best Online Programming Courses & Tutorials Recommended by the Programming Community
- Educative.io: Become an employable Web Developer from scratch with this interactive learning track. Try a free preview today!



