English | 简体中文
为了给大家提供更好的服务,社区版本仅供测试,不提供任何技术咨询,商业版本请添加企业微信获取商业支持。
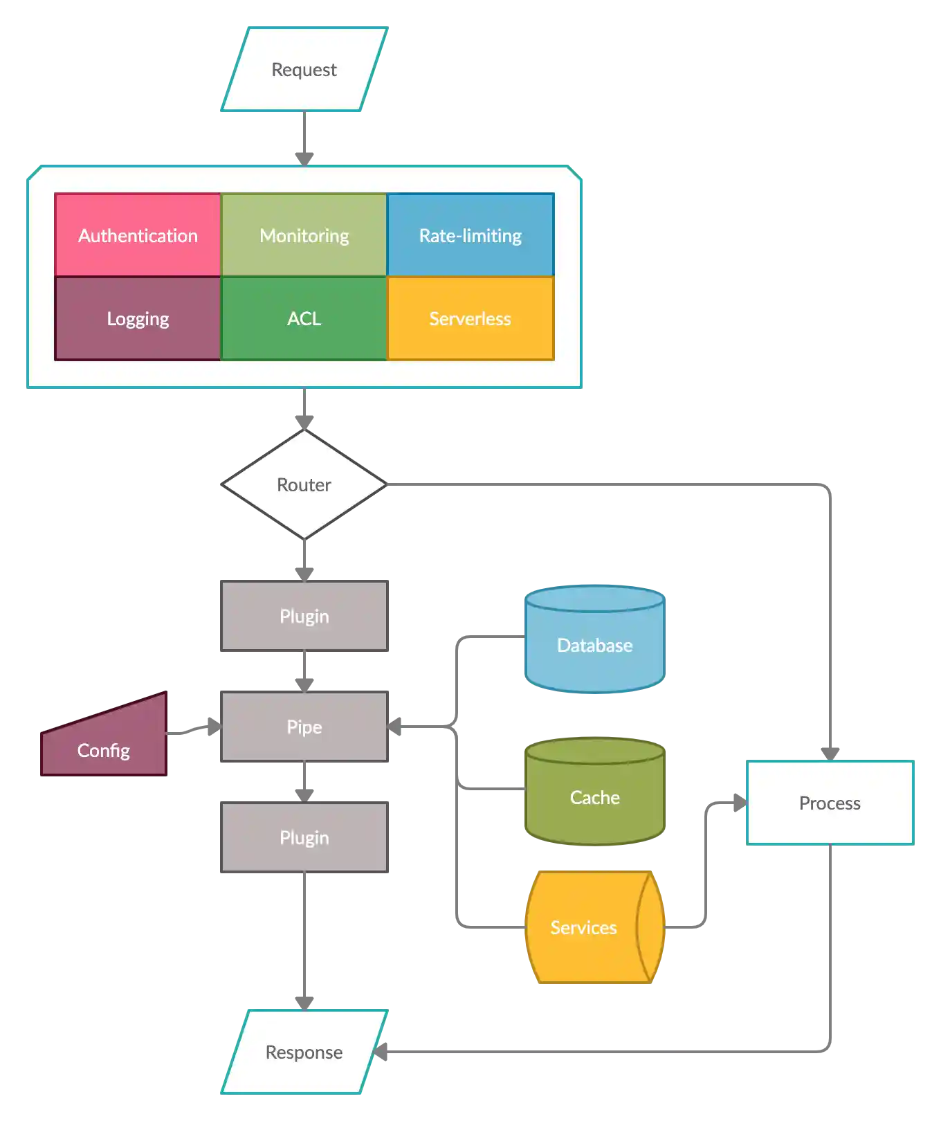
An Aggregation API Gateway in Java . FizzGate 是一个基于 Java开发的微服务聚合网关,是拥有自主知识产权的应用网关国产化替代方案,能够实现热服务编排聚合、自动授权选择、线上服务脚本编码、在线测试、高性能路由、API审核管理、回调管理等目的,拥有强大的自定义插件系统可以自行扩展,并且提供友好的图形化配置界面,能够快速帮助企业进行API服务治理、减少中间层胶水代码以及降低编码投入、提高 API 服务的稳定性和安全性。
官方网站
仓库地址: https://github.com/fizzgate/fizz-gateway-node
https://gitcode.com/fizzgate/fizz-gateway-node
https://gitee.com/fizzgate/fizz-gateway-node
演示环境(Demo)
账号/密码: FizzGate是一款付费软件,如有需求,可直接购买或者添加企业微信免费试用
健康检查地址:https://demo.fizzgate.com/admin/health (线上版本请限制admin路径的外网访问)
API地址:https://demo.fizzgate.com/proxy/[服务名]/[API_Path]
FizzGate的设计
FizzGate典型应用场景
设计理念
界面智能,依赖最小,功能全面,部署方便。力求简洁、清晰的界面设计,尽量将复杂的配置步骤和操作简化,以适应不同层级的用户需求,让开发人员、运维人员等都能够高效地进行管理和配置。
- 界面智能:FizzGate 注重智能化设计,致力于提升用户体验。在用户输入时,系统将尽可能提供自动输入功能,减少用户操作的复杂度。同时,系统会在用户输入附近实时提供相关提示和提醒,帮助用户快速、准确地进行配置和操作。
- 依赖最小:FizzGate 在设计时,谨慎引入外部中间件和第三方依赖,对现有系统完全无侵入。大多数功能基于自研技术实现,最大程度地减少对外部依赖的需求,减少部署资源消耗的同时,保证系统的高效性和可维护性。这种设计使得FizzGate更加稳定,并且能在企业内部网络中更加灵活地部署。
- 功能全面:FizzGate 覆盖了整个 API 生命周期的管理,支持从 API 定义、集成、脱敏、溯源到安全防护等各个环节,全面提升API管理的效率。作为市场上功能最全面的产品之一,FizzGate 提供了一整套企业级解决方案,帮助企业实现高效、安全的API管理。
- 部署方便:FizzGate 在设计时充分考虑了企业级部署的需求,既支持小微企业的容灾需求,也能满足大型企业集群部署、异地多活部署的要求。部署过程简单快捷,最多一分钟即可解决企业的部署难题。
支持架构
支持arm64/amd64/x86/x86_64架构,可以在Mac、Window、Linux使用,支持信创,使用麒麟V10,达梦V8等主流信创组件。
产品特性
API管理
- 应用管理:支持对接入的应用进行管理;
- API管理:支持API定义后端服务的配置;
- 请求日志:支持全量记录API请求日志;
- 分组管理:支持通过分组管理实现同一分组的API使用相关的配置;
- 服务鉴权:通过插件可对服务进行应用访问权限、检验等链式的拦截策略;
- 集群管理:FizzGate网关节点是无状态的,配置信息自动同步,支持节点水平拓展和多集群部署;
- 安全授权:支持内置的key-auth, JWT, basic-auth授权方式,并且可以方便控制;
- 负载均衡:支持round-robin负载均衡;
- 策略熔断:根据服务或者具体地址进行多种恢复策略熔断配置;
- 多注册中心:支持从Eureka或Nacos注册中心进行服务发现;
- 配置中心:支持接入apollo配置中心;
- HTTP反向代理:隐藏真实后端服务,支持 Rest API反向代理;
- 访问策略:支持不同策略访问不同的API、配置不同的鉴权等;
- 黑白名单:支持配置通过绑定黑、白名单限制访问;
- 自定义插件:强大的插件机制支持自由扩展;
- 可扩展:简单易用的插件机制方便扩展功能;
- 高性能:性能在众多网关之中表现优异;
- 管理后台:通过管理后台界面对网关集群进行各项配置;
- 重放管理:支持回调的管理、订阅、重放、以及日志;
- 多级限流:细颗粒度的限流方式包含服务限流,接口限流,APP_ID限流,IP限流;
- 微服务文档:企业级管理开放微服务文档管理,系统集成更方便;
- 公网专线:建立公网中受到完全保护的私有连接通道;
- 透明代理:支持透明代理方式串联
API集成
- 服务编排:支持HTTP、Dubbo、gRPC、Soap协议热服务编排能力,支持前后端编码,支持JSON/XML输出,随时随地更新API;
- 版本控制:支持操作的发布和多次回滚;
- 集成测试:提供API集成测试功能,确保API接口的可靠性和可用性;
- 发布审核:支持API编排发布的审核流程
API脱敏
- 分类分级:支持对不同敏感数据进行分类和分级管理,合理安排脱敏策略;
- API脱敏:支持对API中涉密数据脱敏,支持结构、非结构数据;
- 脱敏策略:支持可视化的脱敏策略配置,根据上下文执行脱敏策略;
- 涉敏识别:支持对API中的涉敏数据进行识别
API溯源
- 网页文件水印:支持对代理的页面添加明水印。支持HTML、WORD/EXCEL/PPT/PDF、PNG/JPEG/TIFF等类型;
- 泄露溯源:支持根据泄露的数据信息,追溯查询过相关数据的所有上下文及终端信息。支持JSON/HTML、WORD/EXCEL/PPT/PDF、PNG/JPEG/TIFF等类型;
API安全(旁路分析)
- 资产分析:对API安全资产进行分析和管理,生成API Spec,帮助检测潜在的安全风险;
- API敏感数据:支持API敏感数据检测功能,实时发现API中的敏感数据泄露风险;
- API威胁:支持API异常访问检测功能,及时发现异常行为并进行响应;
- API漏洞:支持对API接口的安全漏洞进行扫描、报告,提升API的安全性;
- API阻断:在发现异常时,支持自动或手动阻断API的访问,避免攻击扩散。
API AI
- 全球智能节点调度:多区域集群部署,自动选择最优 AI 节点路径,实现跨区域、跨供应商的高可用访问。
- 多渠道与多账号负载均衡:支持多账号池、供应商策略权重、失败自动切换,确保请求稳定不中断。
- 精细化计费与配额体系:兼容余额计费、Token 计费、次卡计费;支持调用明细、成本跟踪、使用记录可视化。
- Agent 智能体能力:原生支持 MCP 工具调用、对话级记忆管理、外部知识库检索。
基准测试
我们将FizzGate与市面上主要的网关产品进行比较,使用相同的环境和条件,测试对象均为单个节点。Mock接口模拟20ms时延,报文大小约2K。
- Intel(R) Xeon(R) CPU E5-2650 v3 @ 2.30GHz * 4
- Linux version 3.10.0-957.21.3.el7.x86_64
- 8G RAM
| 分类 | 产品 | 600并发 QPS |
600并发 90% Latency(ms) |
1000并发 QPS |
1000并发 90% Latency(ms) |
|---|---|---|---|---|---|
| 后端服务 | 直接访问后端服务 | 23540 | 32.19 | 27325 | 52.09 |
| 流量网关 | kong v2.4.1 |
15662 | 50.87 | 17152 | 84.3 |
| 应用网关 | fizz-gateway-node v3.0.0 |
12206 | 65.76 | 12766 | 100.34 |
| 应用网关 | spring-cloud-gateway v2.2.9 |
11323 | 68.57 | 10472 | 127.59 |
| 应用网关 | shenyu v2.3.0 |
9284 | 92.98 | 9939 | 148.61 |
版本对照
-
fizz-gateway-node: 节点端
-
fizz-manager-professional:管理后台
| fizz-gateway-node | fizz-manager-professional |
|---|---|
| v1.3.0 | v1.3.0 |
| ... | ... |
| v3.0.0 | v3.0.0 |
| v3.1.0 | v3.1.0 |
| v3.2.0 | v3.2.0 |
| v3.3.0 | v3.3.0 |
| v3.5.0 | v3.5.0 |
| v3.5.1 | v3.5.1 |
| v3.6.0 | v3.6.0 |
3.0.0之前的版本已停止维护,请根据节点端的版本下载对应的管理后台版本
一键安装
wget https://gitee.com/fizzgate/fizz-gateway-node/raw/master/install.sh && bash install.sh说明:一键安装包使用docker-compose进行安装,yml文件已经内置镜像代理。如果您已经下载过docker-compose.yml文件,请删除重新下载。在安装之前请增加代理镜像地址。
sudo tee /etc/docker/daemon.json <<EOF { "registry-mirrors": ["https://hub.fizzgateway.com"] } EOF sudo systemctl daemon-reload sudo systemctl restart docker
手动安装
部署说明
安装依赖
安装以下依赖软件:
- Redis v2.8或以上版本
- MySQL v5.7或以上版本
- Apollo配置中心 (可选)
- Eureka v1.10.17或Nacos v2.0.4或以上版本(可选)
依赖的安装可参考详细部署教程
一、安装管理后台
下载 fizz-manager-professional 安装包
管理后台(fizz-manager-professional)
说明:
- 以下安装步骤出现的
{version}表示所使用管理后台的版本号,例如1.3.0。
安装方式一:二进制安装包
- 解压
fizz-manager-professional-{version}.zip安装包 - 首次安装执行
fizz-manager-professional-{version}-mysql.sql数据库脚本,从低版本升级至高版本选择执行update目录下对应升级脚本 - 修改
application-prod.yml文件,将相关配置修改成部署环境的配置 - Linux启动 执行
chmod +x boot.sh命令给boot.sh增加执行权限;执行./boot.sh start命令启动服务,支持 start/stop/restart/status命令 - Windows启动 执行
.\boot.cmd start命令启动服务,支持 start/stop/restart/status命令
安装方式二(v2.0.0或以上版本):docker:
SQL脚本:解压fizz-manager-professional 安装包
首次安装执行fizz-manager-professional-{version}-mysql.sql数据库脚本,从低版本升级至高版本选择执行update目录下对应升级脚本(如有脚本则执行)
- 下载对应版本的镜像:docker pull fizzgate/fizz-manager-professional:{version}
- 通过环境变量方式修改redis配置、database配置(其它配置同理)并运行镜像
docker run --rm -d -p 8000:8000 \ -e "spring.redis.host={your redis host IP}" \ -e "spring.redis.port={your redis port}" \ -e "spring.redis.password={your redis password}" \ -e "spring.redis.database={your redis database}" \ -e "spring.datasource.url=jdbc:mysql://{your MySQL database host IP}:3306/fizz_manager?useSSL=false&useUnicode=true&characterEncoding=utf-8&zeroDateTimeBehavior=convertToNull&transformedBitIsBoolean=true&serverTimezone=GMT%2B8&nullCatalogMeansCurrent=true&allowPublicKeyRetrieval=true" \ -e "spring.datasource.username={your MySQL database username}" \ -e "spring.datasource.password={your MySQL database password}" \ fizzgate/fizz-manager-professional:{version}
或通过映射目录方式使用外部配置文件和输出日志到宿主机, 配置文件可从安装包里获取,在宿主机创建fizz-manager-professional/config和fizz-manager-professional/logs目录,把application-prod.yml配置文件放置config下,在fizz-manager-professional目录下运行镜像
cd fizz-manager-professional docker run --rm -d -p 8000:8000 \ -v $PWD/config:/opt/fizz-manager-professional/config \ -v $PWD/logs:/opt/fizz-manager-professional/logs fizzgate/fizz-manager-professional:{version}
服务启动后访问 http://{部署机器IP地址}:8000/#/login,使用超级管理员账户admin密码Aa123!登录
二、安装fizz-gateway-node节点端
说明:
- 支持配置中心:apollo、nacos,支持注册中心:eureka、nacos,详细配置方法查看application.yml文件。
- 如果使用apollo配置中心,可把application.yml文件内容迁到配置中心(apollo上应用名为:fizz-gateway);如果不使用apollo可去掉下面启动命令里的apollo参数。
- 以下安装步骤出现的
{version}表示所使用网关的版本号,例如1.3.0。
安装方式一:二进制安装包
- 下载fizz-gateway-node的二进制安装包,解压修改application.yml配置文件里配置中心、注册中心、redis(redis配置需与管理后台一致)的配置
- 根据需要修改boot.sh脚本的apollo连接,不使用apollo配置中心可跳过
- Linux启动 执行
./boot.sh start命令启动服务,支持 start/stop/restart/status命令 - Windows启动 执行
.\boot.cmd start命令启动服务,支持 start/stop/restart/status命令
安装方式二:源码安装:
- 本地clone仓库上的最新代码,修改application.yml配置文件里配置中心、注册中心、redis(redis配置需与管理后台一致)的配置
- 在项目根目录fizz-gateway-node下执行Maven命令
mvn clean package install -DskipTests=true - 在项目目录fizz-gateway-node/fizz-bootstrap下执行Maven命令
mvn clean package -DskipTests=true - 进入fizz-gateway-node/fizz-bootstrap/target/fizz-gateway-node目录,执行
./boot.sh start命令启动服务,支持 start/stop/restart/status命令
安装方式三(v2.0.0或以上版本):docker:
- 下载对应版本的镜像:docker pull fizzgate/fizz-gateway-node:{version}
- 通过环境变量方式修改redis配置(其它配置同理)并运行镜像
docker run --rm -d -p 8600:8600 \ -e "aggregate.redis.host={your redis host IP}" \ -e "aggregate.redis.port={your redis port}" \ -e "aggregate.redis.password={your redis password}" \ -e "aggregate.redis.database={your redis database}" \ fizzgate/fizz-gateway-node:{version}
或通过映射目录方式使用外部配置文件和输出日志到宿主机, 配置文件可从安装包或源码里获取,在宿主机创建fizz-gateway-node/config和fizz-gateway-node/logs目录,把application.yml和log4j2-spring.xml配置文件放置config下,在fizz-gateway-node目录下运行镜像
cd fizz-gateway-node docker run --rm -d -p 8600:8600 \ -v $PWD/config:/opt/fizz-gateway-node/config \ -v $PWD/logs:/opt/fizz-gateway-node/logs fizzgate/fizz-gateway-node:{version}
最后访问网关,地址形式为:http://127.0.0.1:8600/[服务名]/[API_Path]
相关文章
服务器减少50%,研发效率提高86%,我们的管理型网关FizzGate自研之路
FizzGate网关入门教程-快速聚合多接口,提高页面数据的加载速度
FizzGate网关入门教程-服务编排,祭出终结BFF层的大杀器
FizzGate企业级微服务API网关进阶系列教程-服务编排处理列表数据(上)-展开与合并
FizzGate企业级微服务API网关进阶系列教程-服务编排处理列表数据(中)-数据提取与数据关联
FizzGate企业级微服务API网关进阶系列教程-服务编排处理列表数据(下)-字段重命名&字段移除
授权说明
-
网关核心项目fizz-gateway-node节点端本以GNU v3的方式进行的开放,仅供技术朋友学习,任何商业使用都需要经过我们授权。
-
管理后台项目(fizz-manager-professional)作为商业版本仅开放二进制包 免费下载,而商业项目请注明公司名称联系我们(sale@fizzgate.com)进行授权,了解商业授权规则请点击商业授权规则
-
在选择FizzGate之前,我们强烈建议您先试用一下我们的DEMO站点,试用我们的产品,并且思考与自身的业务结合,并且考虑产品推行落地方式,在查阅我们的官网价格(https://www.fizzgate.com) 之后再进一步与我们联系。













