개발자 로드맵
2019년 웹 개발자가 되기 위한 로드맵
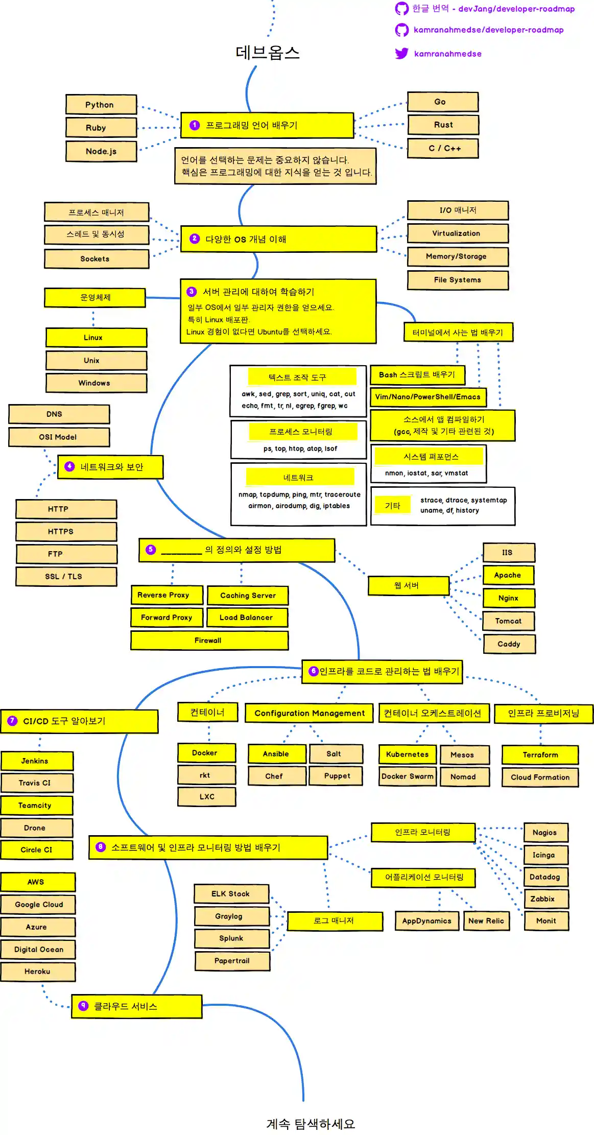
아래에는 프론트엔드 및 백엔드 또는 데브옵스가 되기 위한 경로와 사용하고자 하는 기술을 보여 주는 차트가 있습니다.
저는 제자들의 시야를 넓히고자 하는 옛 교수님을 위해 이 차트를 만들었습니다.
누구나 커뮤니티를 돕기 위해 이곳에 공유해주세요.
저의 블로그를 확인하여 트위터에 "안녕"이라고 말해주세요.
경고사항
이 로드맵의 목적은 전체적인 방향에 대한 아이디어를 제공하고
다음에 무엇을 배워야 할지 혼란스러울 경우와 트렌드에 뒤떨어진 것을 배우지 않도록 안내하는 것입니다.
왜 어떤 도구가 다른 도구보다 적합하다고 생각되는지에 대한 이해를 넓혀 가야 하며
유행에 따른 도구를 기억하는 것이 결코 직업에 가장 적합한 것은 아니라는 것을 기억해야 합니다.
소개
프론트엔드 로드맵
백엔드 로드맵
데브옵스 로드맵
🚦 마무리
로드맵에 개선 할 수 있는 부분이 있다면 Pull Request을 열고 이슈를 제출하세요.
또한 이 로드맵은 계속해서 개선할 예정이기 때문에 이 저장소를 다시 보길 원한다면 Star 또는 Watch하여 재방문 할 수도 있습니다.
🙌 기여하기
로드맵을 업데이트하는 방법에 대한 기여 문서 를 살펴보세요.



