웹 개발자 로드맵(ver. 2020)
아래에는 프론트엔드/백엔드/데브옵스가 되기 위해 취할 수 있는 경로와 채택할 기술을 보여 주는 차트가 있다. 이 차트는 대학생들과 공유할 수 있는 것을 원했던 교수를 위해 만들었다. 커뮤니티를 돕고자 이를 여기에 공유한다.
🎉 이 로드맵의 확장 버전을 작업중이다 🎉
roadmap.sh의 업데이트를 지켜봐달라!
로드맵의 목적
로드맵의 목적은 혼란스러울 때 큰 그림을 보여주고 후속 공부 주제를 안내하는 것이지, 유행을 따르게 하는 것은 아니다. 각 경우에 한 기술이 왜 다른 것보다 적합한지 이해하고, 기술이 유행한다고 최적은 아님을 명심해야 한다.
초보자에게 알림
이 로드맵은 아래에 나열된 경로에 대해 배울 수 있는 모든 내용을 담고 있다. 양에 압도당하지 말라. 막 시작했다면 모두를 시작부터 배울 필요는 없다. 초보자 버전은 현재 작업중이며, 2020년 백엔드 및 데브옵스 로드맵이 완성되면 곧 공개할 것이다.
어떤 방식으로든 개선점이 있다면 알려달라.
Introduction
프론트엔드 로드맵
백엔드 로드맵
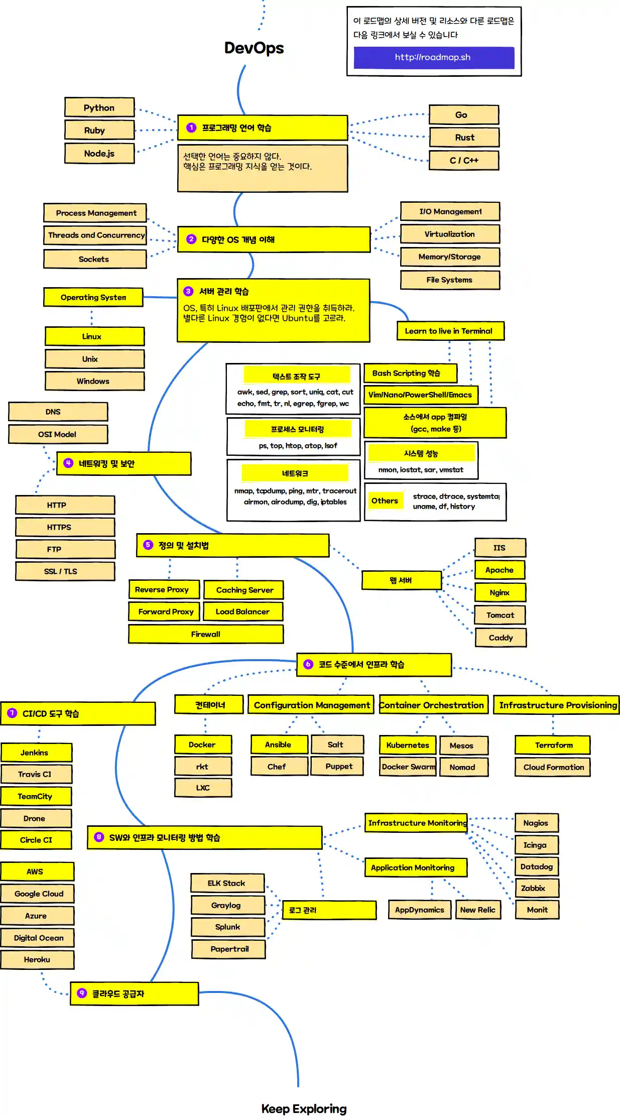
데브옵스(DevOps) 로드맵
🚦 마무리
로드맵을 개선할 수 있겠다면 issue에서 자유롭게 토론해달라. 또한, 이것을 계속 개선할 것이므로, 이 리포지토리를 보거나 roadmap.sh에서 구독하여 다시 방문할 수 있다.
🙌 기여
로드맵이 어떻게 업데이트 되었는지를 보고 싶으면 contribution docs을 보라
라이센스
자세한 사항은 license file을 참조하라.




