QQ交流群:454343484(提供开发工具下载)
简述
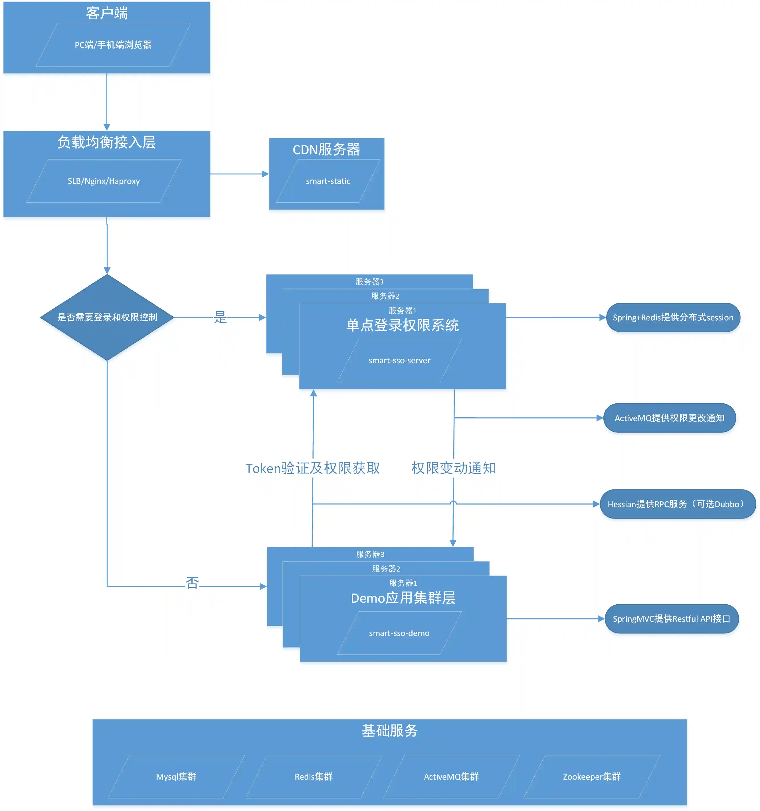
Smart定位用当下最流行的SSM(SpringMVC + Spring + Mybatis)技术,为您构建一个易理解、高可用、高扩展性的单点登录权限管理应用基层,方便实现快速开发。权限按钮级(可控制到Controller中方法)、修改实时生效(MQ广播实现)、支持分布式(Spring + Redis提供分布式Session)。
部署文档
组织结构
smart ├── smart-mvc -- 公共核心模块(SpringMVC + Spring + Mybatis) ├── smart-sso -- 单点登录权限系统 ├───── smart-sso-client -- 客户端依赖包,提供登录认证、授权管理 ├───── smart-sso-demo -- 客户端 ├───── smart-sso-server -- 服务端
技术选型
后端
- JDK:1.8(支持1.6+)
- 数据库:Mysql
- 项目构建工具:Maven 3.3.3
- API文档:Springfox-Swagger2 2.6.1
- MVC框架:SpringMVC 4.2.1.RELEASE
- 核心框架:Spring 4.2.1.RELEASE
- ORM框架:MyBatis 3.3.0
- 分布式协调服务:Zookeeper 3.4.7
- 分布式RPC服务:Dubbo 2.5.3(默认Hessian 4.0.38)
- 分布式缓存服务:Redis 2.8.12
- 分布式消息服务:ActiveMQ 5.13.3
- NIO框架:Netty 4.0.23.Final
- JSON工具:Fastjson 1.2.29
- 数据库连接池:Druid 1.0.15
- 日志管理:SLF4J 1.7.21、Logback 1.1.7
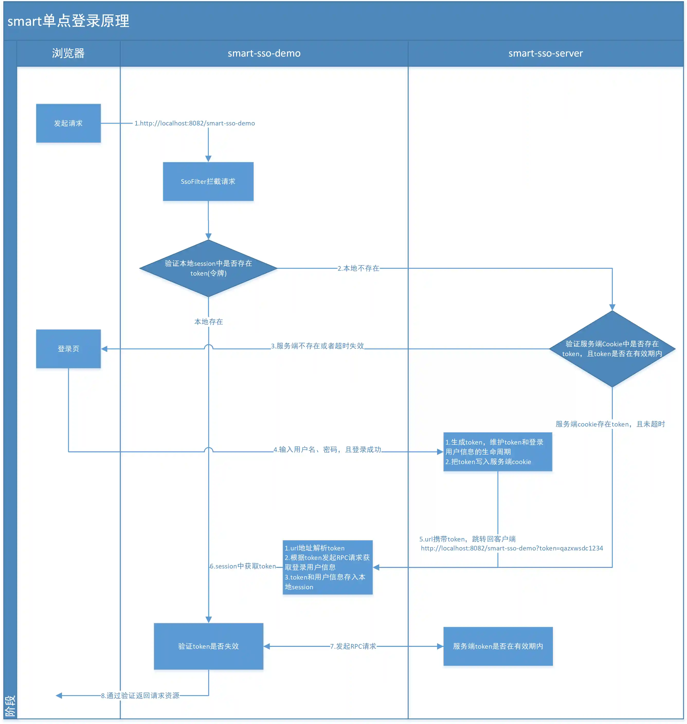
- 单点登录:极简基于Cookie实现
前端
- 基础代码库:Jquery 2.1.1
- 前端模板:Ace 1.3.3(Bootstrap) https://github.com/bopoda/ace
浏览器兼容
- Internet Explorer 11
- Internet Explorer 10
- Internet Explorer 9
- Internet Explorer 8
- Google Chrome 14+
- Firefox 5+
- Safari 5
- Opera 11
- 手机浏览器兼容
对比Cas + Shiro
请求协议
- Cas:默认https,如果使用http需要把cas server解压修改配置参数。
- Smart:默认http,可选配为Https,减少配置,降低门槛。
配置层面
- Cas:在web.xml中指定的TicketValidationFilter、AuthenticationFilter及SingleSignOutFilter存在重复的serverName参数,serverName的修改,需要分别修改三处。
- Smart:将serverName定义在properties文件中,通过Spring的<context:property-placeholder />标签注入,简化配置。(毕竟当今大部分Java项目都会用到Spring框架)
耦合度
- Shiro:大家更多是熟悉通过annotation或者配置文件的方式去控制权限,有相对较低的耦合。
- Smart:将权限集中管理在权限系统,需要的时候配置Filter,几乎无耦合。
权限变动服务重启
- Shiro:通过annotation或者配置文件配置的权限,修改都需要重启服务。
- Smart:权限的修改通过MQ广播(可选配),服务无需重启。
分布式部署
- Shiro:通常大家部署依赖Shiro注入的RedisSession。
- Smart:通过大家更为常用的Spring,覆盖HttpSession注入RedisSession。
注:Cas和Shiro的风光伟绩就无需笔者在此多加吹捧,现在只是关起门来聊聊Smart的优势,当然个人的理解和知识面也有限,有描述不对的地方,也欢迎大家加群探讨。友善!勿喷!谢谢!
架构图
单点登录原理
单点退出原理
数据库模型
效果展示
代码展示
API文档
Dubbo监控页
单点登录页
权限管理页
手机浏览器展示
作者寄语
艺术的做好一件擅长的事情



