背景
前段时间,写java爬虫来爬网易云音乐的评论。不料,爬了一段时间后ip被封禁了。由此,想到了使用ip代理,但是找了很多的ip代理网站,很少有可以用的代理ip。于是,抱着边学习的心态,自己开发了一个代理ip池。
相关技术及环境
技术: SpringBoot,SpringMVC, Hibernate, MySQL, Redis , Maven, Lombok, BootStrap-table,多线程并发
环境: JDK1.8 , IDEA
实现功能
通过ip代理池,提供高可用的代理ip,可用率达到95%以上。
- 通过接口获取代理ip 通过访问接口,如:http://127.0.0.1:8080/proxyIp 返回代理ip的json格式
{
"code":200,
"data":[
{
"available":true,
"ip":"1.10.186.214",
"lastValidateTime":"2018-09-25 20:31:52",
"location":"THThailand",
"port":57677,
"requestTime":0,
"responseTime":0,
"type":"https",
"useTime":3671
}
],
"message":"success"
}- 通过页面获取代理ip 通过访问url,如:http://127.0.0.1:8080 返回代理ip列表页面。
- 提供代理ip测试接口及页面 通过访问url, 如:http://127.0.0.1:8080/test (get)测试代理ip的可用性;通过接口 http://127.0.0.1:8080/test ](post data: {"ip": "127.0.0.1","port":8080} ) 测试代理ip的可用性。
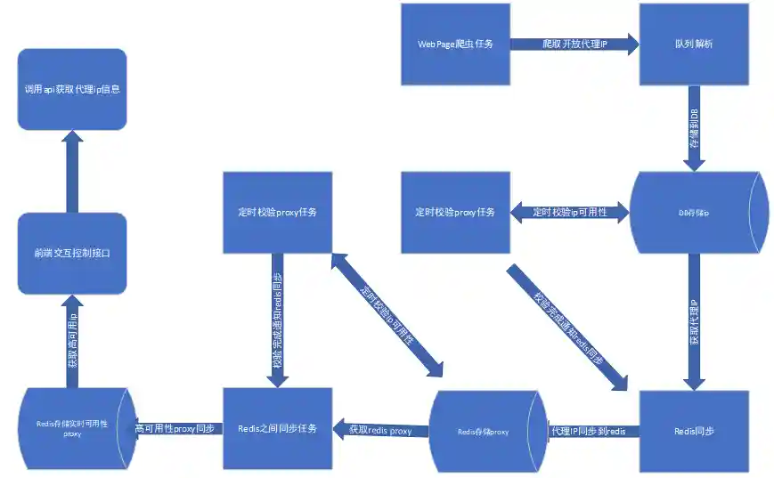
设计思路
模块划分
- 爬虫模块:爬取代理ip网站的代理IP信息,先通过队列再保存进数据库。
- 数据库同步模块:设置一定时间间隔同步数据库IP到redis缓存中。
- 缓存redis同步模块:设置一定时间间隔同步redis缓存到另一块redis缓存中。
- 缓存redis代理ip校验模块:设置一定时间间隔redis缓存代理ip池校验。
- 前端显示及接口控制模块:显示可用ip页面,及提供ip获取api接口。
架构图
IP来源
代理ip均来自爬虫爬取,有些国内爬取的ip大多都不能用,代理池的ip可用ip大多是国外的ip。爬取的网站有:http://www.xicidaili.com/nn ,http://www.data5u.com/free/index.shtml ,https://free-proxy-list.net ,https://www.my-proxy.com/free-proxy-list.html ,http://spys.one/en/free-proxy-list/ , https://www.proxynova.com/proxy-server-list/ ,https://www.proxy4free.com/list/webproxy1.html ,http://www.gatherproxy.com/ 。
如何使用
前提: 已经安装JDK1.8环境,MySQL数据库,Redis。
先使用maven编译成jar,proxy-pool-1.0.jar。
使用SpringBoot启动方式,启动即可。
java -jar proxy-pool-1.0.jar