Principal Mapper
Principal Mapper (PMapper) is a script and library for identifying risks in the configuration of AWS Identity and Access Management (IAM) for an AWS account or an AWS organization. It models the different IAM Users and Roles in an account as a directed graph, which enables checks for privilege escalation and for alternate paths an attacker could take to gain access to a resource or action in AWS.
PMapper includes a querying mechanism that uses a local simulation of AWS's authorization behavior. When running a query to determine if a principal has access to a certain action/resource, PMapper also checks if the user or role could access other users or roles that have access to that action/resource. This catches scenarios such as when a user doesn't have permission to read an S3 object, but could launch an EC2 instance that can read the S3 object.
Additional information can be found in the project wiki.
Installation
Requirements
Principal Mapper is built using the botocore library and Python 3.5+. Principal Mapper
also requires pydot (available on pip), and graphviz (available on Windows, macOS, and Linux from
https://graphviz.org/ ).
Installation from Pip
pip install principalmapper
Installation From Source Code
Clone the repository:
git clone git@github.com:nccgroup/PMapper.git
Then install with Pip:
Using Docker
(After cloning from source)
cd PMapper docker build -t $TAG . docker run -it $TAG
You can use -e|--env or --env-file to pass the AWS_* environment variables for credentials when calling
docker run ..., or use -v to mount your ~/.aws/ directory and use the AWS_CONFIG_FILE and AWS_SHARED_CREDENTIALS_FILE environment variables.
The current Dockerfile should put you into a shell with pmapper -h ready to go as well as
graphviz already installed.
Usage
See the Getting Started Page in the wiki for more information on how to use PMapper via command-line. There are also pages with full details on all command-line functions and the library code.
Here's a quick example:
# Create a graph for the account, accessed through AWS CLI profile "skywalker" pmapper --profile skywalker graph create # [... graph-creation output goes here ...] # Run a query to see who can make IAM Users $ pmapper --profile skywalker query 'who can do iam:CreateUser' # [... query output goes here ...] # Run a query to see who can launch a big expensive EC2 instance, aside from "admin" users $ pmapper --account 000000000000 argquery -s --action 'ec2:RunInstances' --condition 'ec2:InstanceType=c6gd.16xlarge' # [... query output goes here ...] # Run the privilege escalation preset query, skip reporting current "admin" users $ pmapper --account 000000000000 query -s 'preset privesc *' # [... privesc report goes here ...] # Create an SVG representation of the admins/privescs/inter-principal access $ pmapper --account 000000000000 visualize --filetype svg # [... information output goes here, file created ...]
Note the use of --profile, which should behave the same as the AWS CLI. Also, later calls with
query/argquery/visualize use an --account arg which just shortcuts around checking which account to work
with (otherwise PMapper makes an API call to determine that).
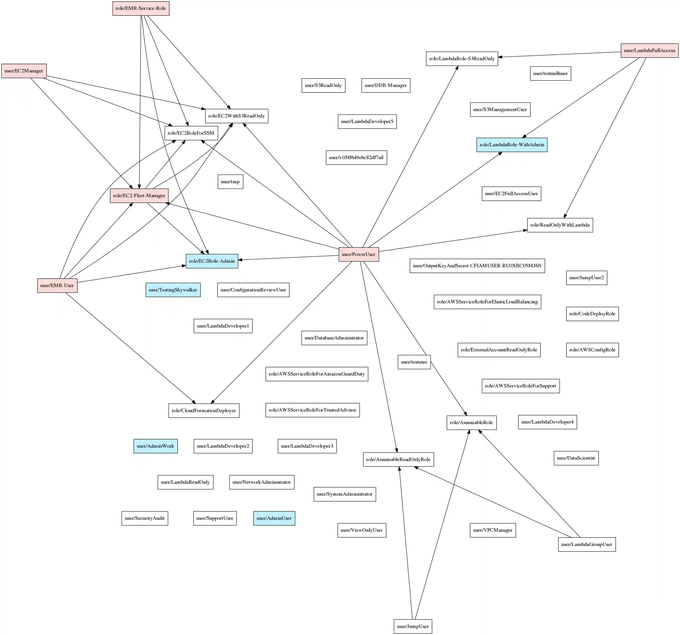
Here's an example of the visualization:
And again when using --only-privesc:
Contributions
100% welcome and appreciated. Please coordinate through issues before
starting and target pull-requests at the current development branch (typically of the form vX.Y.Z-dev).
License
Copyright (c) NCC Group and Erik Steringer 2019. This file is part of Principal Mapper.
Principal Mapper is free software: you can redistribute it and/or modify
it under the terms of the GNU Affero General Public License as published by
the Free Software Foundation, either version 3 of the License, or
(at your option) any later version.
Principal Mapper is distributed in the hope that it will be useful,
but WITHOUT ANY WARRANTY; without even the implied warranty of
MERCHANTABILITY or FITNESS FOR A PARTICULAR PURPOSE. See the
GNU Affero General Public License for more details.
You should have received a copy of the GNU Affero General Public License
along with Principal Mapper. If not, see <https://www.gnu.org/licenses/>.
