- 2013-04-17 merged changes from mikkelee who added to use a single bidirectional arrow for two-way dependencies
- 2013-02-21 merged changes from jomnius who added a parameter to exclude directories names by regex
- 2012-05-11 merged changes from jonreid who added a parameter to exclude class names by regex
- 2012-01-11 merged changes from jomnius who added support for C projects and better handling of categories
- read Object graph dependency analysis by Samuel Goodwin
- see also jominus blog post Dependency Graph Tool for iOS Projects
- yet another use case on vigorouscoding.com Better get it right the first time
License
BSD 3-Clause License
Copyright (c) 2012-2013, Nicolas Seriot All rights reserved.
Redistribution and use in source and binary forms, with or without modification, are permitted provided that the following conditions are met:
Redistributions of source code must retain the above copyright notice, this list of conditions and the following disclaimer.
Redistributions in binary form must reproduce the above copyright notice, this list of conditions and the following disclaimer in the documentation and/or other materials provided with the distribution.
Neither the name of the Nicolas Seriot nor the names of its contributors may be used to endorse or promote products derived from this software without specific prior written permission.
THIS SOFTWARE IS PROVIDED BY THE COPYRIGHT HOLDERS AND CONTRIBUTORS "AS IS" AND ANY EXPRESS OR IMPLIED WARRANTIES, INCLUDING, BUT NOT LIMITED TO, THE IMPLIED WARRANTIES OF MERCHANTABILITY AND FITNESS FOR A PARTICULAR PURPOSE ARE DISCLAIMED. IN NO EVENT SHALL THE COPYRIGHT HOLDER OR CONTRIBUTORS BE LIABLE FOR ANY DIRECT, INDIRECT, INCIDENTAL, SPECIAL, EXEMPLARY, OR CONSEQUENTIAL DAMAGES (INCLUDING, BUT NOT LIMITED TO, PROCUREMENT OF SUBSTITUTE GOODS OR SERVICES; LOSS OF USE, DATA, OR PROFITS; OR BUSINESS INTERRUPTION) HOWEVER CAUSED AND ON ANY THEORY OF LIABILITY, WHETHER IN CONTRACT, STRICT LIABILITY, OR TORT (INCLUDING NEGLIGENCE OR OTHERWISE) ARISING IN ANY WAY OUT OF THE USE OF THIS SOFTWARE, EVEN IF ADVISED OF THE POSSIBILITY OF SUCH DAMAGE.
Refactoring by graphing class dependencies
Code design and loose coupling
As developers, we all love clean code, but the fact is that most of the time we're dealing with bad code. It may be recent or legacy code, written by ourselves or by other developers. We can recognize bad code because code smells. In other words, some heuristics raise questions about code quality. Among thoses we can name dead code, which I already wrote about here and here, and tight coupling.
Tight coupling describes a system where many components depend on many other components. A tightly coupled code base stinks, the coupling points out that some classes assume too many responsibilities or that a responsibility is spread over several classes, rather than having its own class. The opposite, loose coupling, shows a better design which promotes single-responsibility and separation of concerns. Loose coupling makes the code easier to test and maintain.
In Objective-C, reducing coupling generally involves delegates and notifications.
Graphing class dependencies
So how do we achieve loose coupling in our own code? Well, at first, we need to get a better idea on the current coupling. Let us define class dependency: class A depends on B if class A imports class B header. With such a definition, we can draw a graph of dependencies between classes by considering the Objective-C #import directives in each class. We assume here that the files are named according to the classes they contain.
I wrote objc_dep.py, a Python script which extracts imports from Objective-C source code. The output can then be displayed in GraphViz or OmniGraffle. You can then see an oriented graph of dependencies between classes. Note that we could also compute metrics on coupling, but it's not the point here.
Sample usage
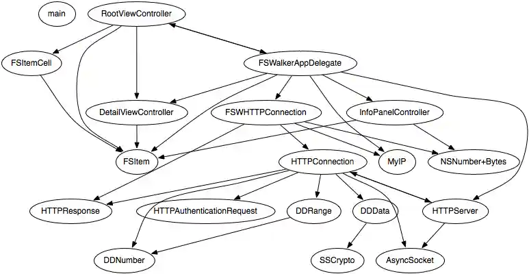
How do we get from the dependencies graph to a better design? There's no determinist algorithm and it depends on your project. Let us apply the script on FSWalker, a small iPhone file browser I wrote a long time ago.
1. Generate the graph
$ python objc_dep.py /path/to/FSWalker > fswalker.dot
2. Open it in OmniGraffle
At this point, we see classes as nodes and dependencies as directed edges.
3. Remove categories
We can safely remove Objective-C categories from the graph, since referencing categories from many places is not an issue from a design point of view.
4. Group related classes
Next, we can move the vertices around, try to group classes with a common responsibility into clusters.
5. Study strange dependencies
The graph now gives a pretty good overview of the overall code structure. The controller objects have been colored in pink, the model objects in yellow and the network part in blue. The graph allows to sport strange dependencies and question the code design. We can see at first glance that FSWalkerAppDelegate has too many dependencies. Specifically we consider:
a) unreferenced classes or clusters
This is probably dead code, which can be removed.
Ok, there are no unreferenced classes here, although you will probably find some in bigger projects.
b) two-ways references
Maybe one class should not reference another directly, but reference a protocol implemented by the other class instead.
We have two examples of two-ways references here, between HTTPServer and HTTPConnection, and also between RootViewController and FSWalkerAppDelegate. The former is part of CocoaHTTPServer and is not a design issue in our project. However, the latter is an issue. By looking at the code, we will notice that RootViewController doesn't actually use FSWalkerAppDelegate. The import can thus be safely removed.
c) weird references
Some of the import directives may simply be unnecessary, or reveal design issues.
There is no good reason why FSWalkerAppDelegate would reference FSItem, nor InfoPanelController. Code inspection will reveal that DetailViewController and InfoPanelController should not be referenced by FSWalkerAppDelegate but RootViewController instead. So, here is the final graph. The architecture of FSWalker may still be improved, but you get the idea...
Real world usage
Here is the kind of chart you can expect with a 100 classes project.
Using options
% python objc_dep.py /path/to/repo -x "(^Internal|secret)" -i subdir1 subdir2 > graph.dot
Will exclude files with names that begin with "Internal", or contain the word "secret". Additionally all files in folders named subdir1 and subdir2 are ignored.
Possible improvements
The Cocoa framework enforces the MVC paradigm, which states (to be short) that model objects and graphical objects should be clearly separated by controller objects. The script could probably be improved by drawing classes which depend on Foundation and classes which depend on AppKit/UIKit with different colors.
Conclusion
I have found objc_dep.py to be definitely useful on small projects as well as bigger ones. It helped me in getting a clear view of code base structure. Spotting strange dependencies allowed me to ask good questions which led to design simplifications. Such a tool could even be integrated into Apple development tools.
Interestingly, the last chart is quite close to the mental representation I have of the code architecture. It reminds me a discussion I had 15 years ago with a friend who was a champion chess player who could play several "blind" chess games simultaneously. He explained then that he saw a blurry chessboard in his head and could move around the pieces as with a small 3D camera. Focusing on a specific piece would then raise awareness of opportunities and risks - dependencies - for this piece. As a side effect, writing this script made me realize that software engineering is pretty similar to chess in this way.




