A lightweight, object-oriented state machine implementation in Python. Compatible with Python 2.7+ and 3.0+.
Status
Installation
... or clone the repo from GitHub and then:
Table of Contents
- Quickstart
- Non-Quickstart
Quickstart
They say a good example is worth 100 pages of API documentation, a million directives, or a thousand words.
Well, "they" probably lie... but here's an example anyway:
from transitions import Machine import random class NarcolepticSuperhero(object): # Define some states. Most of the time, narcoleptic superheroes are just like # everyone else. Except for... states = ['asleep', 'hanging out', 'hungry', 'sweaty', 'saving the world'] def __init__(self, name): # No anonymous superheroes on my watch! Every narcoleptic superhero gets # a name. Any name at all. SleepyMan. SlumberGirl. You get the idea. self.name = name # What have we accomplished today? self.kittens_rescued = 0 # Initialize the state machine self.machine = Machine(model=self, states=NarcolepticSuperhero.states, initial='asleep') # Add some transitions. We could also define these using a static list of # dictionaries, as we did with states above, and then pass the list to # the Machine initializer as the transitions= argument. # At some point, every superhero must rise and shine. self.machine.add_transition(trigger='wake_up', source='asleep', dest='hanging out') # Superheroes need to keep in shape. self.machine.add_transition('work_out', 'hanging out', 'hungry') # Those calories won't replenish themselves! self.machine.add_transition('eat', 'hungry', 'hanging out') # Superheroes are always on call. ALWAYS. But they're not always # dressed in work-appropriate clothing. self.machine.add_transition('distress_call', '*', 'saving the world', before='change_into_super_secret_costume') # When they get off work, they're all sweaty and disgusting. But before # they do anything else, they have to meticulously log their latest # escapades. Because the legal department says so. self.machine.add_transition('complete_mission', 'saving the world', 'sweaty', after='update_journal') # Sweat is a disorder that can be remedied with water. # Unless you've had a particularly long day, in which case... bed time! self.machine.add_transition('clean_up', 'sweaty', 'asleep', conditions=['is_exhausted']) self.machine.add_transition('clean_up', 'sweaty', 'hanging out') # Our NarcolepticSuperhero can fall asleep at pretty much any time. self.machine.add_transition('nap', '*', 'asleep') def update_journal(self): """ Dear Diary, today I saved Mr. Whiskers. Again. """ self.kittens_rescued += 1 def is_exhausted(self): """ Basically a coin toss. """ return random.random() < 0.5 def change_into_super_secret_costume(self): print("Beauty, eh?")
There, now you've baked a state machine into NarcolepticSuperhero. Let's take him/her/it out for a spin...
>>> batman = NarcolepticSuperhero("Batman") >>> batman.state 'asleep' >>> batman.wake_up() >>> batman.state 'hanging out' >>> batman.nap() >>> batman.state 'asleep' >>> batman.clean_up() MachineError: "Can't trigger event clean_up from state asleep!" >>> batman.wake_up() >>> batman.work_out() >>> batman.state 'hungry' # Batman still hasn't done anything useful... >>> batman.kittens_rescued 0 # We now take you live to the scene of a horrific kitten entreement... >>> batman.distress_call() 'Beauty, eh?' >>> batman.state 'saving the world' # Back to the crib. >>> batman.complete_mission() >>> batman.state 'sweaty' >>> batman.clean_up() >>> batman.state 'asleep' # Too tired to shower! # Another productive day, Alfred. >>> batman.kittens_rescued 1
The non-quickstart
Basic initialization
Getting a state machine up and running is pretty simple. Let's say you have the object lump (an instance of class Matter), and you want to manage its states:
class Matter(object): pass lump = Matter()
You can initialize a (minimal) working state machine bound to lump like this:
from transitions import Machine machine = Machine(model=lump, states=['solid', 'liquid', 'gas', 'plasma'], initial='solid') # Lump now has state! lump.state >>> 'solid'
I say “minimal”, because while this state machine is technically operational, it doesn't actually do anything. It starts in the 'solid' state, but won't ever move into another state, because no transitions are defined... yet!
Let's try again.
# The states states=['solid', 'liquid', 'gas', 'plasma'] # And some transitions between states. We're lazy, so we'll leave out # the inverse phase transitions (freezing, condensation, etc.). transitions = [ { 'trigger': 'melt', 'source': 'solid', 'dest': 'liquid' }, { 'trigger': 'evaporate', 'source': 'liquid', 'dest': 'gas' }, { 'trigger': 'sublimate', 'source': 'solid', 'dest': 'gas' }, { 'trigger': 'ionize', 'source': 'gas', 'dest': 'plasma' } ] # Initialize machine = Machine(lump, states=states, transitions=transitions, initial='liquid') # Now lump maintains state... lump.state >>> 'liquid' # And that state can change... lump.evaporate() lump.state >>> 'gas' lump.ionize() lump.state >>> 'plasma'
Notice the shiny new methods attached to the Matter instance (evaporate(), ionize(), etc.). Each method triggers the corresponding transition. You don't have to explicitly define these methods anywhere; the name of each transition is bound to the model passed to the Machine initializer (in this case, lump).
States
The soul of any good state machine (and of many bad ones, no doubt) is a set of states. Above, we defined the valid model states by passing a list of strings to the Machine initializer. But internally, states are actually represented as State objects.
You can initialize and modify States in a number of ways. Specifically, you can:
- pass a string to the
Machineinitializer giving the name(s) of the state(s), or - directly initialize each new
Stateobject, or - pass a dictionary with initialization arguments
The following snippets illustrate several ways to achieve the same goal:
# Create a list of 3 states to pass to the Machine # initializer. We can mix types; in this case, we # pass one State, one string, and one dict. states = [ State(name='solid'), 'liquid', { 'name': 'gas'} ] machine = Machine(lump, states) # This alternative example illustrates more explicit # addition of states and state callbacks, but the net # result is identical to the above. machine = Machine(lump) solid = State('solid') liquid = State('liquid') gas = State('gas') machine.add_states([solid, liquid, gas])
Callbacks
A State can also be associated with a list of enter and exit callbacks, which are called whenever the state machine enters or leaves that state. You can specify callbacks during initialization, or add them later.
For convenience, whenever a new State is added to a Machine, the methods on_enter_«state name» and on_exit_«state name» are dynamically created on the Machine (not on the model!), which allow you to dynamically add new enter and exit callbacks later if you need them.
# Our old Matter class, now with a couple of new methods we # can trigger when entering or exit states. class Matter(object): def say_hello(self): print("hello, new state!") def say_goodbye(self): print("goodbye, old state!") lump = Matter() # Same states as above, but now we give StateA an exit callback states = [ State(name='solid', on_exit=['say_goodbye']), 'liquid', { 'name': 'gas' } ] machine = Machine(lump, states=states) machine.add_transition('sublimate', 'solid', 'gas') # Callbacks can also be added after initialization using # the dynamically added on_enter_ and on_exit_ methods. # Note that the initial call to add the callback is made # on the Machine and not on the model. machine.on_enter_gas('say_hello') # Test out the callbacks... machine.set_state('solid') lump.sublimate() >>> 'goodbye, old state!' >>> 'hello, new state!'
Note that on_enter_«state name» callback will not fire when a Machine is first initialized. For example if you have an on_enter_A() callback defined, and initialize the Machine with initial='A', on_enter_A() will not be fired until the next time you enter state A. (If you need to make sure on_enter_A() fires at initialization, you can simply create a dummy initial state and then explicitly call to_A() inside the __init__ method.)
In addition to passing in callbacks when initializing a State, or adding them dynamically, it's also possible to define callbacks in the model class itself, which may increase code clarity. For example:
class Matter(object): def say_hello(self): print("hello, new state!") def say_goodbye(self): print("goodbye, old state!") def on_enter_A(self): print("We've just entered state A!") lump = Matter() machine = Machine(lump, states=['A', 'B', 'C'])
Now, any time lump transitions to state A, the on_enter_A() method defined in the Matter class will fire.
Checking state
You can always check the current state of the model by either:
- inspecting the
.stateattribute, or - calling
is_«state name»()
And if you want to retrieve the actual State object for the current state, you can do that through the Machine instance's get_state() method.
lump.state >>> 'solid' lump.is_gas() >>> False lump.is_solid() >>> True machine.get_state(lump.state).name >>> 'solid'
Transitions
Some of the above examples already illustrate the use of transitions in passing, but here we'll explore them in more detail.
As with states, each transition is represented internally as its own object--an instance of class Transition. The quickest way to initialize a set of transitions is to pass a dictionary, or list of dictionaries, to the Machine initializer. We already saw this above:
transitions = [ { 'trigger': 'melt', 'source': 'solid', 'dest': 'liquid' }, { 'trigger': 'evaporate', 'source': 'liquid', 'dest': 'gas' }, { 'trigger': 'sublimate', 'source': 'solid', 'dest': 'gas' }, { 'trigger': 'ionize', 'source': 'gas', 'dest': 'plasma' } ] machine = Machine(model=Matter(), states=states, transitions=transitions)
Defining transitions in dictionaries has the benefit of clarity, but can be cumbersome. If you're after brevity, you might choose to define transitions using lists. Just make sure that the elements in each list are in the same order as the positional arguments in the Transition initialization (i.e., trigger, source, destination, etc.).
The following list-of-lists is functionally equivalent to the list-of-dictionaries above:
transitions = [ ['melt', 'solid', 'liquid'], ['evaporate', 'liquid', 'gas'], ['sublimate', 'solid', 'gas'], ['ionize', 'gas', 'plasma'] ]
Alternatively, you can add transitions to a Machine after initialization:
machine = Machine(model=lump, states=states, initial='solid') machine.add_transition('melt', source='solid', dest='liquid')
The trigger argument defines the name of the new triggering method that gets attached to the base model. When this method is called, it will try to execute the transition:
>>> lump.melt() >>> lump.state 'liquid'
By default, calling an invalid trigger will raise an exception:
>>> lump.to_gas() >>> # This won't work because only objects in a solid state can melt >>> lump.melt() transitions.core.MachineError: "Can't trigger event melt from state gas!"
This behavior is generally desirable, since it helps alert you to problems in your code. But in some cases, you might want to silently ignore invalid triggers. You can do this by setting ignore_invalid_triggers=True (either on a state-by-state basis, or globally for all states):
>>> # Globally suppress invalid trigger exceptions >>> m = Machine(lump, states, initial='solid', ignore_invalid_triggers=True) >>> # ...or suppress for only one group of states >>> states = ['new_state1', 'new_state2'] >>> m.add_states(states, ignore_invalid_triggers=True) >>> # ...or even just for a single state. Here, exceptions will only be suppressed when the current state is A. >>> states = [State('A', ignore_invalid_triggers=True), 'B', 'C'] >>> m = Machine(lump, states)
Automatic transitions for all states
In addition to any transitions added explicitly, a to_«state»() method is created automatically whenever a state is added to a Machine instance. This method transitions to the target state no matter which state the machine is currently in:
lump.to_liquid() lump.state >>> 'liquid' lump.to_solid() lump.state >>> 'solid'
If you desire, you can disable this behavior by setting auto_transitions=False in the Machine initializer.
Transitioning from multiple states
A given trigger can be attached to multiple transitions, some of which can potentially begin or end in the same state. For example:
machine.add_transition('transmogrify', ['solid', 'liquid', 'gas'], 'plasma') machine.add_transition('transmogrify', 'plasma', 'solid') # This next transition will never execute machine.add_transition('transmogrify', 'plasma', 'gas')
In this case, calling transmogrify() will set the model's state to 'solid' if it's currently 'plasma', and set it to 'plasma' otherwise. (Note that only the first matching transition will execute; thus, the transition defined in the last line above won't do anything.)
You can also make a trigger cause a transition from all states to a particular destination by using the '*' wildcard:
machine.add_transition('to_liquid', '*', 'liquid')
Note that wildcard transitions will only apply to states that exist at the time of the add_transition() call. Calling a wildcard-based transition when the model is in a state added after the transition was defined will elicit an invalid transition message, and will not transition to the target state.
Ordered transitions
A common desire is for state transitions to follow a strict linear sequence. For instance, given states ['A', 'B', 'C'], you might want valid transitions for A → B, B → C, and C → A (but no other pairs).
To facilitate this behavior, Transitions provides an add_ordered_transitions() method in the Machine class:
states = ['A', 'B', 'C'] # See the "alternative initialization" section for an explanation of the 1st argument to init machine = Machine(None, states, initial='A') machine.add_ordered_transitions() machine.next_state() print(machine.state) >>> 'B' # We can also define a different order of transitions machine = Machine(None, states, initial='A') machine.add_ordered_transitions(['A', 'C', 'B']) machine.next_state() print(machine.state) >>> 'C'
Queued transitions
The default behaviour in Transitions is to process events instantly. This means events within an on_enter method will be processed before callbacks bound to after are called.
def go_to_C(): global machine machine.to_C() def after_advance(): print("I am in state B now!") def entering_C(): print("I am in state C now!") states = ['A', 'B', 'C'] machine = Machine(states=states) # we want a message when state transition to B has been completed machine.add_transition('advance', 'A', 'B', after=after_advance) # call transition from state B to state C machine.on_enter_B(go_to_C) # we also want a message when entering state C machine.on_enter_C(entering_C) machine.advance() >>> 'I am in state C now!' >>> 'I am in state B now!' # what?
The execution order of this example is
prepare -> before -> on_enter_B -> on_enter_C -> after.
If queued processing is enabled, a transition will be finished before the next transition is triggered:
machine = Machine(states=states, async=True) ... machine.advance() >>> 'I am in state B now!' >>> 'I am in state C now!' # That's better!
This results in
prepare -> before -> on_enter_B -> queue(to_C) -> after -> on_enter_C.
Important note: when processing events asynchronously, the trigger call will always return True, since there is no way to determine at queuing time whether a transition involving queued calls will ultimately complete successfully. This is true even when only a single event is processed.
machine.add_transition('jump', 'A', 'C', conditions='will_fail') ... # async=False machine.jump() >>> False # async=True machine.jump() >>> True
Conditional transitions
Sometimes you only want a particular transition to execute if a specific condition occurs. You can do this by passing a method, or list of methods, in the conditions argument:
# Our Matter class, now with a bunch of methods that return booleans. class Matter(object): def is_flammable(self): return False def is_really_hot(self): return True machine.add_transition('heat', 'solid', 'gas', conditions='is_flammable') machine.add_transition('heat', 'solid', 'liquid', conditions=['is_really_hot'])
In the above example, calling heat() when the model is in state 'solid' will transition to state 'gas' if is_flammable returns True. Otherwise, it will transition to state 'liquid' if is_really_hot returns True.
For convenience, there's also an 'unless' argument that behaves exactly like conditions, but inverted:
machine.add_transition('heat', 'solid', 'gas', unless=['is_flammable', 'is_really_hot'])
In this case, the model would transition from solid to gas whenever heat() fires, provided that both is_flammable() and is_really_hot() return False.
Note that condition-checking methods will passively receive optional arguments and/or data objects passed to triggering methods. For instance, the following call:
... would pass the temp=74 optional kwarg to the is_flammable() check (possibly wrapped in an EventData instance). For more on this, see the Passing data section below.
Callbacks
You can attach callbacks to transitions as well as states. Every transition has 'before' and 'after' attributes that contain a list of methods to call before and after the transition executes:
class Matter(object): def make_hissing_noises(self): print("HISSSSSSSSSSSSSSSS") def disappear(self): print("where'd all the liquid go?") transitions = [ { 'trigger': 'melt', 'source': 'solid', 'dest': 'liquid', 'before': 'make_hissing_noises'}, { 'trigger': 'evaporate', 'source': 'liquid', 'dest': 'gas', 'after': 'disappear' } ] lump = Matter() machine = Machine(lump, states, transitions=transitions, initial='solid') lump.melt() >>> "HISSSSSSSSSSSSSSSS" lump.evaporate() >>> "where'd all the liquid go?"
There is also a 'prepare' callback that is executed as soon as a transition starts, before any 'conditions' are checked or other callbacks are executed.
class Matter(object): heat = False attempts = 0 def count_attempts(self): self.attempts += 1 def is_really_hot(self): return self.heat def heat_up(self): self.heat = random.random() < 0.25 def stats(self): print('It took you %i attempts to melt the lump!' %self.attempts) states=['solid', 'liquid', 'gas', 'plasma'] transitions = [ { 'trigger': 'melt', 'source': 'solid', 'dest': 'liquid', 'prepare': ['heat_up', 'count_attempts'], 'conditions': 'is_really_hot', 'after': 'stats'}, ] lump = Matter() machine = Machine(lump, states, transitions=transitions, initial='solid') lump.melt() lump.melt() lump.melt() lump.melt() >>> "It took you 4 attempts to melt the lump!"
Note that prepare will not be called unless the current state is a valid source for the named transition.
In summary, callbacks on transitions are executed in the following order:
'prepare'(executed as soon as the transition starts)'conditions'/'unless'(conditions may fail and halt the transition)'before'(executed while the model is still in the source state)'after'(executed while the model is in the destination state)
Passing data
Sometimes you need to pass the callback functions registered at machine initialization some data that reflects the model's current state. Transitions allows you to do this in two different ways.
First (the default), you can pass any positional or keyword arguments directly to the trigger methods (created when you call add_transition()):
class Matter(object): def __init__(self): self.set_environment() def set_environment(self, temp=0, pressure=101.325): self.temp = temp self.pressure = pressure def print_temperature(self): print("Current temperature is %d degrees celsius." % self.temp) def print_pressure(self): print("Current pressure is %.2f kPa." % self.pressure) lump = Matter() machine = Machine(lump, ['solid', 'liquid'], initial='solid') machine.add_transition('melt', 'solid', 'liquid', before='set_environment') lump.melt(45) # positional arg lump.print_temperature() >>> 'Current temperature is 45 degrees celsius.' machine.set_state('solid') # reset state so we can melt again lump.melt(pressure=300.23) # keyword args also work lump.print_pressure() >>> 'Current pressure is 300.23 kPa.'
You can pass any number of arguments you like to the trigger.
There is one important limitation to this approach: every callback function triggered by the state transition must be able to handle all of the arguments. This may cause problems if the callbacks each expect somewhat different data.
To get around this, Transitions supports an alternate method for sending data. If you set send_event=True at Machine initialization, all arguments to the triggers will be wrapped in an EventData instance and passed on to every callback. (The EventData object also maintains internal references to the source state, model, transition, machine, and trigger associated with the event, in case you need to access these for anything.)
class Matter(object): def __init__(self): self.temp = 0 self.pressure = 101.325 # Note that the sole argument is now the EventData instance. # This object stores positional arguments passed to the trigger method in the # .args property, and stores keywords arguments in the .kwargs dictionary. def set_environment(self, event): self.temp = event.kwargs.get('temp', 0) self.pressure = event.kwargs.get('pressure', 101.325) def print_pressure(self): print("Current pressure is %.2f kPa." % self.pressure) lump = Matter() machine = Machine(lump, ['solid', 'liquid'], send_event=True, initial='solid') machine.add_transition('melt', 'solid', 'liquid', before='set_environment') lump.melt(temp=45, pressure=1853.68) # keyword args lump.print_pressure() >>> 'Current pressure is 1853.68 kPa.'
Alternative initialization patterns
In all of the examples so far, we've attached a new Machine instance to a separate model (lump, an instance of class Matter). While this separation keeps things tidy (because you don't have to monkey patch a whole bunch of new methods into the Matter class), it can also get annoying, since it requires you to keep track of which methods are called on the state machine, and which ones are called on the model that the state machine is bound to (e.g., lump.on_enter_StateA() vs. machine.add_transition()).
Fortunately, Transitions is flexible, and supports two other initialization patterns.
First, you can create a standalone state machine that doesn't require another model at all. Simply omit the model argument during initialization:
machine = Machine(states=states, transitions=transitions, initial='solid') machine.melt() machine.state >>> 'liquid'
If you initialize the machine this way, you can then attach all triggering events (like evaporate(), sublimate(), etc.) and all callback functions directly to the Machine instance.
This approach has the benefit of consolidating all of the state machine functionality in one place, but can feel a little bit unnatural if you think state logic should be contained within the model itself rather than in a separate controller.
An alternative (potentially better) approach is to have the model inherit from the Machine class. Transitions is designed to support inheritance seamlessly. (just be sure to override class Machine's __init__ method!):
class Matter(Machine): def say_hello(self): print("hello, new state!") def say_goodbye(self): print("goodbye, old state!") def __init__(self): states = ['solid', 'liquid', 'gas'] Machine.__init__(self, states=states, initial='solid') self.add_transition('melt', 'solid', 'liquid') lump = Matter() lump.state >>> 'solid' lump.melt() lump.state >>> 'liquid'
Here you get to consolidate all state machine functionality into your existing model, which often feels more natural way than sticking all of the functionality we want in a separate standalone Machine instance.
Logging
Transitions includes very rudimentary logging capabilities. A number of events--namely, state changes, transition triggers, and conditional checks--are logged as INFO-level events using the standard Python logging module. This means you can easily configure logging to standard output in a script:
# Set up logging import logging from transitions import logger logger.setLevel(logging.INFO) # Business as usual machine = Machine(states=states, transitions=transitions, initial='solid') ...
Extensions
Even though the core of transitions is kept lightweight, there are a variety of MixIns to extend its functionality. Currently supported are:
- Diagrams to visualize the current state of a machine
- Hierarchical State Machines for nesting and reuse
- Threadsafe Locks for parallel execution
There are two mechanisms to retrieve a state machine instance with the desired features enabled. The first approach makes use of the convenience factory with the three parameters graph, nested and locked set to True if the certain feature is required:
from transitions.extensions import MachineFactory # create a machine with mixins diagram_cls = MachineFactory.get_predefined(graph=True) nested_locked_cls = MachineFactory.get_predefined(nested=True, locked=True) # create instances from these classes # instances can be used like simple machines machine1 = diagram_cls(model, state, transitions...) machine2 = nested_locked_cls(model, state, transitions)
This approach targets experimental use since in this case the underlying classes do not have to be known. However, classes can also be directly imported from transitions.extensions. The naming scheme is as follows:
| Diagrams | Nested | Locked | |
|---|---|---|---|
| Machine | ✘ | ✘ | ✘ |
| GraphMachine | ✓ | ✘ | ✘ |
| HierarchicalMachine | ✘ | ✓ | ✘ |
| LockedMachine | ✘ | ✘ | ✓ |
| HierarchicalGraphMachine | ✓ | ✓ | ✘ |
| LockedGraphMachine | ✓ | ✘ | ✓ |
| LockedHierarchicalMachine | ✘ | ✓ | ✓ |
| LockedHierarchicalGraphMachine | ✓ | ✓ | ✓ |
To use a full featured state machine, one could write:
from transitions.extensions import LockedHierarchicalGraphMachine as Machine #enable ALL the features! machine = Machine(model, states, transitions)
Diagrams
Additional Keywords:
title(optional): Sets the title of the generated image.show_conditions(default False): Shows conditions at transition edges
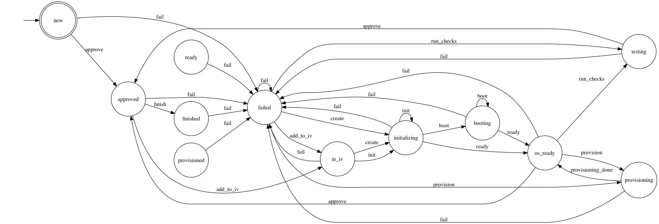
Transitions can generate basic state diagrams displaying all valid transitions between states. To use the graphing functionality, you'll need to have pygraphviz installed (pip install pygraphviz). With
GraphMachine enabled, a PyGraphviz AGraph object is generated during machine initialization and is constantly updated when the machine state changes:
from transitions.extensions import GraphMachine as Machine machine = Machine(...) machine.graph.draw('my_state_diagram.png', prog='dot')
This produces something like this:
Also, have a look at our example IPython/Jupyter notebooks for a more detailled example.
Hierarchical State Machine (HSM)
Transitions includes an extension module which allows to nest states. This allows to create contexts and to model cases where states are related to certain subtasks in the state machine. To create a nested state, either import NestedState from transitions or use a dictionary with initialization arguments.
from transitions.extensions import HierarchicalMachine as Machine states = ['standing', 'walking', {'name': 'caffeinated', 'children':['dithering', 'running']}] transitions = [ ['walk', 'standing', 'walking'], ['stop', 'walking', 'standing'], ['drink', '*', 'caffeinated'], ['walk', 'caffeinated_dithering', 'caffeinated_running'], ['relax', 'caffeinated', 'standing'] ] machine = Machine(states=states, transitions=transitions, initial='standing', ignore_invalid_triggers=True) machine.walk() # Walking now machine.stop() # let's stop for a moment machine.drink() # coffee time machine.state >>> 'caffeinated' machine.walk() # we have to go faster machine.state >>> 'caffeinated_running' machine.stop() # can't stop moving! machine.state >>> 'caffeinated_running' machine.relax() # leave nested state machine.state # phew, what a ride >>> 'standing' # machine.on_enter_caffeinated_running('callback_method')
Some things that have to be considered when working with nested states: State names are concatenated with NestedState.separator. Currently the separator is set to underscore ('_') and therefore behaves similar to the basic machine. This means a substate bar from state foo will be known by foo_bar. A substate baz of bar will be refered to as foo_bar_baz and so on. When entering a substate, enter will be called for all parent states. The same is true for exiting substates. Third, nested states can overwrite transition behaviour of their parents. If a transition is not known to the current state it will be delegated to its parent.
In some cases underscore as a separator is not sufficient. For instance if state names consists of more than one word and a concatenated naming such as state_A_name_state_C would be confusing. Setting the separator to something else than underscore changes some of the behaviour (auto_transition and setting callbacks). You can even use unicode characters if you use python 3:
from transitions.extensions.nesting import NestedState NestedState.separator = '↦' states = ['A', 'B', {'name': 'C', 'children':['1', '2', {'name': '3', 'children': ['a', 'b', 'c']} ]} ] transitions = [ ['reset', 'C', 'A'], ['reset', 'C↦2', 'C'] # overwriting parent reset ] # we rely on auto transitions machine = Machine(states=states, transitions=transitions, initial='A') machine.to_B() # exit state A, enter state B machine.to_C() # exit B, enter C machine.to_C.s3.a() # enter C↦a; enter C↦3↦a; machine.state, >>> 'C↦3↦a' machine.to('C↦s2') # not interactive; exit C↦3↦a, exit C↦3, enter C↦2 machine.reset() # exit C↦2; reset C has been overwritten by C↦3 machine.state >>> 'C' machine.reset() # exit C, enter A machine.state >>> 'A' # s.on_enter('C↦3↦a', 'callback_method')
Instead of to_C_3_a() auto transition is called as to_C.s3.a(). If your substate starts with a digit, transitions adds a prefix 's' ('3' becomes 's3') to the auto transition FunctionWrapper to comply with the attribute naming scheme of python.
If interactive completion is not required, to('C↦3↦a') can be called directly. Additionally, on_enter/exit_<<state name>> is replaced with `on_enter/exit(state_name, callback).
Reuse of previously created HSMs
Besides semantic order, nested states are very handy if you want to specify state machines for specific tasks and plan to reuse them. Be aware that this will embed the passed machine's states. This means if your states had been altered before, this change will be persistent.
count_states = ['1', '2', '3', 'done'] count_trans = [ ['increase', '1', '2'], ['increase', '2', '3'], ['decrease', '3', '2'], ['decrease', '2', '1'], ['done', '3', 'done'], ['reset', '*', '1'] ] counter = Machine(states=count_states, transitions=count_trans, initial='1') counter.increase() # love my counter states = ['waiting', 'collecting', {'name': 'counting', 'children': counter}] # states = ['waiting', 'collecting', {'name': 'counting', children: counter}] transitions = [ ['collect', '*', 'collecting'], ['wait', '*', 'waiting'], ['count', 'wait', 'counting_1'] ] collector = Machine(states=states, transitions=transitions, initial='waiting') collector.collect() # collecting collector.count() # let's see what we got collector.increase() # counting_2 collector.increase() # counting_3 collector.done() # collector.state == counting_done collector.wait() # collector.state == waiting
Sometimes you want such an embedded state collection to 'return' which means after it is done it should exit and transit to one of your states. To achieve this behaviour you can remap state transitions. In the example above we would like the counter to return if the state done was reached. This is done as follows:
states = ['waiting', 'collecting', {'name': 'counting', 'children': counter, 'remap': {'done': 'waiting'}}] ... # same as above collector.increase() # counting_3 collector.done() collector.state >>> 'waiting' # be aware that 'counting_done' will be removed from the state machine
If a reused state machine does not have a final state, you can of course add the transitions manually. If 'counter' had no 'done' state, we could just add ['done', 'counter_3', 'waiting'] to achieve the same behaviour.
Threadsafe(-ish) State Machine
In cases where event dispatching is done in threads, one can use either LockedMachine or LockedHierarchicalMachine where function access (!sic) is secured with reentrant locks. This does not save you from corrupting your machine by tinkering with member variables of your model or state machine.
from transitions import LockedMachine as Machine from threading import Thread import time states = ['A', 'B', 'C'] machine = Machine(states=states, initial='A') # let us assume that entering B will take some time thread = Thread(target=machine.to_B) thread.start() time.sleep(0.01) # thread requires some time to start machine.to_C() # synchronized access; won't execute before thread is done # accessing attributes directly thread = Thread(target=machine.to_B) thread.start() machine.new_attrib = 42 # not synchronized! will mess with execution order
I have a [bug report/issue/question]...
For bug reports and other issues, please open an issue on GitHub.
For usage questions, post on Stack Overflow, making sure to tag your question with the transitions and python tags.
For any other questions, solicitations, or large unrestricted monetary gifts, email Tal Yarkoni.

