Module 6 - Inversion of Control
Description
The idea of inversion of control is one of the most powerful intellectual tools in a software designer tool-box. It allows us to build incredibly sophisticated applications while keeping the overall design complexity down to a manageable level. The Observer pattern is extremely common in software development, and it's realized by most GUI toolkits on most software development platforms, from desktop to web to mobile applications. This module is dedicated to the principle of inversion of control (IoC) and its realization in the Observer pattern, also called the Model-View Controller (MVC) pattern.
Learning Objectives
After this module you should:
- Be able to use the Observer design pattern effectively;
- Be able to design and implement simple graphical user interfaces with JavaFX;
- Understand the concept of an application framework;
Notes
Motivation
One of the main problems that motivates inversion of control in design is situations where a number of objects need to be kept consistent with a certain state. An example from the programming domain itself is an integrated development environment like Eclipse, which presents different views of the code. For example, the Outline View shows the outline of a class that can also be viewed in the text editor, etc. I illustrate a simpler instance of this problem with the LuckyNumber toy application. When launched this application shows a number between 1 and 10 in three different ways (or with three different views):
Each view of the number also allows the user to change the number, and the change is immediately reflected in all views.
A naive (and inferior) way to implement this functionality is through complete pairwise dependencies.
This design suffers from (at least) the following three inter-related limitations:
- High coupling: Each panel explicitly depends on many other panels.
- Complexity: Complex idiosyncratic program logic is required to keep the different panels consistent.
- Low Extensibility: To add or remove a panel, it is necessary to modify all other panels.
Furthermore, these limitations all increase quadratically in the number of panels, given that there are n*(n-1) directed edges in a complete graph with n vertices.
The way out of this nauseating approach is to separate program elements responsible for storing state from program elements responsible for viewing state, from program elements responsible for changing state, and to use various mechanisms to achieve loose coupling between these. This profoundly influential idea is commonly known as the Observer Design Pattern or (somewhat alternatively) the Model-View-Controller architecture (MVC). In this book I stick to the "Observer pattern" terminology, but it's good to be aware that in other contexts people may talk about the MVC and refer to essentially the same thing.
The Observer Design Pattern
The central idea of the Observer design pattern is to store state of interest in specialized objects, and to allow other objects to observe this state. The class diagram below illustrates how this is realized for the LuckyNumber application.
In this situation, the object in charge of keeping state is an instance of Model. The Model class in the Observer design pattern can alternately be called "Subject", or even "Observable". Here an instance of Model simply keeps track of an integer and allows clients to query and mutate this integer. Where things become interesting is that the Model class also includes an aggregation to an Observer interface, with methods to add and remove Observer instances from its collection. This is also called (de)registering observers. Classes that define objects that would be interested in observing the state of the model must then declare to implement the Observer interface. Through polymorphism, we thus achieve loose coupling between the model and its observers. Specifically:
- The model can be used without any observer;
- The model is aware that it can be observed, but its implementation does not depend on any concrete observer class.
- It is possible to register and de-register observers at run-time.
Two key questions about the relation between a model an its observers are:
- How do the observers learn that there is new information in the model that they need to know about?
- How do they access this information?
The answer to the first question is that whenever the model determines that there is a change in the model worth reporting to observers, it cycles through the observers and calls a certain method on them. This method has to be defined on the Observer interface and is usually called a "callback" because of the inversion of control that it represents. We talk of inversion of control because to find out information from the model the observers do not call a method on the model, they instead "wait" for the model to call them (back). This is often referred to as the "Hollywood Principle" ("don't call us, we'll call you"). That is also why the method that is called by the model on the observer is called a "callback". The following sequence diagram illustrates what happens when we change the model on the "LuckyNumber" application.
Here, inside the state-changing method setNumber(int), we added logic to loop through each observer and call the method newNumber on each. This newNumber method is a "callback" that the observers will expect to be called every time there is a state change in the model. The implementation of the callback dictates how each observer reacts to the change in state.
Another way to think about callback methods is as "events", with the model being the "event source". With this paradigm, the model generates a series of "events" that correspond to different state changes, and other objects are in charge of reacting to these events. What events correspond to in practice is simply methods calls.
The figure below provides a summary of the main roles of the Observer pattern and their relation.
Variation points for the Observer design pattern include:
- Whether to make the
notifyObservermethods public or private. If public, clients with references to the model get to control when notifications are issued. If private, it is assumed that the method is called at appropriate places in the state-changing methods of the model. - What callbacks methods to define on an abstract observer. An abstract observer can have any number of callbacks that can correspond to different types of events.
- What data flow strategy to use to move data between the model and observers (push, pull, none, or both, as appropriate).
- Whether to use a single abstract observer or multiple ones. Multiple abstract observers with different combinations of callbacks give clients more flexibility to respond to certain events or not.
- How to couple observers with the model if observers need to query or control the model. Here the use of the interface segregation principle is recommended.
Observer Design Case Study
Let's consider how we would approach the following question:
We are interested in an inventory system capable of keeping track of electronic equipment. An
Itemof equipment records a serial number (int) and production year (int). AnInventoryobject aggregates a bunch ofItems. Clients can add or removeItems from theInventoryat any time. Various entities are interested in changes to the state of theInventory. For example, it should be possible to show the items in theInventoryin aListView. It should also be possible to view aPieChartrepresenting the proportion ofItems in theInventoryfor each production year (e.g., 2004=25%; 2005=30%, etc.). Views should be updated whenever items are added or removed from the Inventory.
As a first take on this problem we can model the basic elements of the domain with a class diagram:
This diagram captures all the relevant domain elements but, little else. The following step is to instantiate a basic Observer pattern. At this stage this simply requires realizing which domain object plays which role. Here the object containing the observable state would be instances of Inventory, and the objects observing this state would be PieChart and ListView.
Now the basic mechanism for linking observers with the Inventory is visible, but some of the interesting questions are left unanswered. At this point we need to design callback methods. Since there are only two possible events in this simple problem (adding and removing items), there are two choices for callbacks:
- A single callback that indicates that an item was added or removed;
- One callback for items added and one for items removed.
Here the first option would end up being called something like itemAddedOrRemoved and concrete observer would have to check a boolean flag to determine what happened. This option clearly has the smell of being not quite right. Indeed the second one is the more elegant choice. The next question is how to tell observers which item has been added or removed. Using the pull strategy , we could include a reference to the Inventory that changed as part of the callback, and add a method getLastItemAddedOrRemoved():
Although technically workable, this solution both looks and is clumsy. A much more natural option here seems to be to simply pass the added/removed item to the callback, to have something like itemAdded(Item). Another somewhat more radical option, is to make the Inventory Iterable<Item> and to expect the observers to refresh themselves completely every time they receive an event. In some cases this make sense, but here let's stick to the use of the push strategy.
The last question is how to trigger notifications. Here we'll choose to add a private notifyObservers method that is automatically called whenever addItem or removeItem is called.
The current class diagram is thus:
Assuming two observers (one of each type) are registered with the inventory, a sequence that illustrates an item being added is thus:
Note the following details:
- The
notifyObserversmethod takes in a parameter to facilitate its implementation. - The names of the methods on the
Observabledescribe commands such asaddItem, whereas the names of the call back describe the corresponding result of the command as an event in the past, such asitemAdded. The use of effective names greatly contributes to the usability of the Observer pattern.
Finally, let's assume that after using this design in a version of the system, a new type of observer is added, called the TransactionLogger. This type of observers is only interested in items being added to the inventory. In the current design, the class would have to implement the itemRemoved callback to do nothing. In this case, we can improve the design to allow different types of observers to register to only the events they care about. However, note that this doubles the number of observer management methods on the model.
General Introduction to GUI Development with JavaFX
The code that implements the Graphical User Interface (GUI) portion of an application makes heavy use of the Observer design pattern. This section of Module 6 is a brief introduction to GUI programming that serves the dual purpose of being a first approach to GUI frameworks and reinforcing your knowledge of the Observer pattern through its application in practice. This part of the module relies on JavaFX, a modern and extensive GUI framework for the Java language. However, the general concepts presented here should apply to practically any GUI development framework.
Conceptually the three essential components of a GUI application are:
-
Component Graph: The "actual" interface is comprised of a number of objects that represent both visible (e.g., buttons and invisible (e.g. regions) elements of the application. These objects are typically organized as a tree, with the root of the tree being the "top" (or main) window or area of the GUI. In modern GUI frameworks, constructing a component graph can be done by writing code, but also through configuration files generated by GUI building tools. Ultimately the two are equivalent, because once the program runs the result is the same: a tree of plain Java objects that form the user interface. The design of the library classes that support the construction of a component graph makes heavy use of polymorphism, the Composite design pattern, and the Decorator design pattern.
-
Framework Event Loop: A GUI application does not starts the same way as a "plain" program (i.e., through a
mainmethod explicitly passed as argument to the execution environment). Instead, the application is started by launching the GUI framework. The framework is then responsible for instantiating the component graph, and then starting an "event loop". The event loop is a functionality of the framework whereby the framework monitors events triggered by input devices (e.g., moving the mouse) and automatically maps these low-level events into specific interactions with components in the graph (e.g., mousing over a text box, clicking a button). -
Event Handling: A GUI framework executes application-specific code by executing callback methods defined by the application developers. In this sense, GUI events are essentially a manifestation of state change notifications in the Observer design pattern.
Given these three concepts, we can summarize that creating and executing a GUI application involves three basic steps: defining the component graph, defining event handlers and registering them with events of interests on objects in the component graph, and starting the framework.
The Component Graph
The component graph can be seen from four different perspectives (old image using Swing, to be updated eventually):
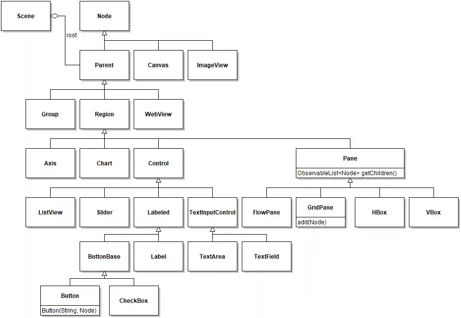
In JavaFX, the type hierarchy available to define component is extensive; the following is an incomplete simplification:
The following code from the LuckyNumber sample shows the construction of a component graph:
@Override public void start(Stage pPrimaryStage) { ... GridPane root = createPane(); // The root of the GUI component graph root.add(new SliderPanel(model), 0, 0, 1, 1); root.add(new IntegerPanel(model), 0, 1, 1, 1); root.add(new TextPanel(model), 0, 2, 1, 1); ... pPrimaryStage.setScene(new Scene(root)); ... } private static GridPane createPane() { GridPane root = new GridPane(); root.setHgap(GAP); root.setVgap(GAP); root.setPadding(new Insets(MARGIN)); return root; }
The Framework and Event Loop
Frameworks differ from libraries in an essential way: they control the flow of the program and only call into application (i.e., developer-defined) code when they "decide". For this reason frameworks follow a paradigm called "inversion of control". Inversion of control is directly related to the observer pattern, since the framework determines when GUI elements (the subjects) trigger notification to their observers (the event handlers).
When the framework runs, the following loops executes ad infinitum:
The following code from the LuckyNumber sample shows how the framework is launched:
public static void main(String[] pArgs) { launch(pArgs); } @Override public void start(Stage pPrimaryStage) { pPrimaryStage.show(); }
Here the main method does not start executing the application code: instead, it simply calls the static method Application.launch. This method executes a number of background tasks and, when it is ready, it calls the start method (the start method is, in that sense, a callback). As shown above, the start method builds the component graph and, once that's done, it calls show on the object that represents the top-level GUI element, at which point the GUI application becomes visible and reactive.
Event Handling
In GUI frameworks objects in the component graph act as subjects in the observer pattern. For example, in the LuckyNumber sample the code:
aText.setOnAction(new EventHandler<ActionEvent>() { @Override public void handle(ActionEvent pEvent) { int lInteger = 1; try { lInteger = Integer.parseInt(aText.getText()); } catch(NumberFormatException pException ) { // Just ignore. We'll use 1 instead. } aModel.setNumber(lInteger); } });
creates an instance of an anonymous class that is a subtype of EventHandler<ActionEvent> to handle the case where a user presses "Enter" when the cursor is on the text field. To register this handler with the source of the event, a reference to the
instance is immediately provided as argument to the method setOnAction method of class TextField. This setOnAction method is the equivalent to addObserver in the observer design pattern. Note that it is possible to pass
any instance of EventHandler<ActionEvent> to setOnAction. For example, another common design idiom is to define the class that contains the button (here IntegerPanel) to itself be the handler. For this to be possible, the class needs
to implement EventHandler<ActionEvent> and provide a handle method. Once that's done, it's then possible to
pass this to setOnAction.
Reading
- The Module 6 code samples
- The JavaFX Tutorial
- Solitaire v0.3 The DeckView class as an example of a GUI observer.
Exercises
Exercises prefixed with ⭐ are optional, more challenging questions aimed to provide you with additional design and programming experience. Exercises prefixed with ♠️ will incrementally guide you towards the ultimate completion of a complete Solitaire application.
For maximum learning effectiveness, I recommend peeking at the answers only after giving the problems an honest try.
- Extend the code of the LuckyNumber sample application to include a Roman Numerals panel.
- Re-write the code of the LuckyNumber sample application so that data flows between the model and the observers using the pull strategy. Create a class diagram and a sequence diagram that model the key aspects of this solution.
- Write the code that implements a skeleton application that corresponds to the Observer Design Case Study. Write a driver program that adds and removes item to make sure everything works as expected.
- Study the code of the Solitaire application to see how the
GameModelListenerinterface is used. Create a class diagram and a sequence diagram to document how the observer pattern is used in relation to theGameModelclass. - Write a JavaFX application with a button and a label, which writes the current date and time in the label every time the button is pressed. You can obtain the current date and time with the following API call
LocalDateTime.now().toString(); - Re-write the code of the LuckyNumber sample application to add a "Notify" button that notifies observers of the value in the model. The value should only be propagated when the button is clicked.
- Study the code of the Solitaire application to see how the
DiscardPileViewrelies on the observer design pattern to respond to GUI events, and also updates to the model. Draw a class diagram and a sequence diagram to capture the information you discover.
Unless otherwise noted, the content of this repository is licensed under a Creative Commons Attribution-NonCommercial-NoDerivatives 4.0 International License.
Copyright Martin P. Robillard 2017















