项目进度
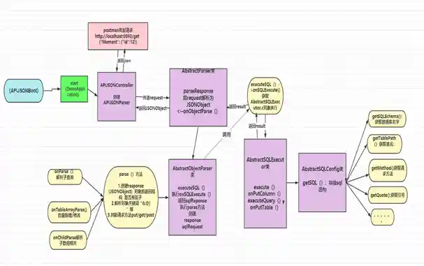
APIJSON 接入clickhouse,目的,项目使用clickhosue数据库时候。保证使用APIJSON查询不会出错。
-
学习项目,包括项目结构,代码
-
学习clichouse
-
配置clickhosue环境
-
测试apijson中的所有功能是否在clickhouse中适用。已完测试,具体已完成内容在后面详细描述
-
添加了APIJSON对clickhouse函数的支持
-
添加了APIJSON 对窗口函数的支持
-
添加了APIJSON对ClickHouse修改删除函数的支持
-
重构了APIJSON 解析@column的代码,使之支持解析格式的公共更完善
-
添加了ClickHouse数据库脚本demo
10.解决了接入ClickHouse接入过程中的一些小问题
