Apple Magic Keyboard A1644 driver for Windows 10.
Please note that this driver only works on Windows 10 and only for the A1644 (Apple Magic Keyboard) model (see: FAQ.5).
Features:
- Swaps the Fn-Ctrl keys to align with standard Windows keyboard layouts (fearture not supported by Apple's Bootcamp driver).
- Maps the missing Windows keys such as the Del, Insert, Print Screen, Pause/Break, etc.
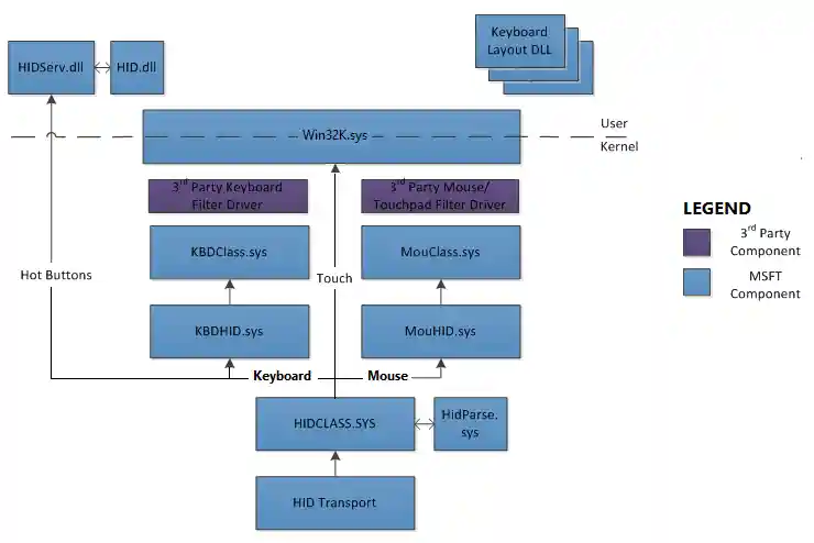
Technical Details
WinAppleKey is implemented as a HIDCLASS LowerFilter WDM kernel mode driver.
Installation
DISCLAIMER: This driver is signed with a self-signed (test/development) certificate. For that reason, Windows will not allow the driver installation unless running in TESTSIGNING mode. Please be aware that permanently running Windows in TESTSIGNING mode leaves your system open to potential security risks. Any consequence because of this is solely your own responsibility. WinAppleKey is free software that you are willing to build and/or use completely at your own risk. If your system is running a UEFI BIOS with Secure Boot enabled, you will need to disable Secure Boot in BIOS first before enabling TESTSIGNING mode.
To switch to TESTSIGNING mode issue the following command (in an Administrative command prompt) and then reboot your PC:
bcdedit.exe -set TESTSIGNING ON
You can now run the Setup.msi installer.
To uninstall, run the uninstaller from the Control Panel Programs and then manually revert TESTSIGNING mode by issuing the following command (in an Administrative command prompt):
bcdedit.exe -set TESTSIGNING OFF
Key Mapppings
WinAppleKey creates the following key mappings:
| Input Key(s) | Output Key |
|---|---|
| LCtrl | Fn |
| Fn | Left Ctrl |
| ⏏︎ Eject | Del |
| ⌘ Cmd | Alt |
| ⌥ Alt | Cmd |
| Fn+[F1]...[F12] | [F13]...[F24] |
| Fn+LCtrl | Right Ctrl |
| Fn+Return | Insert |
| Fn+P | Print Screen |
| Fn+S | Scroll Lock |
| Fn+B | Pause/Break |
| Fn+↑ | Page Up |
| Fn+↓ | Page Down |
| Fn+← | Home |
| Fn+→ | End |
Multimedia Keys: The multimedia keys are not directly mapped as they correspond to F19-F24 instead but you can easily use this AutoHotkey script for that purpose. Please note that this currently works only over the wired connection.
Driver Settings
You can use regedit.exe to optionally modify certain driver settings.
To enable/disable the Alt-Cmd key swapping edit the DWORD key value: HKEY_LOCAL_MACHINE\SYSTEM\CurrentControlSet\Services\WinAppleKey\SwapAltCmd. The default value is 0 (off).
To enable/disable the Fn-Ctrl key swapping edit the DWORD key value: HKEY_LOCAL_MACHINE\SYSTEM\CurrentControlSet\Services\WinAppleKey\SwapFnCtrl. The default value is 1 (on).
After changing any of these values, you will need to disconnect/connect your associated Apple keyboard(s) to trigger a driver reload, or alternatively reboot your machine.
Build Instructions
To build the driver you will need Visual Studio 2019 along with an installation of the Windows 10 Driver Kit (WDK). For the installer project, you will additionally need to install the WiX toolset.
Frequently Asked Questions
1. Will you ever release a full version (i.e. not self-signed) of the driver that does not require Windows running in TESTSIGNING mode?
Unfortunately, I can't. This is due to Microsoft's enforced restrictions for Windows drivers. To fully release a device driver for Windows 10 (and later) you need to run a registered company and subsequently purchase a quite expensive driver signing certificate for that company. Both cost time and money. This driver is free and open source and I do not make any money from it - so no.
2. How can I get the multimedia keys to work?
Please take a look at paragraph Multimedia Keys above.
3. When running in the default fn-ctrl swap mode, the ctrl-lshift-t combination commonly used to reopen a closed browser tab in Chrome does not work.
This is an issue of the Apple keyboard hardware rather than the driver. You can use the ctrl-rshift-t combination instead.
4. I am trying to enable Test Signing mode but I get this error: The value is protected by Secure Boot policy and cannot be modified or deleted.
You must disable Windows Secure Boot, please read the Disclaimer part.
