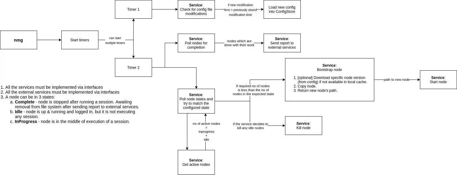
node_manager
Automatically manage zeuz node instances and external service reporting.
Decision for node to start/kill:
active = inprogress + idle
// minimum no of nodes must be started
IF active < min nodes THEN
start (min - active) nodes
// all nodes are in progress
ELSE IF active == inprogress AND active+1 <= max allowed nodes THEN
start 1 more node
// kill unnecessary nodes
ELSE IF idle > 1 AND active > min nodes THEN
kill (idle - 1) nodes
Flowchart:

