Cadet
Cadet is the web application powering Source Academy.
masteris the main development branch, and may be broken, buggy, unstable, etc. It may not work with the frontend, if there are frontend changes that have not yet been merged.stableis the stable branch and should work with the stable branch of the frontend. Note thatstablemay not have stable history!
Developer setup
System requirements
- Elixir 1.19+ (current version: 1.19.5)
- Erlang/OTP 28+ (current version: 28.3.1)
- PostgreSQL 12+ (tested to be working up to 18)
It is probably okay to use a different version of PostgreSQL or Erlang/OTP, but using a different version of Elixir may result in differences in e.g. mix format.
Setting up PostgreSQL
The simplest way to get started is to use Docker. Simply install Docker and run the following command:
docker run --name sa-backend-db -e POSTGRES_HOST_AUTH_METHOD=trust -e -p 5432:5432 -d postgresThis configures PostgreSQL on port 5432. You can then connect to the database using
localhost:5432as the host andpostgresas the username. Note:-e POSTGRES_HOST_AUTH_METHOD=trustis used to disable password authentication for local development; since we are only accesing the database locally from our own machine, it is safe to do so.
Setting up your local development environment
-
Set up the development secrets (replace the values appropriately)
cp config/dev.secrets.exs.example config/dev.secrets.exs vim config/dev.secrets.exs
-
Install Elixir dependencies
If you encounter error message
Fail to fetch record for 'hexpm/mime' from registry(using cache insted)The following instruction may be useful for you. -
Initialise development database
By default, the database is populated with 10 students and 5 assessments. Each student will have a submission to the corresponding submission. This can be changed in
priv/repo/seeds.exswith the variablesnumber_of_students,number_of_assessmentsandnumber_of_questions. Save the changes and run: -
Run the server on your local machine
-
You may now make API calls to the server locally via
localhost:4000. The API documentation can also be accessed at http://localhost:4000/swagger.
If you don't need to test MQTT connections for remote execution using Sling, you can stop here. Otherwise, continue to set up the local development environment with MQTT.
Setting up a local development environment with MQTT support
In addition to performing the steps above, you will need to do the following:
-
Set up a local MQTT server.
One cross-platform solution is Mosquitto. Follow their instructions on how to install it for your system.
-
Update Mosquitto configurations
We will require two listeners on two different ports: one for listening to the WebSockets connection from Source Academy Frontend, and one to listen for the regular MQTT connection from the EV3. Locate your
mosquitto.conffile, and add the following lines:# Default listener listener 1883 protocol mqtt allow_anonymous true # MQTT over WebSockets listener 9001 protocol websockets allow_anonymous trueIf necessary, you can change the default port numbers, but it is generally best to stick to the default MQQT/WS ports.
-
Restart the Mosquitto service to apply configuration changes
-
Update configurations in the
config/dev.secrets.exsfile Scroll down to theremote_executionsection near the bottom of the page, uncomment the two keys below, and update their values. Take note that the port numbers should match what you have defined earlier inmosquitto.conf.-
endpoint_address: The address the remote device (EV3) should connect to.Example:
"192.168.139.10:1883" -
ws_endpoint_address: The address the frontend should connect to.Example:
"ws://localhost:9001"Take note that you need to include the
ws://prefix.
Sidenote on connecting from the EV3
Although this value is returned to the remote device, the EV3 uses a hardcoded endpoint value, and simply discards this return value. Hence, the actual value does not matter. However, we still need to set (uncomment)
endpoint_addressto stop the backend from connecting to AWS. -
Your backend is now all set up for remote execution using a local MQTT server. To see how to configure the EV3 to use a local MQTT server, check out the EV3-Source repository.
Obtaining access_token in dev environment
You can obtain an access_token JWT for a user with a given role by simply running:
For more information, run
Style Guide
We follow this style guide: https://github.com/lexmag/elixir-style-guide and https://github.com/christopheradams/elixir_style_guide
Where there is a conflict between the two, the first one (lexmag) shall be the one followed.
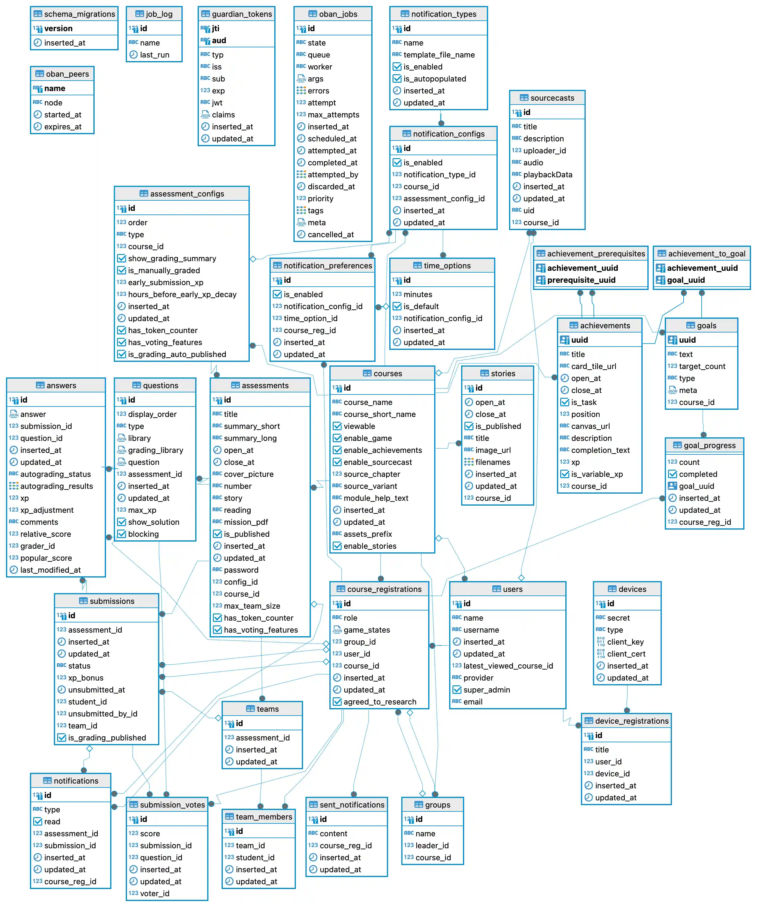
Entity-Relationship Diagram
Generated with DBeaver on 19 May 2024
License
All sources in this repository are licensed under the Apache License Version 2.
