Blog Post
https://vincentyiu.co.uk/red-team/reconaissance/domlink-automating-domain-discovery
Author
Vincent Yiu (@vysecurity)
Contributors
John Bond (@b4ldr) Jan Rude (@whoot)
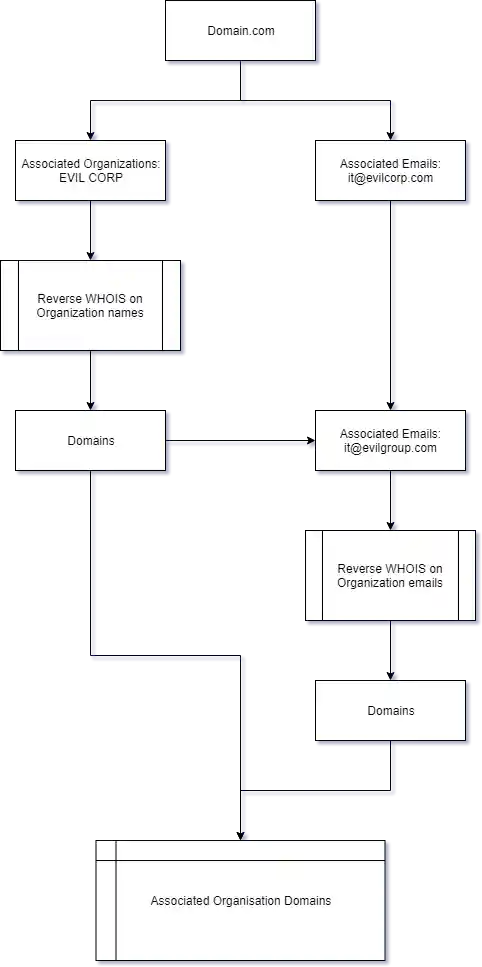
What is DomLink?
DomLink is a tool that uses a domain name to discover organisation name and associated e-mail address to then find further associated domains.
This is useful for bug bounty and red team engagements where you need to discover more domains associated with the target.
How does it work?
Usage
- Get an API key from WHOXY.com
- Set that API key in a file named
domLink.cfgin the same directory.
python domLink.py -D target.com -o target.out.txt

