A lightweight library for neural network graphs and training metrics for PyTorch, Tensorflow, and Keras.
HiddenLayer is simple, easy to extend, and works great with Jupyter Notebook. It's not intended to replace advanced tools, such as TensorBoard, but rather for cases where advanced tools are too big for the task. HiddenLayer was written by Waleed Abdulla and Phil Ferriere, and is licensed under the MIT License.
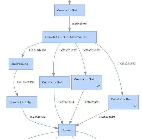
1. Readable Graphs
Use HiddenLayer to render a graph of your neural network in Jupyter Notebook, or to a pdf or png file. See Jupyter notebook examples for TensorFlow, PyTorch, and Keras.
The graphs are designed to communicate the high-level architecture. Therefore, low-level details are hidden by default (e.g. weight initialization ops, gradients, internal ops of common layer types, ...etc.). HiddenLayer also folds commonly used sequences of layers together. For example, the Convolution -> RELU -> MaxPool sequence is very common, so they get merged into one box for simplicity.
Customizing Graphs
The rules for hiding and folding nodes are fully customizable. You can use graph expressions and transforms to add your own rules. For example, this rule folds all the nodes of a bottleneck block of a ResNet101 into one node.
# Fold bottleneck blocks
ht.Fold("((ConvBnRelu > ConvBnRelu > ConvBn) | ConvBn) > Add > Relu",
"BottleneckBlock", "Bottleneck Block"),
2. Training Metrics in Jupyter Notebook
If you run training experiments in Jupyter Notebook then you might find this useful. You can use it to plot loss and accuracy, histograms of weights, or visualize activations of a few layers.
Outside Jupyter Notebook:
You can use HiddenLayer outside Jupyter Notebook as well. In a Python script running from command line, it'll open a separate window for the metrics. And if you're on a server without a GUI, you can save snapshots of the graphs to png files for later inspection. See history_canvas.py for an example of this use case.
3. Hackable
HiddenLayer is a small library. It covers the basics, but you'll likely need to extend it for your own use case. For example, say you want to represent the model accuracy as a pie chart rather than a plot.
This can be done by extending the Canvas class and adding a new method as such:
class MyCanvas(hl.Canvas):
"""Extending Canvas to add a pie chart method."""
def draw_pie(self, metric):
# set square aspect ratio
self.ax.axis('equal')
# Get latest value of the metric
value = np.clip(metric.data[-1], 0, 1)
# Draw pie chart
self.ax.pie([value, 1-value], labels=["Accuracy", ""])
See the pytorch_train.ipynb or tf_train.ipynb for an example.
The keras_train.ipynb notebook contains an actual training example that illustrates how to create a custom Canvas to plot a confusion matrix alongside validation metrics:
Demos
PyTorch:
pytorch_graph.ipynb: This notebook shows how to generate graphs for a few popular Pytorch models.pytorch_train.ipynb: Explains tracking and displaying training metrics.history_canvas.py: An example of using HiddenLayer without a GUI.
TensorFlow:
tf_graph.ipynb: This notebook illustrates how to generate graphs for various TF SLIM models.tf_train.ipynb: Demonstrates tracking and visualizing training metrics with TensorFlow.history_canvas.py: An example of using HiddenLayer without a GUI.
Keras:
keras_graph.ipynb: This notebook illustrates how to generate graphs for various Keras models.keras_train.ipynb: Demonstrates model graphing, visualization of training metrics, and how to create a custom Keras callback that uses a subclassedCanvasin order to plot a confusion matrix at the end of each training epoch.
Contributing
HiddenLayer is released under the MIT license. Feel free to extend it or customize it for your needs. If you discover bugs, which is likely since this is an early release, please do report them or submit a pull request.
If you like to contribute new features, here are a few things we wanted to add but never got around to it:
- Support for older versions of Python. Currently, it's only tested on Python 3.6.
- Optimization to support logging big experiments.
Installation
1. Prerequisites
-
a. Python3, Numpy, Matplotlib, and Jupyter Notebook.
-
b. Either TensorFlow or PyTorch
-
c. GraphViz and its Python wrapper to generate network graphs. The easiest way to install it is
If you use Conda:
conda install graphviz python-graphviz
Otherwise:
- Install GraphViz
- Then install the Python wrapper for GraphViz using pip:
2. Install HiddenLayer
a. Clone From GitHub (Developer Mode)
Use this if you want to edit or customize the library locally.
# Clone the repository git clone git@github.com:waleedka/hiddenlayer.git cd hiddenlayer # Install in dev mode pip install -e .
b. Using PIP ("stable" release)
c. Install to your site-packages directly from GitHub
Use the following if you just want to install the latest version of the library:
pip install git+https://github.com/waleedka/hiddenlayer.git




