GitHub - ziok2010/developer: developer roadmap. use growth https://github.com/phodal/growth replace this

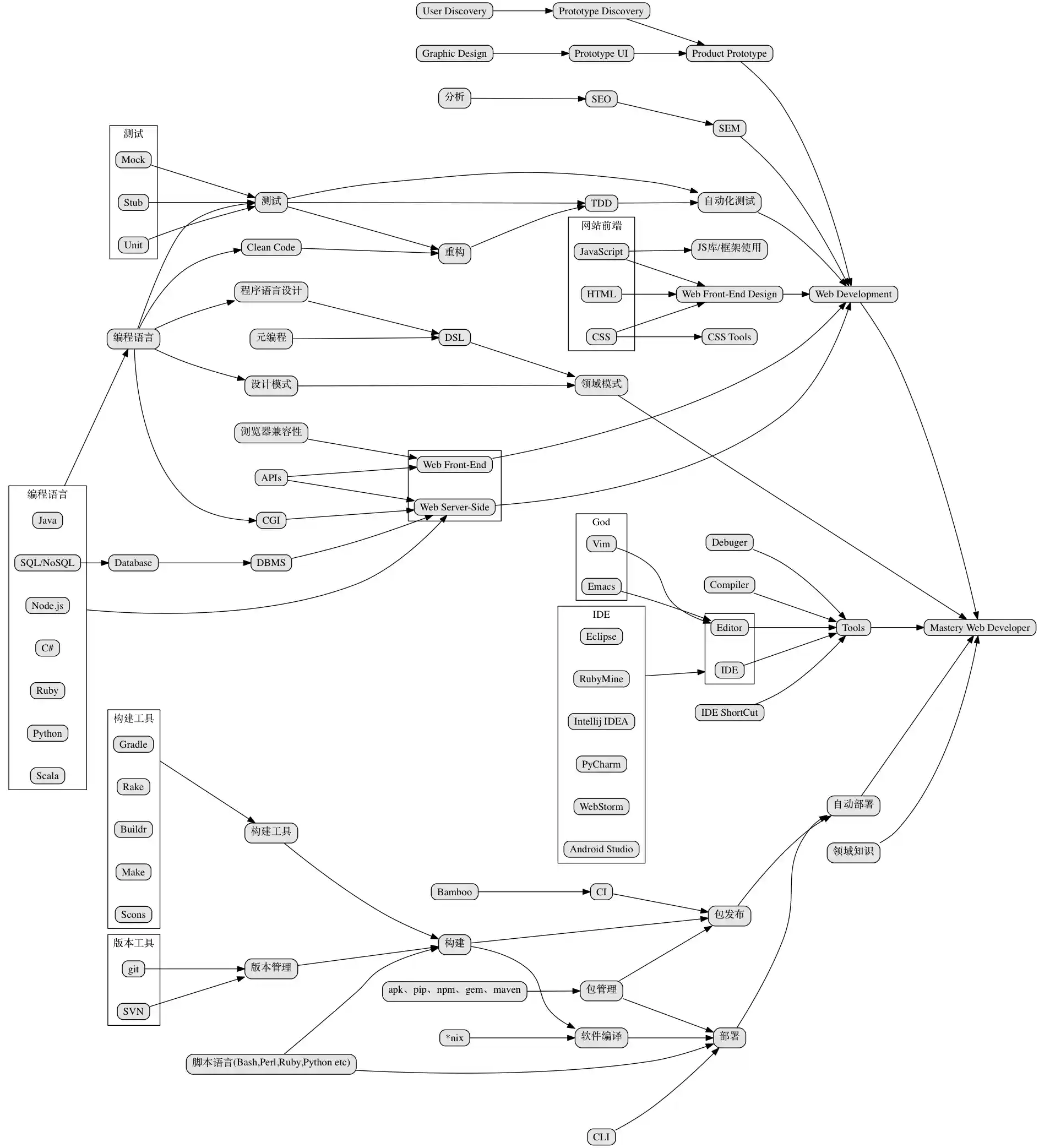
#Web Developer Roadmap

成长路线已经汇集到Growth,Github见:https://github.com/phodal/growth

阅读书单:https://github.com/phodal/booktree

Awesome Web Developer

持续交付

  • 《敏捷软件开发:原则、模式与实践》
  • 《测试驱动开发:实战与模式解析》
  • 《实现领域驱动设计》
  • 《领域驱动设计:软件核心复杂性应对之道》
  • 《敏捷武士:看敏捷高手交付卓越软件》

编程技能成长路线

  • 《重构与模式》
  • 《代码整洁之道》
  • 《重构:改善既有代码的设计》

Grow

JavaScript读书路线

  • 《编写可维护的JavaScript》
  • 《JavaScript设计模式》
  • 《EffectiveJavaScript:编写高质量JavaScript代码的68个有效方法》
  • 《JavaScript语言精粹》

JavaScript

JavaScript Application Example

JavaScript App

Web杂项

  • 《实用负载均衡技术:网站性能优化攻略》
  • 《网站性能监测与优化》
  • 《构建高性能Web站点》
  • 《SEO艺术》

架构学习路线

Architecture Roadmap

  • 《架构之美》
  • 《面向模式的软件架构》(1,4)
  • 《软件框架设计的艺术》
  • 《程序员必读之软件架构》
  • 《架构实战:软件架构设计的过程》

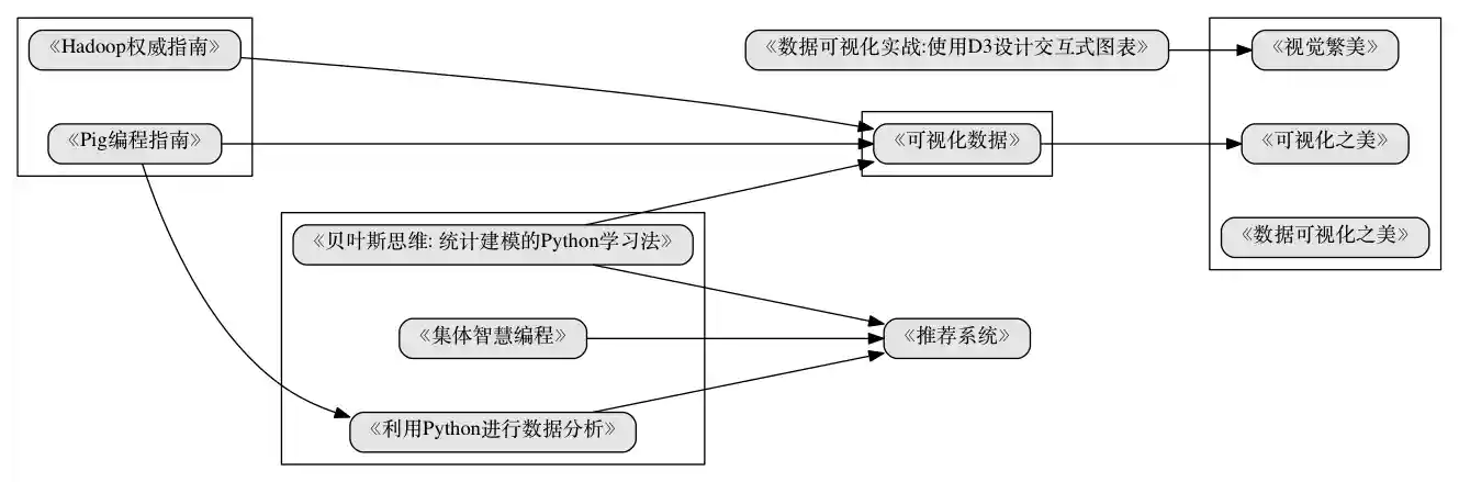
机器学习读书路线

JavaScript

  • 《贝叶斯思维: 统计建模的Python学习法》
  • 《利用Python进行数据分析》
  • 《Python自然语言处理》
  • 《机器学习: 实用案例分析》
  • 《驾驭文本:文本的发现、组织和处理》

License

© 2015~2016 Phodal Huang. This code is distributed under the MIT license. See LICENSE.txt in this directory.

待我代码编成,娶你为妻可好