This module implements rudimentary artificial neural network tools required for some models implemented in the HydPy framework.

The relevant models apply some of the neural network features during simulation runs, which is why we implement these features in the Cython extension module annutils.

Module anntools implements the following members:

  • ANN Multi-layer feed-forward artificial neural network.


class hydpy.auxs.anntools.ANN(*, nmb_inputs: int = 1, nmb_neurons: tuple[int, ...] = (1,), nmb_outputs: int = 1, weights_input: Sequence[Sequence[float] | ndarray[tuple[int], dtype[float64]]] | ndarray[tuple[int, int], dtype[float64]] | None = None, weights_output: Sequence[Sequence[float] | ndarray[tuple[int], dtype[float64]]] | ndarray[tuple[int, int], dtype[float64]] | None = None, weights_hidden: Sequence[Sequence[Sequence[float] | ndarray[tuple[int], dtype[float64]]] | ndarray[tuple[int, int], dtype[float64]]] | ndarray[tuple[int, int, int], dtype[float64]] | None = None, intercepts_hidden: Sequence[Sequence[float] | ndarray[tuple[int], dtype[float64]]] | ndarray[tuple[int, int], dtype[float64]] | None = None, intercepts_output: Sequence[float] | ndarray[tuple[int], dtype[float64]] | None = None, activation: Sequence[Sequence[int] | ndarray[tuple[int], dtype[int64]]] | ndarray[tuple[int, int], dtype[int64]] | None = None)[source]

Bases: InterpAlgorithm

Multi-layer feed-forward artificial neural network.

By default, class ANN uses the logistic function \(f(x) = \frac{1}{1+exp(-x)}\) to calculate the activation of the hidden layer’s neurons. Alternatively, one can select the identity function \(f(x) = x\) or a variant of the logistic function for filtering specific inputs. See property activation for more information on how to do this.

You can select ANN as the interpolation algorithm used by SimpleInterpolator or one of the interpolation algorithms used by SeasonalInterpolator. Its original purpose was to define arbitrary continuous relationships between the water stored in a dam and the associated water stage (see model dam_v001). However, class ANN can also be applied directly for testing purposes, as shown in the following examples.

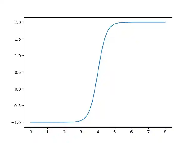
First, define the most simple artificial neural network consisting of only one input node, one hidden neuron, and one output node, and pass arbitrary values for the weights and intercepts:

>>> from hydpy import ANN, nan
>>> ann = ANN(nmb_inputs=1, nmb_neurons=(1,), nmb_outputs=1,
...           weights_input=4.0, weights_output=3.0,
...           intercepts_hidden=-16.0, intercepts_output=-1.0)

The following loop subsequently sets the values 0 to 8 as input values, performs the calculation, and prints out the final output. As to be expected, the results show the shape of the logistic function:

>>> from hydpy import round_
>>> for input_ in range(9):
...     ann.inputs[0] = input_
...     ann.calculate_values()
...     round_([input_, ann.outputs[0]])
0, -1.0
1, -0.999982
2, -0.998994
3, -0.946041
4, 0.5
5, 1.946041
6, 1.998994
7, 1.999982
8, 2.0

One can also directly plot the resulting graph:

>>> figure = ann.plot(0.0, 8.0)

You can use the pyplot API of matplotlib to modify the figure or to save it to disk (or print it to the screen, in case the interactive mode of matplotlib is disabled):

>>> from hydpy.core.testtools import save_autofig
>>> save_autofig("ANN_plot.png", figure=figure)

_images/ANN_plot.png

nmb_inputs: BaseProperty[Never, int]

The number of input values.

nmb_outputs: BaseProperty[Never, int]

The lastly calculated output values.

nmb_neurons

The number of neurons of the hidden layers.

>>> from hydpy import ANN
>>> ann = ANN(nmb_inputs=2, nmb_neurons=(2, 1), nmb_outputs=3)
>>> ann.nmb_neurons
(2, 1)
>>> ann.nmb_neurons = (3,)
>>> ann.nmb_neurons
(3,)
>>> del ann.nmb_neurons
>>> ann.nmb_neurons
Traceback (most recent call last):
...
hydpy.core.exceptiontools.AttributeNotReady: Attribute `nmb_neurons` of object `ann` has not been prepared so far.
property nmb_weights_input: int

The number of input weights.

>>> from hydpy import ANN
>>> ann = ANN(nmb_inputs=3, nmb_neurons=(2, 1), nmb_outputs=1)
>>> ann.nmb_weights_input
6
property shape_weights_input: tuple[int, int]

The shape of the array containing the input weights.

The first integer value is the number of input nodes; the second integer value is the number of neurons of the first hidden layer:

>>> from hydpy import ANN
>>> ann = ANN(nmb_inputs=3, nmb_neurons=(2, 1), nmb_outputs=1)
>>> ann.shape_weights_input
(3, 2)
weights_input

The weights between all input nodes and neurons of the first hidden layer.

All “weight properties” of class ANN are usable as explained in-depth for the input weights below.

The input nodes and the neurons vary on the first and second axes of the

2-dimensional array, respectively (see property shape_weights_input):

>>> from hydpy import ANN, print_matrix
>>> ann = ANN(nmb_inputs=2, nmb_neurons=(3,))
>>> print_matrix(ann.weights_input)
| 0.0, 0.0, 0.0 |
| 0.0, 0.0, 0.0 |

The following error occurs when either the number of input nodes or of hidden neurons is unknown:

>>> del ann.nmb_inputs
>>> ann.weights_input
Traceback (most recent call last):
...
hydpy.core.exceptiontools.AttributeNotReady: Attribute `weights_input` of object `ann` is not usable so far.  At least, you have to prepare attribute `nmb_inputs` first.
>>> ann.nmb_inputs = 2

It is allowed to set values via slicing:

>>> ann.weights_input[:, 0] = 1.
>>> print_matrix(ann.weights_input)
| 1.0, 0.0, 0.0 |
| 1.0, 0.0, 0.0 |

If possible, property weights_input performs type conversions:

>>> ann.weights_input = "2"
>>> print_matrix(ann.weights_input)
| 2.0, 2.0, 2.0 |
| 2.0, 2.0, 2.0 |

One can assign whole matrices directly:

>>> import numpy
>>> ann.weights_input = numpy.eye(2, 3)
>>> print_matrix(ann.weights_input)
| 1.0, 0.0, 0.0 |
| 0.0, 1.0, 0.0 |

One can also delete the values contained in the array:

>>> del ann.weights_input
>>> print_matrix(ann.weights_input)
| 0.0, 0.0, 0.0 |
| 0.0, 0.0, 0.0 |

Errors like wrong shapes (or unconvertible inputs) result in error messages:

>>> ann.weights_input = numpy.eye(3)
Traceback (most recent call last):
...
ValueError: While trying to set the input weights of the artificial neural network `ann` of element `?`, the following error occurred: could not broadcast input array from shape (3,3) into shape (2,3)
property shape_weights_output: tuple[int, int]

The shape of the array containing the output weights.

The first integer value is the number of neurons of the first hidden layer; the second integer value is the number of output nodes:

>>> from hydpy import ANN
>>> ann = ANN(nmb_inputs=2, nmb_neurons=(2, 1), nmb_outputs=3)
>>> ann.shape_weights_output
(1, 3)
property nmb_weights_output: int

The number of output weights.

>>> from hydpy import ANN
>>> ann = ANN(nmb_inputs=2, nmb_neurons=(2, 4), nmb_outputs=3)
>>> ann.nmb_weights_output
12
weights_output

The weights between all neurons of the last hidden layer and the output nodes.

See the documentation on properties shape_weights_output and weights_input for further information.

property shape_weights_hidden: tuple[int, int, int]

The shape of the array containing the activation of the hidden neurons.

The first integer value is the number of connections between the hidden layers. The second integer value is the maximum number of neurons of all hidden layers feeding information into another hidden layer (all except the last one). Finally, the third integer value is the maximum number of neurons of all hidden layers receiving information from another hidden layer (all except the first one):

>>> from hydpy import ANN
>>> ann = ANN(nmb_inputs=6, nmb_neurons=(4, 3, 2), nmb_outputs=6)
>>> ann.shape_weights_hidden
(2, 4, 3)
>>> ann(nmb_inputs=6, nmb_neurons=(4,), nmb_outputs=6)
>>> ann.shape_weights_hidden
(0, 0, 0)
property nmb_weights_hidden: int

The number of hidden weights.

>>> from hydpy import ANN
>>> ann = ANN(nmb_inputs=2, nmb_neurons=(4, 3, 2), nmb_outputs=3)
>>> ann.nmb_weights_hidden
18
weights_hidden

The weights between the neurons of the different hidden layers.

See the documentation on properties shape_weights_hidden and weights_input for further information.

property shape_intercepts_hidden: tuple[int, int]

The shape of the array containing the intercepts of neurons of the hidden layers.

The first integer value is the number of hidden layers; the second integer value is the maximum number of neurons of all hidden layers:

>>> from hydpy import ANN
>>> ann = ANN(nmb_inputs=6, nmb_neurons=(4, 3, 2), nmb_outputs=6)
>>> ann.shape_intercepts_hidden
(3, 4)
property nmb_intercepts_hidden: int

The number of input intercepts.

intercepts_hidden

The intercepts of all neurons of the hidden layers.

See the documentation on properties shape_intercepts_hidden and weights_input for further information.

property shape_intercepts_output: tuple[int]

The shape of the array containing the intercepts of neurons of the hidden layers.

The only integer value is the number of output nodes:

>>> from hydpy import ANN
>>> ann = ANN(nmb_inputs=2, nmb_neurons=(2, 1), nmb_outputs=3)
>>> ann.shape_intercepts_output
(3,)
property nmb_intercepts_output: int

The number of output intercepts.

>>> from hydpy import ANN
>>> ann = ANN(nmb_inputs=2, nmb_neurons=(2, 1), nmb_outputs=3)
>>> ann.nmb_intercepts_output
3
intercepts_output

The intercepts of all output nodes.

See the documentation on properties shape_intercepts_output and weights_input for further information.

property shape_activation: tuple[int, int]

The shape of the array defining the activation function for each neuron of the hidden layers.

The first integer value is the number of hidden layers; the second integer value is the maximum number of neurons of all hidden layers:

>>> from hydpy import ANN
>>> ann = ANN(nmb_inputs=6, nmb_neurons=(4, 3, 2), nmb_outputs=6)
>>> ann.shape_activation
(3, 4)
activation

Indices for selecting suitable activation functions for the neurons of the hidden layers.

By default, ANN uses the logistic function for calculating the activation of the neurons of the hidden layers and uses the identity function for the output nodes. However, property activation allows defining other activation functions for the hidden neurons individually. So far, one can select the identity function and a “filter version” of the logistic function as alternatives – others might follow.

Assume a neuron receives input \(i_1\) and \(i_2\) from two nodes of the input layer or its upstream hidden layer. We wheight these input values as usual:

\(x_1 = c + w_1 \cdot i_1 + w_2 \cdot i_2\)

When selecting the identity function through setting the index value “0”, the activation of the considered neuron is:

\(a_1 = x_1\)

Using the identity function is helpful for educational examples and for bypassing input through one layer without introducing nonlinearity.

When selecting the logistic function through setting the index value “1”, the activation of the considered neuron is:

\(a_1 = 1-\frac{1}{1+exp(x_1)}\)

The logistic function is a standard function for constructing neural networks. It allows to approximate any relationship within a specific range and accuracy, provided the neural network is large enough.

When selecting the “filter version” of the logistic function through setting the index value “2”, the activation of the considered neuron is:

\(a_1 = 1-\frac{1}{1+exp(x_1)} \cdot i_1\)

“Filter version” means that our neuron now filters the input of the single input node placed at the corresponding position of its layer. This activation function helps force the output of a neural network to be zero but never negative beyond a certain threshold.

Like the main documentation on class ANN, we now define a relatively complex network to show that the “normal” and the derivative calculations work. This time, we set the activation function explicitly. “1” stands for the logistic function, which we first use for all hidden neurons:

>>> from hydpy.auxs.anntools import ANN
>>> from hydpy import round_
>>> ann = ANN(nmb_inputs=2,
...           nmb_neurons=(2, 2),
...           nmb_outputs=2,
...           weights_input=[[0.2, -0.1],
...                          [-1.7, 0.6]],
...           weights_hidden=[[[-.5, 1.0],
...                            [0.4, 2.4]]],
...           weights_output=[[0.8, -0.9],
...                           [0.5, -0.4]],
...           intercepts_hidden=[[0.9, 0.0],
...                              [-0.4, -0.2]],
...           intercepts_output=[1.3, -2.0],
...           activation=[[1, 1],
...                       [1, 1]])    
>>> ann.inputs = -0.1,  1.3
>>> ann.calculate_values()
>>> round_(ann.outputs)
2.074427, -2.734692
>>> for idx_input in range(2):
...     ann.calculate_derivatives(idx_input)
...     round_(ann.output_derivatives)
-0.006199, 0.006571
0.039804, -0.044169

In the next example, we want to apply the identity function for the second neuron of the first hidden layer and the first neuron of the second hidden layer. Therefore, we pass its index value “0” to the corresponding activation entries:

>>> ann.activation = [[1, 0], [0, 1]]
>>> ann
ANN(
    nmb_inputs=2,
    nmb_neurons=(2, 2),
    nmb_outputs=2,
    weights_input=[[0.2, -0.1],
                   [-1.7, 0.6]],
    weights_hidden=[[[-0.5, 1.0],
                     [0.4, 2.4]]],
    weights_output=[[0.8, -0.9],
                    [0.5, -0.4]],
    intercepts_hidden=[[0.9, 0.0],
                       [-0.4, -0.2]],
    intercepts_output=[1.3, -2.0],
    activation=[[1, 0],
                [0, 1]],
)

The agreement between the analytical and the numerical derivatives gives us confidence everything works fine:

>>> ann.calculate_values()
>>> round_(ann.outputs)
1.584373, -2.178468
>>> for idx_input in range(2):
...     ann.calculate_derivatives(idx_input)
...     round_(ann.output_derivatives)
-0.056898, 0.060219
0.369807, -0.394801
>>> d_input = 1e-8
>>> for idx_input in range(2):
...     input_ = ann.inputs[idx_input]
...     ann.inputs[idx_input] = input_-d_input/2.0
...     ann.calculate_values()
...     values0 = ann.outputs.copy()
...     ann.inputs[idx_input] = input_+d_input/2.0
...     ann.calculate_values()
...     values1 = ann.outputs.copy()
...     ann.inputs[idx_input] = input_
...     round_((values1-values0)/d_input)
-0.056898, 0.060219
0.369807, -0.394801

Finally, we perform the same check for the “filter version” of the logistic function:

>>> ann.activation = [[1, 2], [2, 1]]
>>> ann.calculate_values()
>>> round_(ann.outputs)
1.825606, -2.445682
>>> for idx_input in range(2):
...     ann.calculate_derivatives(idx_input)
...     round_(ann.output_derivatives)
0.009532, -0.011236
-0.001715, 0.02872
>>> d_input = 1e-8
>>> for idx_input in range(2):
...     input_ = ann.inputs[idx_input]
...     ann.inputs[idx_input] = input_-d_input/2.0
...     ann.calculate_values()
...     values0 = ann.outputs.copy()
...     ann.inputs[idx_input] = input_+d_input/2.0
...     ann.calculate_values()
...     values1 = ann.outputs.copy()
...     ann.inputs[idx_input] = input_
...     round_((values1-values0)/d_input)
0.009532, -0.011236
-0.001715, 0.02872
property shape_inputs: tuple[int]

The shape of the array containing the input values.

The only integer value is the number of input nodes:

>>> from hydpy import ANN
>>> ann = ANN(nmb_inputs=5, nmb_neurons=(2, 1), nmb_outputs=2)
>>> ann.shape_inputs
(5,)
inputs: BaseProperty[Never, ndarray[tuple[int], dtype[float64]]]

The current input values.

property shape_outputs: tuple[int]

The shape of the array containing the output values.

The only integer value is the number of output nodes:

>>> from hydpy import ANN
>>> ann = ANN(nmb_inputs=2, nmb_neurons=(2, 1), nmb_outputs=6)
>>> ann.shape_outputs
(6,)
outputs: BaseProperty[Never, ndarray[tuple[int], dtype[float64]]]

The lastly calculated output values.

property shape_output_derivatives: tuple[int]

The shape of the array containing the output derivatives.

The only integer value is the number of output nodes:

>>> from hydpy import ANN
>>> ann = ANN(nmb_inputs=2, nmb_neurons=(2, 1), nmb_outputs=6)
>>> ann.shape_output_derivatives
(6,)
output_derivatives: BaseProperty[Never, ndarray[tuple[int], dtype[float64]]]

The lastly calculated first-order derivatives.

nmb_layers

The number of hidden layers.

>>> from hydpy import ANN
>>> ann = ANN(nmb_inputs=2, nmb_neurons=(2, 1), nmb_outputs=3)
>>> ann.nmb_layers
2
shape_neurons

The shape of the array containing the activations of the neurons of the hidden layers.

The first integer value is the number of hidden layers; the second integer value is the maximum number of neurons of all hidden layers:

>>> from hydpy import ANN
>>> ann = ANN(nmb_inputs=2, nmb_neurons=(4, 3, 2), nmb_outputs=6)
>>> ann.shape_neurons
(3, 4)
neurons

The activation of the neurons of the hidden layers.

See the documentation on properties shape_neurons and weights_input for further information.

shape_neuron_derivatives

The shape of the array containing the derivatives of the activities of the neurons of the hidden layers.

The first integer value is the number of hidden layers; the second integer value is the maximum number of neurons of all hidden layers:

>>> from hydpy import ANN
>>> ann = ANN(nmb_inputs=2, nmb_neurons=(4, 3, 2), nmb_outputs=6)
>>> ann.shape_neuron_derivatives
(3, 4)
neuron_derivatives

The derivatives of the activation of the neurons of the hidden layers.

See the documentation on properties shape_neuron_derivatives and weights_input for further information.

calculate_values() None[source]

Calculate the network output values based on the input values defined previously.

For more information, see the documentation on class ANN.

calculate_derivatives(idx: int, /) None[source]

Calculate the derivatives of the network output values with respect to the input value of the given index.

For more information, see the documentation on class ANN.

property nmb_weights: int

The number of all input, inner, and output weights.

>>> from hydpy import ANN
>>> ann = ANN(nmb_inputs=1, nmb_neurons=(2, 3), nmb_outputs=4)
>>> ann.nmb_weights
20
property nmb_intercepts: int

The number of all inner and output intercepts.

>>> from hydpy import ANN
>>> ann = ANN(nmb_inputs=1, nmb_neurons=(2, 3), nmb_outputs=4)
>>> ann.nmb_intercepts
9
property nmb_parameters: int

The sum of nmb_weights and nmb_intercepts.

>>> from hydpy import ANN
>>> ann = ANN(nmb_inputs=1, nmb_neurons=(2, 3), nmb_outputs=4)
>>> ann.nmb_parameters
29
verify() None[source]

Raise a RuntimeError if the network’s shape is not defined completely.

>>> from hydpy import ANN
>>> ann = ANN()
>>> del ann.nmb_inputs
>>> ann.verify()
Traceback (most recent call last):
...
RuntimeError: The shape of the the artificial neural network parameter `ann` of element `?` is not properly defined.
assignrepr(prefix: str, indent: int = 0) str[source]

Return a string representation of the actual ANN object prefixed with the given string.