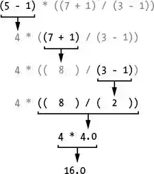
Chapter 2 -Programming in the Interactive Shell