Note
Go to the end to download the full example code.
Using Artist objects to render on the canvas.
There are three layers to the Matplotlib API.
the
matplotlib.backend_bases.FigureCanvasis the area onto which the figure is drawnthe
matplotlib.backend_bases.Rendereris the object which knows how to draw on thematplotlib.backend_bases.FigureCanvasand the
matplotlib.artist.Artistis the object that knows how to use a renderer to paint onto the canvas.
The matplotlib.backend_bases.FigureCanvas and
matplotlib.backend_bases.Renderer handle all the details of
talking to user interface toolkits like wxPython or drawing languages like PostScript®, and
the Artist handles all the high level constructs like representing
and laying out the figure, text, and lines. The typical user will
spend 95% of their time working with the Artists.
There are two types of Artists: primitives and containers. The primitives
represent the standard graphical objects we want to paint onto our canvas:
Line2D, Rectangle,
Text, AxesImage, etc., and
the containers are places to put them (Axis,
Axes and Figure). The
standard use is to create a Figure instance, use
the Figure to create one or more Axes
instances, and use the Axes instance
helper methods to create the primitives. In the example below, we create a
Figure instance using matplotlib.pyplot.figure(), which is a
convenience method for instantiating Figure instances and connecting them
with your user interface or drawing toolkit FigureCanvas. As we will
discuss below, this is not necessary -- you can work directly with PostScript,
PDF Gtk+, or wxPython FigureCanvas instances, instantiate your Figures
directly and connect them yourselves -- but since we are focusing here on the
Artist API we'll let pyplot handle some of those details
for us:
The Axes is probably the most important
class in the Matplotlib API, and the one you will be working with most
of the time. This is because the Axes is the plotting area into
which most of the objects go, and the Axes has many special helper
methods (plot(),
text(),
hist(),
imshow()) to create the most common
graphics primitives (Line2D,
Text,
Rectangle,
AxesImage, respectively). These helper methods
will take your data (e.g., numpy arrays and strings) and create
primitive Artist instances as needed (e.g., Line2D), add them to
the relevant containers, and draw them when requested. If you want to create
an Axes at an arbitrary location, simply use the
add_axes() method which takes a list
of [left, bottom, width, height] values in 0-1 relative figure
coordinates:
Continuing with our example:
In this example, ax is the Axes instance created by the
fig.add_subplot call above and when you call ax.plot, it creates a
Line2D instance and
adds it to the Axes. In the interactive IPython
session below, you can see that the Axes.lines list is length one and
contains the same line that was returned by the line, = ax.plot... call:
In [101]: ax.lines[0] Out[101]: <matplotlib.lines.Line2D at 0x19a95710> In [102]: line Out[102]: <matplotlib.lines.Line2D at 0x19a95710>
If you make subsequent calls to ax.plot (and the hold state is "on"
which is the default) then additional lines will be added to the list.
You can remove a line later by calling its remove method:
The Axes also has helper methods to configure and decorate the x-axis and y-axis tick, tick labels and axis labels:
When you call ax.set_xlabel,
it passes the information on the Text
instance of the XAxis. Each Axes
instance contains an XAxis and a
YAxis instance, which handle the layout and
drawing of the ticks, tick labels and axis labels.
Try creating the figure below.
import matplotlib.pyplot as plt import numpy as np fig = plt.figure() fig.subplots_adjust(top=0.8) ax1 = fig.add_subplot(211) ax1.set_ylabel('Voltage [V]') ax1.set_title('A sine wave') t = np.arange(0.0, 1.0, 0.01) s = np.sin(2*np.pi*t) line, = ax1.plot(t, s, color='blue', lw=2) # Fixing random state for reproducibility np.random.seed(19680801) ax2 = fig.add_axes((0.15, 0.1, 0.7, 0.3)) n, bins, patches = ax2.hist(np.random.randn(1000), 50, facecolor='yellow', edgecolor='yellow') ax2.set_xlabel('Time [s]') plt.show()

Customizing your objects#
Every element in the figure is represented by a Matplotlib
Artist, and each has an extensive list of
properties to configure its appearance. The figure itself contains a
Rectangle exactly the size of the figure,
which you can use to set the background color and transparency of the
figures. Likewise, each Axes bounding box
(the standard white box with black edges in the typical Matplotlib
plot, has a Rectangle instance that determines the color,
transparency, and other properties of the Axes. These instances are
stored as member variables Figure.patch and Axes.patch
("Patch" is a name inherited from MATLAB, and is a 2D "patch"
of color on the figure, e.g., rectangles, circles and polygons).
Every Matplotlib Artist has the following properties
Each of the properties is accessed with an old-fashioned setter or getter (yes we know this irritates Pythonistas and we plan to support direct access via properties or traits but it hasn't been done yet). For example, to multiply the current alpha by a half:
a = o.get_alpha() o.set_alpha(0.5*a)
If you want to set a number of properties at once, you can also use
the set method with keyword arguments. For example:
o.set(alpha=0.5, zorder=2)
If you are working interactively at the python shell, a handy way to
inspect the Artist properties is to use the
matplotlib.artist.getp() function (simply
getp() in pyplot), which lists the properties
and their values. This works for classes derived from Artist as
well, e.g., Figure and Rectangle. Here are the Figure rectangle
properties mentioned above:
In [149]: matplotlib.artist.getp(fig.patch) agg_filter = None alpha = None animated = False antialiased or aa = False bbox = Bbox(x0=0.0, y0=0.0, x1=1.0, y1=1.0) capstyle = butt children = [] clip_box = None clip_on = True clip_path = None contains = None data_transform = BboxTransformTo( TransformedBbox( Bbox... edgecolor or ec = (1.0, 1.0, 1.0, 1.0) extents = Bbox(x0=0.0, y0=0.0, x1=640.0, y1=480.0) facecolor or fc = (1.0, 1.0, 1.0, 1.0) figure = Figure(640x480) fill = True gid = None hatch = None height = 1 in_layout = False joinstyle = miter label = linestyle or ls = solid linewidth or lw = 0.0 patch_transform = CompositeGenericTransform( BboxTransformTo( ... path = Path(array([[0., 0.], [1., 0.], [1.,... path_effects = [] picker = None rasterized = None sketch_params = None snap = None transform = CompositeGenericTransform( CompositeGenericTra... transformed_clip_path_and_affine = (None, None) url = None verts = [[ 0. 0.] [640. 0.] [640. 480.] [ 0. 480.... visible = True width = 1 window_extent = Bbox(x0=0.0, y0=0.0, x1=640.0, y1=480.0) x = 0 xy = (0, 0) y = 0 zorder = 1
The docstrings for all of the classes also contain the Artist
properties, so you can consult the interactive "help" or the
matplotlib.artist for a listing of properties for a given object.
Object containers#
Now that we know how to inspect and set the properties of a given
object we want to configure, we need to know how to get at that object.
As mentioned in the introduction, there are two kinds of objects:
primitives and containers. The primitives are usually the things you
want to configure (the font of a Text
instance, the width of a Line2D) although
the containers also have some properties as well -- for example the
Axes Artist is a
container that contains many of the primitives in your plot, but it
also has properties like the xscale to control whether the xaxis
is 'linear' or 'log'. In this section we'll review where the various
container objects store the Artists that you want to get at.
Figure container#
The top level container Artist is the
matplotlib.figure.Figure, and it contains everything in the
figure. The background of the figure is a
Rectangle which is stored in
Figure.patch. As
you add subplots (add_subplot()) and
Axes (add_axes()) to the figure
these will be appended to the Figure.axes. These are also returned by the
methods that create them:
Because the figure maintains the concept of the "current Axes" (see
Figure.gca and
Figure.sca) to support the
pylab/pyplot state machine, you should not insert or remove Axes
directly from the Axes list, but rather use the
add_subplot() and
add_axes() methods to insert, and the
Axes.remove method to delete. You are
free however, to iterate over the list of Axes or index into it to get
access to Axes instances you want to customize. Here is an
example which turns all the Axes grids on:
The figure also has its own images, lines, patches and text
attributes, which you can use to add primitives directly. When doing so, the
default coordinate system for the Figure will simply be in pixels (which
is not usually what you want). If you instead use Figure-level methods to add
Artists (e.g., using Figure.text to add text), then the default coordinate
system will be "figure coordinates" where (0, 0) is the bottom-left of the
figure and (1, 1) is the top-right of the figure.
As with all Artists, you can control this coordinate system by setting
the transform property. You can explicitly use "figure coordinates" by
setting the Artist transform to fig.transFigure:
import matplotlib.lines as lines fig = plt.figure() l1 = lines.Line2D([0, 1], [0, 1], transform=fig.transFigure, figure=fig) l2 = lines.Line2D([0, 1], [1, 0], transform=fig.transFigure, figure=fig) fig.lines.extend([l1, l2]) plt.show()

Here is a summary of the Artists the Figure contains
Axes container#
The matplotlib.axes.Axes is the center of the Matplotlib
universe -- it contains the vast majority of all the Artists used
in a figure with many helper methods to create and add these
Artists to itself, as well as helper methods to access and
customize the Artists it contains. Like the
Figure, it contains a
Patch
matplotlib.axes.Axes.patch which is a
Rectangle for Cartesian coordinates and a
Circle for polar coordinates; this patch
determines the shape, background and border of the plotting region:
When you call a plotting method, e.g., the canonical
plot and pass in arrays or lists of values, the
method will create a matplotlib.lines.Line2D instance, update the line with
all the Line2D properties passed as keyword arguments, add the line to
the Axes, and return it to you:
In [213]: x, y = np.random.rand(2, 100) In [214]: line, = ax.plot(x, y, '-', color='blue', linewidth=2)
plot returns a list of lines because you can pass in multiple x, y
pairs to plot, and we are unpacking the first element of the length
one list into the line variable. The line has been added to the
Axes.lines list:
In [229]: print(ax.lines) [<matplotlib.lines.Line2D at 0xd378b0c>]
Similarly, methods that create patches, like
bar() creates a list of rectangles, will
add the patches to the Axes.patches list:
In [233]: n, bins, rectangles = ax.hist(np.random.randn(1000), 50) In [234]: rectangles Out[234]: <BarContainer object of 50 artists> In [235]: print(len(ax.patches)) Out[235]: 50
You should not add objects directly to the Axes.lines or Axes.patches
lists, because the Axes needs to do a few things when it creates and adds
an object:
It sets the
figureandaxesproperty of theArtist;It sets the default
Axestransformation (unless one is already set);It inspects the data contained in the
Artistto update the data structures controlling auto-scaling, so that the view limits can be adjusted to contain the plotted data.
You can, nonetheless, create objects yourself and add them directly to the
Axes using helper methods like add_line and
add_patch. Here is an annotated interactive session
illustrating what is going on:
In [262]: fig, ax = plt.subplots() # create a rectangle instance In [263]: rect = matplotlib.patches.Rectangle((1, 1), width=5, height=12) # by default the Axes instance is None In [264]: print(rect.axes) None # and the transformation instance is set to the "identity transform" In [265]: print(rect.get_data_transform()) IdentityTransform() # now we add the Rectangle to the Axes In [266]: ax.add_patch(rect) # and notice that the ax.add_patch method has set the Axes # instance In [267]: print(rect.axes) Axes(0.125,0.1;0.775x0.8) # and the transformation has been set too In [268]: print(rect.get_data_transform()) CompositeGenericTransform( TransformWrapper( BlendedAffine2D( IdentityTransform(), IdentityTransform())), CompositeGenericTransform( BboxTransformFrom( TransformedBbox( Bbox(x0=0.0, y0=0.0, x1=1.0, y1=1.0), TransformWrapper( BlendedAffine2D( IdentityTransform(), IdentityTransform())))), BboxTransformTo( TransformedBbox( Bbox(x0=0.125, y0=0.10999999999999999, x1=0.9, y1=0.88), BboxTransformTo( TransformedBbox( Bbox(x0=0.0, y0=0.0, x1=6.4, y1=4.8), Affine2D( [[100. 0. 0.] [ 0. 100. 0.] [ 0. 0. 1.]]))))))) # the default Axes transformation is ax.transData In [269]: print(ax.transData) CompositeGenericTransform( TransformWrapper( BlendedAffine2D( IdentityTransform(), IdentityTransform())), CompositeGenericTransform( BboxTransformFrom( TransformedBbox( Bbox(x0=0.0, y0=0.0, x1=1.0, y1=1.0), TransformWrapper( BlendedAffine2D( IdentityTransform(), IdentityTransform())))), BboxTransformTo( TransformedBbox( Bbox(x0=0.125, y0=0.10999999999999999, x1=0.9, y1=0.88), BboxTransformTo( TransformedBbox( Bbox(x0=0.0, y0=0.0, x1=6.4, y1=4.8), Affine2D( [[100. 0. 0.] [ 0. 100. 0.] [ 0. 0. 1.]]))))))) # notice that the xlimits of the Axes have not been changed In [270]: print(ax.get_xlim()) (0.0, 1.0) # but the data limits have been updated to encompass the rectangle In [271]: print(ax.dataLim.bounds) (1.0, 1.0, 5.0, 12.0) # we can manually invoke the auto-scaling machinery In [272]: ax.autoscale_view() # and now the xlim are updated to encompass the rectangle, plus margins In [273]: print(ax.get_xlim()) (0.75, 6.25) # we have to manually force a figure draw In [274]: fig.canvas.draw()
There are many, many Axes helper methods for creating primitive
Artists and adding them to their respective containers. The table
below summarizes a small sampling of them, the kinds of Artist they
create, and where they store them
In addition to all of these Artists, the Axes contains two
important Artist containers: the XAxis
and YAxis, which handle the drawing of the
ticks and labels. These are stored as instance variables
matplotlib.axes.Axes.xaxis and
matplotlib.axes.Axes.yaxis. The XAxis and YAxis
containers will be detailed below, but note that the Axes contains
many helper methods which forward calls on to the
Axis instances, so you often do not need to
work with them directly unless you want to. For example, you can set
the font color of the XAxis ticklabels using the Axes helper
method:
Below is a summary of the Artists that the Axes contains
The legend can be accessed by get_legend,
Axis containers#
The matplotlib.axis.Axis instances handle the drawing of the
tick lines, the grid lines, the tick labels and the axis label. You
can configure the left and right ticks separately for the y-axis, and
the upper and lower ticks separately for the x-axis. The Axis
also stores the data and view intervals used in auto-scaling, panning
and zooming, as well as the Locator and
Formatter instances which control where
the ticks are placed and how they are represented as strings.
Each Axis object contains a label attribute
(this is what pyplot modifies in calls to xlabel and
ylabel) as well as a list of major and minor ticks. The ticks are
axis.XTick and axis.YTick instances, which contain the actual line and
text primitives that render the ticks and ticklabels. Because the ticks are
dynamically created as needed (e.g., when panning and zooming), you should
access the lists of major and minor ticks through their accessor methods
axis.Axis.get_major_ticks and axis.Axis.get_minor_ticks. Although
the ticks contain all the primitives and will be covered below, Axis
instances have accessor methods that return the tick lines, tick labels, tick
locations etc.:

array([0. , 0.2, 0.4, 0.6, 0.8, 1. ])
[Text(0.0, 0, '0.0'), Text(0.2, 0, '0.2'), Text(0.4, 0, '0.4'), Text(0.6000000000000001, 0, '0.6'), Text(0.8, 0, '0.8'), Text(1.0, 0, '1.0')]
note there are twice as many ticklines as labels because by default there are tick lines at the top and bottom but only tick labels below the xaxis; however, this can be customized.
<a list of 12 Line2D ticklines objects>
And with the above methods, you only get lists of major ticks back by default, but you can also ask for the minor ticks:
<a list of 0 Line2D ticklines objects>
Here is a summary of some of the useful accessor methods of the Axis
(these have corresponding setters where useful, such as
set_major_formatter().)
Here is an example, not recommended for its beauty, which customizes the Axes and Tick properties.

Tick containers#
The matplotlib.axis.Tick is the final container object in our
descent from the Figure to the
Axes to the Axis
to the Tick. The Tick contains the tick
and grid line instances, as well as the label instances for the upper
and lower ticks. Each of these is accessible directly as an attribute
of the Tick.
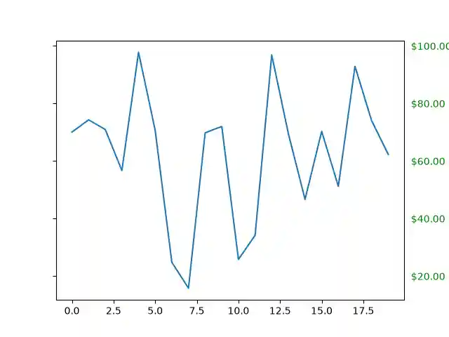
Here is an example which sets the formatter for the right side ticks with dollar signs and colors them green on the right side of the yaxis.
import matplotlib.pyplot as plt import numpy as np # Fixing random state for reproducibility np.random.seed(19680801) fig, ax = plt.subplots() ax.plot(100*np.random.rand(20)) # Use automatic StrMethodFormatter ax.yaxis.set_major_formatter('${x:1.2f}') ax.yaxis.set_tick_params(which='major', labelcolor='green', labelleft=False, labelright=True) plt.show()

Total running time of the script: (0 minutes 1.317 seconds)