Graph classification with Template Based Fused Gromov Wasserstein — POT Python Optimal Transport 0.9.6 documentation
Note
Go to the end to download the full example code.
Note
Example added in release: 0.9.1.
This example first illustrates how to train a graph classification gnn based on the Template Fused Gromov Wasserstein layer as proposed in [52] .
[53] C. Vincent-Cuaz, R. Flamary, M. Corneli, T. Vayer, N. Courty (2022).Template based graph neural network with optimal transport distances. Advances in Neural Information Processing Systems, 35.
# Author: Sonia Mazelet <sonia.mazelet@ens-paris-saclay.fr> # Rémi Flamary <remi.flamary@unice.fr> # # License: MIT License # sphinx_gallery_thumbnail_number = 1
import matplotlib.pyplot as pl import torch import networkx as nx from torch.utils.data import random_split from torch_geometric.loader import DataLoader from torch_geometric.utils import to_networkx, one_hot from torch_geometric.utils import stochastic_blockmodel_graph as sbm from torch_geometric.data import Data as GraphData import torch.nn as nn from torch_geometric.nn import Linear, GCNConv from ot.gnn import TFGWPooling from sklearn.manifold import TSNE
Generate data
# parameters # We create 2 classes of stochastic block models (SBM) graphs with 1 block and 2 blocks respectively. torch.manual_seed(0) n_graphs = 50 n_nodes = 10 n_node_classes = 2 # edge probabilities for the SBMs P1 = [[0.8]] P2 = [[0.9, 0.1], [0.1, 0.9]] # block sizes block_sizes1 = [n_nodes] block_sizes2 = [n_nodes // 2, n_nodes // 2] # node features x1 = torch.tensor([0, 0, 0, 0, 0, 0, 0, 0, 0, 0]) x1 = one_hot(x1, num_classes=n_node_classes) x1 = torch.reshape(x1, (n_nodes, n_node_classes)) x2 = torch.tensor([0, 0, 0, 0, 0, 1, 1, 1, 1, 1]) x2 = one_hot(x2, num_classes=n_node_classes) x2 = torch.reshape(x2, (n_nodes, n_node_classes)) graphs1 = [ GraphData(x=x1, edge_index=sbm(block_sizes1, P1), y=torch.tensor([0])) for i in range(n_graphs) ] graphs2 = [ GraphData(x=x2, edge_index=sbm(block_sizes2, P2), y=torch.tensor([1])) for i in range(n_graphs) ] graphs = graphs1 + graphs2 # split the data into train and test sets train_graphs, test_graphs = random_split(graphs, [n_graphs, n_graphs]) train_loader = DataLoader(train_graphs, batch_size=10, shuffle=True) test_loader = DataLoader(test_graphs, batch_size=10, shuffle=False)
Plot data
# plot one graph of each class fontsize = 10 pl.figure(0, figsize=(8, 2.5)) pl.clf() pl.subplot(121) pl.axis("off") pl.title("Graph of class 1", fontsize=fontsize) G = to_networkx(graphs1[0], to_undirected=True) pos = nx.spring_layout(G, seed=0) nx.draw_networkx(G, pos, with_labels=False, node_color="tab:blue") pl.subplot(122) pl.axis("off") pl.title("Graph of class 2", fontsize=fontsize) G = to_networkx(graphs2[0], to_undirected=True) pos = nx.spring_layout(G, seed=0) nx.draw_networkx( G, pos, with_labels=False, nodelist=[0, 1, 2, 3, 4], node_color="tab:blue" ) nx.draw_networkx( G, pos, with_labels=False, nodelist=[5, 6, 7, 8, 9], node_color="tab:red" ) pl.tight_layout() pl.show()

Pooling architecture using the TFGW layer
class pooling_TFGW(nn.Module): """ Pooling architecture using the TFGW layer. """ def __init__( self, n_features, n_templates, n_template_nodes, n_classes, n_hidden_layers, feature_init_mean=0.0, feature_init_std=1.0, ): """ Pooling architecture using the TFGW layer. """ super().__init__() self.n_templates = n_templates self.n_template_nodes = n_template_nodes self.n_hidden_layers = n_hidden_layers self.n_features = n_features self.conv = GCNConv(self.n_features, self.n_hidden_layers) self.TFGW = TFGWPooling( self.n_hidden_layers, self.n_templates, self.n_template_nodes, feature_init_mean=feature_init_mean, feature_init_std=feature_init_std, ) self.linear = Linear(self.n_templates, n_classes) def forward(self, x, edge_index, batch=None): x = self.conv(x, edge_index) x = self.TFGW(x, edge_index, batch) x_latent = x # save latent embeddings for visualization x = self.linear(x) return x, x_latent
Graph classification training
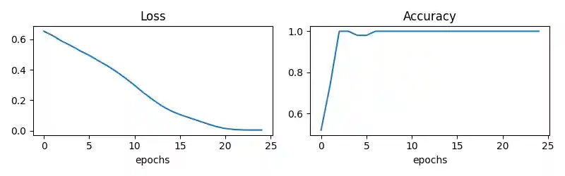
n_epochs = 25 # store latent embeddings and classes for TSNE visualization embeddings_for_TSNE = [] classes = [] model = pooling_TFGW( n_features=2, n_templates=2, n_template_nodes=2, n_classes=2, n_hidden_layers=2, feature_init_mean=0.5, feature_init_std=0.5, ) optimizer = torch.optim.Adam(model.parameters(), lr=0.005, weight_decay=0.0005) criterion = torch.nn.CrossEntropyLoss() all_accuracy = [] all_loss = [] for epoch in range(n_epochs): losses = [] accs = [] for data in train_loader: out, latent_embedding = model(data.x, data.edge_index, data.batch) loss = criterion(out, data.y) loss.backward() optimizer.step() pred = out.argmax(dim=1) train_correct = pred == data.y train_acc = int(train_correct.sum()) / len(data) accs.append(train_acc) losses.append(loss.item()) # store last classes and embeddings for TSNE visualization if epoch == n_epochs - 1: embeddings_for_TSNE.append(latent_embedding) classes.append(data.y) print( f"Epoch: {epoch:03d}, Loss: {torch.mean(torch.tensor(losses)):.4f},Train Accuracy: {torch.mean(torch.tensor(accs)):.4f}" ) all_accuracy.append(torch.mean(torch.tensor(accs))) all_loss.append(torch.mean(torch.tensor(losses))) pl.figure(1, figsize=(8, 2.5)) pl.clf() pl.subplot(121) pl.plot(all_loss) pl.xlabel("epochs") pl.title("Loss") pl.subplot(122) pl.plot(all_accuracy) pl.xlabel("epochs") pl.title("Accuracy") pl.tight_layout() pl.show() # Test test_accs = [] for data in test_loader: out, latent_embedding = model(data.x, data.edge_index, data.batch) pred = out.argmax(dim=1) test_correct = pred == data.y test_acc = int(test_correct.sum()) / len(data) test_accs.append(test_acc) embeddings_for_TSNE.append(latent_embedding) classes.append(data.y) classes = torch.hstack(classes) print(f"Test Accuracy: {torch.mean(torch.tensor(test_acc)):.4f}")

Epoch: 000, Loss: 0.6519,Train Accuracy: 0.5200 Epoch: 001, Loss: 0.6222,Train Accuracy: 0.7400 Epoch: 002, Loss: 0.5858,Train Accuracy: 1.0000 Epoch: 003, Loss: 0.5570,Train Accuracy: 1.0000 Epoch: 004, Loss: 0.5233,Train Accuracy: 0.9800 Epoch: 005, Loss: 0.4939,Train Accuracy: 0.9800 Epoch: 006, Loss: 0.4590,Train Accuracy: 1.0000 Epoch: 007, Loss: 0.4255,Train Accuracy: 1.0000 Epoch: 008, Loss: 0.3871,Train Accuracy: 1.0000 Epoch: 009, Loss: 0.3445,Train Accuracy: 1.0000 Epoch: 010, Loss: 0.2980,Train Accuracy: 1.0000 Epoch: 011, Loss: 0.2485,Train Accuracy: 1.0000 Epoch: 012, Loss: 0.2041,Train Accuracy: 1.0000 Epoch: 013, Loss: 0.1627,Train Accuracy: 1.0000 Epoch: 014, Loss: 0.1308,Train Accuracy: 1.0000 Epoch: 015, Loss: 0.1064,Train Accuracy: 1.0000 Epoch: 016, Loss: 0.0860,Train Accuracy: 1.0000 Epoch: 017, Loss: 0.0664,Train Accuracy: 1.0000 Epoch: 018, Loss: 0.0464,Train Accuracy: 1.0000 Epoch: 019, Loss: 0.0279,Train Accuracy: 1.0000 Epoch: 020, Loss: 0.0152,Train Accuracy: 1.0000 Epoch: 021, Loss: 0.0086,Train Accuracy: 1.0000 Epoch: 022, Loss: 0.0057,Train Accuracy: 1.0000 Epoch: 023, Loss: 0.0053,Train Accuracy: 1.0000 Epoch: 024, Loss: 0.0056,Train Accuracy: 1.0000 Test Accuracy: 1.0000
indices = torch.randint( 2 * n_graphs, (60,) ) # select a subset of embeddings for TSNE visualization latent_embeddings = torch.vstack(embeddings_for_TSNE).detach().numpy()[indices, :] TSNE_embeddings = TSNE(n_components=2, perplexity=20, random_state=1).fit_transform( latent_embeddings ) class_0 = classes[indices] == 0 class_1 = classes[indices] == 1 TSNE_embeddings_0 = TSNE_embeddings[class_0, :] TSNE_embeddings_1 = TSNE_embeddings[class_1, :] pl.figure(2, figsize=(6, 2.5)) pl.scatter( TSNE_embeddings_0[:, 0], TSNE_embeddings_0[:, 1], alpha=0.5, marker="o", label="class 1", ) pl.scatter( TSNE_embeddings_1[:, 0], TSNE_embeddings_1[:, 1], alpha=0.5, marker="o", label="class 2", ) pl.legend() pl.title("TSNE in the latent space after training") pl.show()

Total running time of the script: (2 minutes 11.881 seconds)