OT distance on the Circle — POT Python Optimal Transport 0.9.5 documentation
Note
Go to the end to download the full example code.
Shows how to compute the Wasserstein distance on the circle
# Author: Clément Bonet <clement.bonet@univ-ubs.fr> # # License: MIT License # sphinx_gallery_thumbnail_number = 2 import numpy as np import matplotlib.pylab as pl import ot from scipy.special import iv
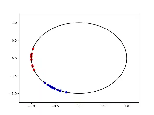
Plot data
def pdf_von_Mises(theta, mu, kappa): pdf = np.exp(kappa * np.cos(theta - mu)) / (2.0 * np.pi * iv(0, kappa)) return pdf t = np.linspace(0, 2 * np.pi, 1000, endpoint=False) mu1 = 1 kappa1 = 20 mu_targets = np.linspace(mu1, mu1 + 2 * np.pi, 10) pdf1 = pdf_von_Mises(t, mu1, kappa1) pl.figure(1) for k, mu in enumerate(mu_targets): pdf_t = pdf_von_Mises(t, mu, kappa1) if k == 0: label = "Source distributions" else: label = None pl.plot(t / (2 * np.pi), pdf_t, c="b", label=label) pl.plot(t / (2 * np.pi), pdf1, c="r", label="Target distribution") pl.legend() mu2 = 0 kappa2 = kappa1 x1 = np.random.vonmises(mu1, kappa1, size=(10,)) + np.pi x2 = np.random.vonmises(mu2, kappa2, size=(10,)) + np.pi angles = np.linspace(0, 2 * np.pi, 150) pl.figure(2) pl.plot(np.cos(angles), np.sin(angles), c="k") pl.xlim(-1.25, 1.25) pl.ylim(-1.25, 1.25) pl.scatter(np.cos(x1), np.sin(x1), c="b") pl.scatter(np.cos(x2), np.sin(x2), c="r")
<matplotlib.collections.PathCollection object at 0x7f590d52cca0>
Compare the Euclidean Wasserstein distance with the Wasserstein distance on the circle
This examples illustrates the periodicity of the Wasserstein distance on the circle. We choose as target distribution a von Mises distribution with mean \(\mu_{\mathrm{target}}\) and \(\kappa=20\). Then, we compare the distances with samples obtained from a von Mises distribution with parameters \(\mu_{\mathrm{source}}\) and \(\kappa=20\). The Wasserstein distance on the circle takes into account the periodicity and attains its maximum in \(\mu_{\mathrm{target}}+1\) (the antipodal point) contrary to the Euclidean version.
mu_targets = np.linspace(0, 2 * np.pi, 200) xs = np.random.vonmises(mu1 - np.pi, kappa1, size=(500,)) + np.pi n_try = 5 xts = np.zeros((n_try, 200, 500)) for i in range(n_try): for k, mu in enumerate(mu_targets): # np.random.vonmises deals with data on [-pi, pi[ xt = np.random.vonmises(mu - np.pi, kappa2, size=(500,)) + np.pi xts[i, k] = xt # Put data on S^1=[0,1[ xts2 = xts / (2 * np.pi) xs2 = np.concatenate([xs[None] for k in range(200)], axis=0) / (2 * np.pi) L_w2_circle = np.zeros((n_try, 200)) L_w2 = np.zeros((n_try, 200)) for i in range(n_try): w2_circle = ot.wasserstein_circle(xs2.T, xts2[i].T, p=2) w2 = ot.wasserstein_1d(xs2.T, xts2[i].T, p=2) L_w2_circle[i] = w2_circle L_w2[i] = w2 m_w2_circle = np.mean(L_w2_circle, axis=0) std_w2_circle = np.std(L_w2_circle, axis=0) m_w2 = np.mean(L_w2, axis=0) std_w2 = np.std(L_w2, axis=0) pl.figure(1) pl.plot(mu_targets / (2 * np.pi), m_w2_circle, label="Wasserstein circle") pl.fill_between( mu_targets / (2 * np.pi), m_w2_circle - 2 * std_w2_circle, m_w2_circle + 2 * std_w2_circle, alpha=0.5, ) pl.plot(mu_targets / (2 * np.pi), m_w2, label="Euclidean Wasserstein") pl.fill_between( mu_targets / (2 * np.pi), m_w2 - 2 * std_w2, m_w2 + 2 * std_w2, alpha=0.5 ) pl.vlines( x=[mu1 / (2 * np.pi)], ymin=0, ymax=np.max(w2), linestyle="--", color="k", label=r"$\mu_{\mathrm{target}}$", ) pl.legend() pl.xlabel(r"$\mu_{\mathrm{source}}$") pl.show()

/home/circleci/project/ot/lp/solver_1d.py:796: RuntimeWarning: divide by zero encountered in divide (Ctp - Ctm + tm * dCptm - tp * dCmtp) / (dCptm - dCmtp) /home/circleci/project/ot/lp/solver_1d.py:796: RuntimeWarning: invalid value encountered in divide (Ctp - Ctm + tm * dCptm - tp * dCmtp) / (dCptm - dCmtp)
Wasserstein distance between von Mises and uniform for different kappa
When \(\kappa=0\), the von Mises distribution is the uniform distribution on \(S^1\).
kappas = np.logspace(-5, 2, 100) n_try = 20 xts = np.zeros((n_try, 100, 500)) for i in range(n_try): for k, kappa in enumerate(kappas): # np.random.vonmises deals with data on [-pi, pi[ xt = np.random.vonmises(0, kappa, size=(500,)) + np.pi xts[i, k] = xt / (2 * np.pi) L_w2 = np.zeros((n_try, 100)) for i in range(n_try): L_w2[i] = ot.semidiscrete_wasserstein2_unif_circle(xts[i].T) m_w2 = np.mean(L_w2, axis=0) std_w2 = np.std(L_w2, axis=0) pl.figure(1) pl.plot(kappas, m_w2) pl.fill_between(kappas, m_w2 - std_w2, m_w2 + std_w2, alpha=0.5) pl.title(r"Evolution of $W_2^2(vM(0,\kappa), Unif(S^1))$") pl.xlabel(r"$\kappa$") pl.show()

Total running time of the script: (0 minutes 3.494 seconds)

