Inheritance and Composition: A Python OOP Guide
In Python, understanding inheritance and composition is crucial for effective object-oriented programming. Inheritance allows you to model an is a relationship, where a derived class extends the functionality of a base class. Composition, on the other hand, models a has a relationship, where a class contains objects of other classes to build complex structures. Both techniques promote code reuse, but they approach it differently.
By the end of this tutorial, you’ll understand that:
- Composition and inheritance in Python model relationships between classes, enabling code reuse in different ways.
- Composition is achieved by creating classes that contain objects of other classes, allowing for flexible designs.
- Inheritance models an is a relationship, allowing derived classes to extend base class functionality.
- Inheritance in Python is achieved by defining classes that derive from base classes, inheriting their interface and implementation.
Exploring the differences between inheritance and composition helps you choose the right approach for designing robust, maintainable Python applications. Understanding how and when to apply each concept is key to leveraging the full power of Python’s object-oriented programming capabilities.
Take the Quiz: Test your knowledge with our interactive “Inheritance and Composition: A Python OOP Guide” quiz. You’ll receive a score upon completion to help you track your learning progress:
Interactive Quiz
Inheritance and Composition: A Python OOP Guide
In this quiz, you'll test your understanding of inheritance and composition in Python. These are two major concepts in object-oriented programming that help model the relationship between two classes. By working through this quiz, you'll revisit how to use inheritance and composition in Python, model class hierarchies, and use multiple inheritance.
What Are Inheritance and Composition?
Inheritance and composition are two major concepts in object-oriented programming that model the relationship between two classes. They drive the design of an application and determine how the application should evolve as new features are added or requirements change.
Both of them enable code reuse, but they do it in different ways.
What’s Inheritance?
Inheritance models what’s called an is a relationship. This means that when you have a Derived class that inherits from a Base class, you’ve created a relationship where Derived is a specialized version of Base.
Inheritance is represented using the Unified Modeling Language, or UML, in the following way:

This model represents classes as boxes with the class name on top. It represents the inheritance relationship with an arrow from the derived class pointing to the base class. The word extends is usually added to the arrow.
Say you have the base class Animal, and you derive from it to create a Horse class. The inheritance relationship states that Horse is an Animal. This means that Horse inherits the interface and implementation of Animal, and you can use Horse objects to replace Animal objects in the application.
This is known as the Liskov substitution principle. The principle states that if S is a subtype of T, then replacing objects of type T with objects of type S doesn’t change the program’s behavior.
You’ll see in this tutorial why you should always follow the Liskov substitution principle when creating your class hierarchies, and you’ll learn about the problems that you’ll run into if you don’t.
What’s Composition?
Composition is a concept that models a has a relationship. It enables creating complex types by combining objects of other types. This means that a class Composite can contain an object of another class Component. This relationship means that a Composite has a Component.
UML represents composition as follows:

The model represents composition through a line that starts with a diamond at the composite class and points to the component class. The composite side can express the cardinality of the relationship. The cardinality indicates the number or the valid range of Component instances that the Composite class will contain.
In the diagram above, the 1 represents that the Composite class contains one object of type Component. You can express cardinality in the following ways:
- A number indicates the number of
Componentinstances thatCompositecontains. - The * symbol indicates that the
Compositeclass can contain a variable number ofComponentinstances. - A range 1..4 indicates that the
Compositeclass can contain a range ofComponentinstances. You indicate the range with the minimum and maximum number of instances, or minimum and many instances like in 1..*.
For example, your Horse class can be composed by another object of type Tail. Composition allows you to express that relationship by saying Horse has a Tail.
Composition enables you to reuse code by adding objects to other objects, as opposed to inheriting the interface and implementation of other classes. Both Horse and Dog classes can leverage the functionality of Tail through composition without deriving one class from the other.
An Overview of Inheritance in Python
Everything in Python is an object. Modules are objects, class definitions and functions are objects, and of course, objects created from classes are objects too.
Inheritance is a required feature of every object-oriented programming language. This means that Python supports inheritance, and as you’ll see later, it’s one of the few languages that supports multiple inheritance.
When you write Python code using classes, you’re using inheritance even if you don’t know that you’re using it. Next up, take a look at what that means.
The Object Super Class
The easiest way to see inheritance in Python is to jump into the Python interactive shell and write a little bit of code. You’ll start by writing the simplest class possible:
You declared EmptyClass, which doesn’t do much, but it’ll illustrate the most basic inheritance concepts. Now that you have the class declared, you can create an instance of the class and use the dir() function to list its members:
The dir() function returns a list of all the members in the specified object. You haven’t declared any members in EmptyClass, so where’s the list coming from? You can find out using the interactive interpreter:
As you can see, the two lists are nearly identical. There are three additional members in EmptyClass:
__dict____module____weakref__
However, every single member of the object class is also present in EmptyClass.
This is because every class that you create in Python implicitly derives from object. You could be more explicit and write class EmptyClass(object):, but it’s redundant and unnecessary.
Okay, it’s not entirely true that every class in Python derives from object. There’s one aptly named exception, which you’ll learn about next.
Exceptions Are an Exception
Every class that you create in Python will implicitly derive from object. However, there’s one exception to this rule: classes used to indicate errors by raising an exception.
If you try to treat a normal Python class like an exception and raise it, then Python will present you with a TypeError:
You created a new class to indicate a type of error. Then you tried to raise the class to signal an exception. Python does indeed raise an exception, but the output states that the exception is of type TypeError, not NotAnError, and that all exceptions must derive from BaseException.
BaseException is a base class provided for all error types. To create a new error type, you must derive your class from BaseException or one of its derived classes. The convention in Python is to derive your custom error types from Exception, which in turn derives from BaseException.
The correct way to define your error type is the following:
In this example, AnError explicitly inherits from Exception instead of implicitly inheriting from object. With that change, you’ve fulfilled the requirements for creating a custom exception, and you can now raise your new exception class. When you raise AnError, the output correctly states that Python raised an error of the type AnError.
Creating Class Hierarchies
Inheritance is the mechanism that you’ll use to create hierarchies of related classes. These related classes will share a common interface that the base classes will define. Derived classes can specialize the interface by providing a particular implementation where applicable.
In this section, you’ll start modeling an HR system. Along the way, you’ll explore the use of inheritance and see how derived classes can provide a concrete implementation of the base class interface.
The HR system needs to process payroll for the company’s employees, but there are different types of employees depending on how their payroll is calculated.
You start by implementing a PayrollSystem class that processes payroll:
PayrollSystem implements a .calculate_payroll() method that takes a collection of employees and prints their .id, .name, and check amount using the .calculate_payroll() method exposed on each employee object.
Now, you implement a base class, Employee, that handles the common interface for every employee type:
Employee is the base class for all employee types. It’s constructed with an .id and a .name. What you’re saying is that every Employee must have an .id as well as a .name assigned.
The HR system requires that every Employee processed must provide a .calculate_payroll() interface that returns the weekly salary for the employee. The implementation of that interface differs depending on the type of Employee.
For example, administrative workers have a fixed salary, so every week they get paid the same amount:
You create a derived class, SalaryEmployee, that inherits from Employee. The class initializes with the .id and .name required by the base class, and you use super() to initialize the members of the base class. You can read all about super() in Supercharge Your Classes With Python super().
SalaryEmployee also requires a weekly_salary initialization parameter that represents the amount that the employee makes per week.
The class provides the required .calculate_payroll() method that the HR system uses. The implementation just returns the amount stored in weekly_salary.
The company also employs manufacturing workers who are paid by the hour, so you add HourlyEmployee to the HR system:
The HourlyEmployee class is initialized with .id and .name, like the base class, plus the hours_worked and the hourly_rate required to calculate the payroll. You implement the .calculate_payroll() method by returning the hours worked times the hourly rate.
Finally, the company employs sales associates who are paid through a fixed salary plus a commission based on their sales, so you create a CommissionEmployee class:
You derive CommissionEmployee from SalaryEmployee because both classes have a weekly_salary to consider. At the same time, you initialize CommissionEmployee with a commission value that’s based on the sales for the employee.
With .calculate_payroll(), you leverage the implementation of the base class to retrieve the fixed salary, and you add the commission value.
Since CommissionEmployee derives from SalaryEmployee, you have access to the weekly_salary property directly, and you could’ve implemented .calculate_payroll() using the value of that property.
The problem with accessing the property directly is that if the implementation of SalaryEmployee.calculate_payroll() changes, then you’ll have to also change the implementation of CommissionEmployee.calculate_payroll(). It’s better to rely on the already-implemented method in the base class and extend the functionality as needed.
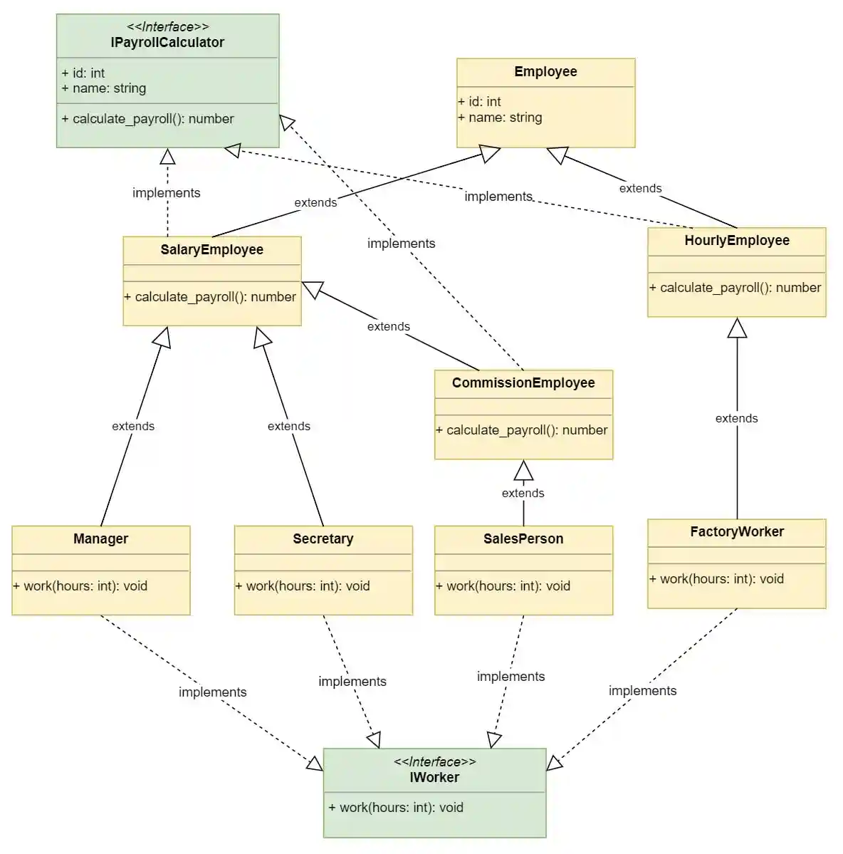
You’ve created your first class hierarchy for the system. The UML diagram of the classes looks like this:

The diagram shows the inheritance hierarchy of the classes. The derived classes implement the IPayrollCalculator interface, which the PayrollSystem requires. The PayrollSystem.calculate_payroll() implementation requires that the objects in the employees collection contain an .id, .name, and .calculate_payroll() implementation.
Next, create a new file and call it program.py. This program creates the employees and passes them to the payroll system to process payroll:
You can run the program in the command line and see the results:
The program creates three employee objects, one for each of the derived classes. Then, it creates the payroll system and passes a list of the employees to its .calculate_payroll() method, which calculates the payroll for each employee and prints the results.
Notice how the Employee base class doesn’t define a .calculate_payroll() method. This means that if you were to create a plain Employee object and pass it to the PayrollSystem, then you’d get an error. You can try it in the Python interactive interpreter:
While you can instantiate an Employee object, PayrollSystem can’t use the object. Why? Because it can’t call .calculate_payroll() for Employee. To be more explicit about the requirements of PayrollSystem, you can convert the Employee class, which is currently a concrete class, to an abstract class. That way, no employee is ever just an Employee, but instead always a derived class that implements .calculate_payroll().
Abstract Base Classes in Python
The Employee class in the example above is what is called an abstract base class. Abstract base classes exist to be inherited, but never instantiated. Python provides the abc module to formally define abstract base classes.
You can use leading underscores in your class name to communicate that objects of that class shouldn’t be created. Underscores provide a friendly way to prevent misuse of your code, but they don’t prevent eager users from creating instances of that class.
The abc module in the Python standard library provides functionality to prevent creating objects from abstract base classes.
You can modify the implementation of the Employee class to ensure that it can’t be instantiated:
You derive Employee from ABC, making it an abstract base class. Then, you decorate the .calculate_payroll() method with the @abstractmethod decorator.
This change has two nice side-effects:
- You’re telling users of the module that objects of type
Employeecan’t be created. - You’re telling other developers working on the
hrmodule that if they derive fromEmployee, then they must override the.calculate_payroll()abstract method.
You can see that you can’t create objects of type Employee anymore using the interactive interpreter:
The output shows that you can’t instantiate the class because it contains an abstract method, .calculate_payroll(). Derived classes must override the method to allow creating objects of their type.
Implementation Inheritance vs Interface Inheritance
When you derive one class from another, the derived class inherits both of the following:
-
The base class interface: The derived class inherits all the methods, properties, and attributes of the base class.
-
The base class implementation: The derived class inherits the code that implements the class interface.
Most of the time, you’ll want to inherit the implementation of a class, but you’ll want to implement multiple interfaces so that you can use your objects in different situations.
Modern programming languages are designed with this basic concept in mind. They allow you to inherit from a single class, but you can implement multiple interfaces.
In Python, you don’t have to explicitly declare an interface. Any object that implements the desired interface can be used in place of another object. This is known as duck typing. Duck typing is usually explained as if it walks like a duck and it quacks like a duck, then it must be a duck. In other words, it’s enough to behave like a duck to be considered a duck.
To illustrate this, you’ll now add a DisgruntledEmployee class to the example above, and it won’t derive from Employee. Create a new file called disgruntled.py and add the following code:
The DisgruntledEmployee class doesn’t derive from Employee, but it exposes the same interface that PayrollSystem requires. Remember that PayrollSystem.calculate_payroll() requires a list of objects that implement the following interface:
- An
.idproperty or attribute that returns the employee’s ID - A
.nameproperty or attribute that represents the employee’s name - A
.calculate_payroll()method that doesn’t take any parameters and returns the payroll amount to process
The DisgruntledEmployee class meets all these requirements, so PayrollSystem can still calculate its payroll.
You can modify the program to use the DisgruntledEmployee class:
The program creates a DisgruntledEmployee object and adds it to the list that PayrollSystem processes. You can now run the program and see its output:
As you can see, the PayrollSystem can still process the new object because it meets the desired interface.
Since you don’t have to derive from a specific class for your objects to be reusable by the program, you may be asking why you should use inheritance instead of just implementing the desired interface. The following rules may help you to make this decision:
-
Use inheritance to reuse an implementation: Your derived classes should leverage most of their base class implementation. They must also model an is a relationship. A
Customerclass might also have an.idand a.name, but aCustomeris not anEmployee, so in this case, you shouldn’t use inheritance. -
Implement an interface to be reused: When you want your class to be reused by a specific part of your application, you implement the required interface in your class, but you don’t need to provide a base class, or inherit from another class.
You can now clean up the example above to move on to the next topic. You can delete the disgruntled.py file and then modify the hr module to its original state:
You removed the import of the abc module since the Employee class doesn’t need to be abstract. You also removed the abstract .calculate_payroll() method from it since it doesn’t provide any implementation.
Basically, you’re inheriting the implementation of the .id and .name attributes of the Employee class in your derived classes. Since .calculate_payroll() is just an interface to the PayrollSystem.calculate_payroll() method, you don’t need to implement it in the Employee base class.
Notice how the CommissionEmployee class derives from SalaryEmployee. This means that CommissionEmployee inherits the implementation and interface of SalaryEmployee. You can see how the CommissionEmployee.calculate_payroll() method leverages the base class implementation because it relies on the result from super().calculate_payroll() to implement its own version.
The Class Explosion Problem
If you’re not careful, inheritance can lead you to a huge hierarchical class structure that’s hard to understand and maintain. This is known as the class explosion problem.
You started building a class hierarchy of Employee types used by the PayrollSystem to calculate payroll. Now, you need to add some functionality to those classes so that you can use them with the new ProductivitySystem.
ProductivitySystem tracks productivity based on employee roles. There are different employee roles:
- Managers: They walk around yelling at people, telling them what to do. They’re salaried employees and make more money.
- Secretaries: They do all the paperwork for managers and ensure that everything gets billed and payed on time. They’re also salaried employees but make less money.
- Sales employees: They make a lot of phone calls to sell products. They have a salary, but they also get commissions for sales.
- Factory workers: They manufacture the products for the company. They’re paid by the hour.
With those requirements, you start to see that Employee and its derived classes might belong somewhere other than the hr module because now they’re also used by the ProductivitySystem.
You create an employees module and move the classes there:
The implementation remains the same, but you move the classes to the employees module. Your hr module is now much smaller and focused on the payroll system:
With both hr.py and employees.py in place, you can now update your program to support the change:
You run the program and verify that it still works:
With everything in place, you start adding the new classes:
First, you add a Manager class that derives from SalaryEmployee. The class exposes a .work() method that the productivity system will use. The method takes the hours that the employee worked.
Then you add Secretary, SalesPerson, and FactoryWorker and then implement the .work() interface, so they can be used by the productivity system—which you haven’t created yet.
As a next step, you can create a new file called productivity.py and add the ProductivitySytem class:
The class tracks employees in the .track() method that takes a list of employees and the number of hours to track. As outlined above, the productivity system makes use of .work() on each of the objects in employees to accomplish the tracking.
You can now add the productivity system to your program, and update it to represent different types of employees:
Your updated program creates a list of employees of different types. The employee list is sent to the productivity system to track their work for forty hours. Then the same list of employees is sent to the payroll system to calculate their payroll.
You can run the program to see the output:
The program shows the employees working for forty hours through the productivity system. Then it calculates and displays the payroll for each of the employees.
The program works as expected, but you had to add four new classes to support the changes. As new requirements come, your class hierarchy will inevitably grow, leading to the class explosion problem where your hierarchies will become so big that they’ll be hard to understand and maintain.
The following diagram shows the new class hierarchy:

The diagram shows how the class hierarchy is growing. Additional requirements might have an exponential effect on the number of classes with this design.
Inheriting Multiple Classes
Python is one of the few modern programming languages that supports multiple inheritance. Multiple inheritance is the ability to derive a class from multiple base classes at the same time.
Multiple inheritance has a bad reputation to the extent that most modern programming languages don’t support it. Instead, modern programming languages support the concept of interfaces. In those languages, you inherit from a single base class and then implement multiple interfaces, so you can reuse your classes in different situations.
This approach puts some constraints in your designs. You can only inherit the implementation of one class by directly deriving from it. You can implement multiple interfaces, but you can’t inherit the implementation of multiple classes.
This constraint is good for software design because it forces you to design your classes with fewer dependencies on each other. You will see later in this tutorial that you can leverage multiple implementations through composition, which makes software more flexible. This section, however, is about multiple inheritance, so take a look at how it works.
It turns out that sometimes temporary secretaries are hired when there’s too much paperwork to do. The TemporarySecretary class performs the role of a Secretary in the context of the ProductivitySystem, but for payroll purposes, it’s an HourlyEmployee.
You look at your class design. It’s grown a little bit, but you can still understand how it works. It seems you have two options:
-
Derive from
Secretary: You can derive fromSecretaryto inherit the.work()method for the role, and then override the.calculate_payroll()method to implement it as anHourlyEmployee. -
Derive from
HourlyEmployee: You can derive fromHourlyEmployeeto inherit the.calculate_payroll()method, and then override the.work()method to implement it as aSecretary.
Then, you remember that Python supports multiple inheritance, so you decide to derive from both Secretary and HourlyEmployee:
Python allows you to inherit from two different classes by specifying them between parentheses in the class declaration, and separating them with commas.
Now, you modify your program to add the new temporary secretary employee:
You run the program to test it:
You get a TypeError exception saying that 4 positional arguments where expected, but 5 were given.
This is because you derived TemporarySecretary first from Secretary and then from HourlyEmployee, so the interpreter is trying to use Secretary.__init__() to initialize the object.
Okay, go ahead and reverse it:
Now, run the program again and see what happens:
Now it seems that you’re missing a weekly_salary parameter, which is necessary to initialize Secretary, but that parameter doesn’t make sense in the context of a TemporarySecretary because it’s an HourlyEmployee.
Maybe implementing TemporarySecretary.__init__() will help:
Try it:
That didn’t work either. Okay, it’s time for you to dive into Python’s method resolution order (MRO) to see what’s going on.
When a method or attribute of a class is accessed, Python uses the class MRO to find it. The MRO is also used by super() to determine which method or attribute to invoke. You can learn more about super() in Supercharge Your Classes With Python super().
You can evaluate the TemporarySecretary class MRO using the interactive interpreter:
The MRO shows the order in which Python is going to look for a matching attribute or method. In the example, this is what happens when you create the TemporarySecretary object:
-
The
TemporarySecretary.__init__(self, id, name, hours_worked, hourly_rate)method is called. -
The
super().__init__(id, name, hours_worked, hourly_rate)call matchesHourlyEmployee.__init__(self, id, name, hours_worked, hourly_rate). -
HourlyEmployeecallssuper().__init__(id, name), which the MRO is going to match toSecretary.__init__(), which is inherited fromSalaryEmployee.__init__(self, id, name, weekly_salary).
Because the parameters don’t match, Python raises a TypeError exception.
You can bypass parts of the MRO. In this case, you want to skip the initialization of Secretary and SalaryEmployee. You can do this by reversing the inheritance order again back to how you had it initially. Then, you’ll directly call HourlyEmployee.__init__():
When you put Secretary before HourlyEmployee, then the MRO of TemporarySecretary looks like the following:
Because you explicitly specified that .__init__() should use HourlyEmployee.__init__(), you’re effectively skipping Secretary and SalaryEmployee in the MRO when initializing an object.
That solves the problem of creating the object, but you’ll run into a similar problem when trying to calculate payroll. You can run the program to see the problem:
The problem now is that because you reversed the inheritance order, the MRO is finding the .calculate_payroll() method of SalariedEmployee before the one in HourlyEmployee. You need to override .calculate_payroll() in TemporarySecretary and invoke the right implementation from it:
The new .calculate_payroll() method now directly invokes HourlyEmployee.calculate_payroll() to ensure that you get the correct result. You can run the program again to see it working:
The program now works as expected because you’re forcing the method resolution order by explicitly telling the interpreter which method you want to use.
As you can see, multiple inheritance can be confusing, especially when you run into the diamond problem.
The following diagram shows the diamond problem in your class hierarchy:

The diagram shows the diamond problem with the current class design. TemporarySecretary uses multiple inheritance to derive from two classes that ultimately also derive from Employee. This causes two paths to reach the Employee base class, which is something you want to avoid in your designs.
The diamond problem appears when you’re using multiple inheritance and deriving from two classes that have a common base class. This can cause the wrong version of a method to be called.
As you’ve seen, Python provides a way to force the right method to be invoked, and analyzing the MRO can help you understand the problem.
Still, when you run into the diamond problem, it’s better to rethink the design. You’ll now make some changes to leverage multiple inheritance, avoiding the diamond problem.
Two different systems use the Employee derived classes:
-
The productivity system that tracks employee productivity
-
The payroll system that calculates the employee payroll
This means that everything related to productivity should be together in one module, and everything related to payroll should be together in another. You can start making changes to the productivity module:
The productivity module implements the ProductivitySystem class, as well as the related roles that it supports. The classes implement the .work() interface required by the system, but they don’t derive from Employee.
You can do the same with the hr module:
The hr module implements the PayrollSystem, which calculates payroll for the employees. It also implements the policy classes for payroll. As you can see, the policy classes don’t derive from Employee anymore.
You can now add the necessary classes to the employee module:
The employees module imports policies and roles from the other modules and implements the different Employee types. You’re still using multiple inheritance to inherit the implementation of the salary policy classes and the productivity roles, but the implementation of each class only needs to deal with initialization.
Notice that you still need to explicitly initialize the salary policies in the constructors. You probably saw that the initializations of Manager and Secretary are identical. Also, the initializations of FactoryWorker and TemporarySecretary are the same.
You won’t want to have this kind of code duplication in more complex designs, so you have to be careful when designing class hierarchies.
Here’s the UML diagram for the new design:

The diagram shows the relationships to define the Secretary and TemporarySecretary using multiple inheritance, but avoiding the diamond problem.
You can run the program and see how it works:
You’ve seen how inheritance and multiple inheritance work in Python. You can now explore the topic of composition.
Composition in Python
Composition is an object-oriented design concept that models a has a relationship. In composition, a class known as composite contains an object, or component, of another class. In other words, a composite class has a component of another class.
Composition allows composite classes to reuse the implementation of the components it contains. The composite class doesn’t inherit the component class interface, but it can leverage its implementation.
The composition relation between two classes is considered loosely coupled. That means that changes to the component class rarely affect the composite class, and changes to the composite class never affect the component class.
This provides better adaptability to change and allows applications to introduce new requirements without affecting existing code.
When looking at two competing software designs, one based on inheritance and another based on composition, the composition solution usually is more flexible. You can now look at how composition works.
You’ve already used composition in your examples. If you look at the Employee class, then you’ll see that it contains two attributes:
.idto identify an employee.nameto contain the name of the employee
These two attributes are objects that the Employee class has. Therefore, you can say that an Employee has an .id and has a .name.
Another attribute for an Employee might be an Address. Create a new Python file called contacts.py and add code for an Address class:
You implemented a basic address class that contains the usual components for an address. You made the street2 attribute optional because not all addresses will have that component.
You implemented .__str__() to provide a pretty representation of an Address. You can see this implementation in the interactive interpreter:
When you print() the address variable, you’re invoking the special method .__str__(). Since you overloaded the method to return a string formatted as an address, you get a nice, readable representation. Operator and Function Overloading in Custom Python Classes gives a good overview of the special methods available in classes that you can implement to customize the behavior of your objects.
You can now add Address to the Employee class through composition:
You initialize the .address attribute to None for now to make it optional, but by doing that, you can now assign an Address to an Employee. Also notice that there’s no reference in the employee module to the contacts module.
Composition is a loosely coupled relationship that often doesn’t require the composite class to have knowledge of the component.
The UML diagram representing the relationship between Employee and Address looks like this:

The diagram shows the basic composition relationship between Employee and Address.
You can now modify the PayrollSystem class to leverage the .address attribute in Employee:
You check to see if the employee object has an address, and if it does, you print it. You can now modify the program to assign some addresses to the employees:
You added a couple of addresses to the manager and secretary objects. When you run the program, you’ll see the addresses printed:
Notice how the payroll output for the manager and secretary objects shows the addresses where the checks were sent.
The Employee class leverages the implementation of the Address class without any knowledge of what an Address object is or how it’s represented. This type of design is so flexible that you can change the Address class without any impact to the Employee class.
Flexible Designs With Composition
Composition is more flexible than inheritance because it models a loosely coupled relationship. Changes to a component class have minimal or no effects on the composite class. Designs based on composition are more suitable to change.
You change behavior by providing new components that implement those behaviors instead of adding new classes to your hierarchy.
Take a look at the multiple inheritance example above. Imagine how new payroll policies will affect the design. Try to picture what the class hierarchy will look like if new roles are needed. As you saw before, relying too heavily on inheritance can lead to class explosion.
The biggest problem isn’t so much the number of classes in your design, but how tightly coupled the relationships between those classes are. Tightly coupled classes affect each other when changes are introduced.
In this section, you’re going to use composition to implement a better design that still fits the requirements of the PayrollSystem and the ProductivitySystem.
You can start by implementing the functionality of the ProductivitySystem:
The updated ProductivitySystem class defines some roles using a string identifier mapped to a role class that implements the role. It exposes a .get_role() method that, given a role identifier, returns the role type object. If the role isn’t found, then Python raises a ValueError exception.
It also exposes the previous functionality in the .track() method, where given a list of employees, it tracks the productivity of those employees.
You can now implement the different role classes:
Each of the roles that you implemented exposes its own .perform_duties() method that takes the number of hours worked. These methods return a string representing the duties.
The role classes are independent of each other, but they expose the same interface, so they’re interchangeable. You’ll see later how they’re used in the application.
Now, you can implement the PayrollSystem for the application:
PayrollSystem keeps an internal database of payroll policies for each employee. It exposes a .get_policy() method that, given an employee .id, returns its payroll policy. If a specified .id doesn’t exist in the system, then the method raises a ValueError exception.
The implementation of .calculate_payroll() works the same as before. It takes a list of employees, calculates the payroll, and prints the results.
You can now implement the payroll policy classes:
You first implement a PayrollPolicy class that serves as a base class for all the payroll policies. This class tracks the hours_worked, which is common to all payroll policies.
The other policy classes derive from PayrollPolicy. You use inheritance here because you want to leverage the implementation of PayrollPolicy. Also, SalaryPolicy, HourlyPolicy, and CommissionPolicy are a PayrollPolicy.
SalaryPolicy is initialized with a weekly_salary value that .calculate_payroll() then uses. HourlyPolicy is initialized with hourly_rate and implements .calculate_payroll() by leveraging the base class hours_worked.
The CommissionPolicy class derives from SalaryPolicy because it wants to inherit its implementation. It’s initialized with the weekly_salary parameters, but it also requires a commission_per_sale parameter.
The .commission_per_sale is used to calculate the .commission, which is implemented as a property so it gets calculated when requested. In the example, you’re assuming that a sale happens every five hours worked, and the .commission is the number of sales times the .commission_per_sale value.
CommissionPolicy implements the .calculate_payroll() method by first leveraging the implementation in SalaryPolicy and then adding the calculated commission.
You can now add an AddressBook class to manage employee addresses:
The AddressBook class keeps an internal database of Address objects for each employee. It exposes a .get_employee_address() method that returns the address of the specified employee .id. If the employee .id doesn’t exist, then it raises a ValueError.
The Address class implementation remains the same as before:
The class manages the address components and provides a pretty representation of an address.
So far, the new classes have been extended to support more functionality, but there are no significant changes to the previous design. This is going to change with the design of the employees module and its classes.
You can start by implementing an EmployeeDatabase class:
EmployeeDatabase keeps track of all the employees in the company. For each employee, it tracks the .id, .name, and .role. It has an instance of the ProductivitySystem, the PayrollSystem, and the AddressBook. These instances are used to create employees.
It exposes an .employees property that returns the list of employees. The Employee objects are created in an internal ._create_employee() method. Notice that you don’t have different types of Employee classes. You just need to implement a single Employee class:
You initialize the Employee class with the .id, .name, and .address attributes. This class also requires the productivity .role for the employee and the .payroll policy.
The class exposes a .work() method that takes the hours worked. This method first retrieves the duties from the .role. In other words, it delegates to the .role object to perform its duties.
In the same way, it delegates to the .payroll object to track the work hours. The .payroll, as you saw, uses those hours to calculate the payroll if needed.
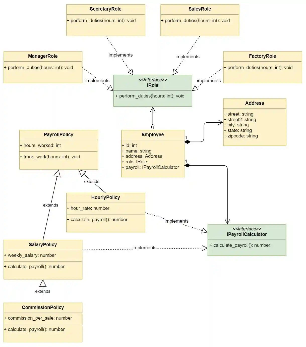
The following diagram shows the composition design used:

The diagram shows the design of composition-based policies. There’s a single Employee that’s composed of other data objects like Address and depends on the IRole and IPayrollCalculator interfaces to delegate the work. There are multiple implementations of these interfaces.
You can now use this design in your program:
You can run the program to see its output:
This design is what’s called policy-based design, where classes are composed of policies, and they delegate to those policies to do the work.
Policy-based design was introduced in the book Modern C++ Design, and it uses template metaprogramming in C++ to achieve the results.
Python doesn’t support templates, but you can achieve similar results using composition, as you saw in the example above.
This type of design gives you all the flexibility you’ll need as requirements change. Imagine that you need to change the way payroll is calculated for an object at runtime.
Customizing Behavior With Composition
If your design relies on inheritance, then you need to find a way to change the type of an object to change its behavior. With composition, you just need to change the policy that the object uses.
Imagine that your manager all of a sudden becomes a temporary employee who gets paid by the hour. You can modify the object during the execution of the program in the following way:
The program gets the employee list from the EmployeeDatabase and retrieves the first employee, which is the manager you want. Then it creates a new HourlyPolicy initialized at 55 dollars per hour and assigns it to the manager object.
The new policy is now used by the PayrollSystem, modifying the existing behavior. You can run the program again to see the result:
The check for Mary Poppins, your manager, is now for 2200 dollars instead of the fixed weekly salary of 3000 dollars that she used to have.
Notice how you added that business rule to the program without changing any of the existing classes. Consider what type of changes would’ve been required with an inheritance design.
You would’ve had to create a new class and change the type of the manager employee. There’s no chance that you could’ve changed the policy at runtime.
Choosing Between Inheritance and Composition in Python
So far, you’ve seen how inheritance and composition work in Python. You’ve seen that derived classes inherit the interface and implementation of their base classes. You’ve also seen that composition allows you to reuse the implementation of another class.
You’ve implemented two solutions to the same problem. The first solution used multiple inheritance, and the second one used composition.
You’ve also seen that Python’s duck typing allows you to reuse objects with existing parts of a program by implementing the desired interface. In Python, it isn’t necessary to derive from a base class to reuse your classes.
At this point, you might be asking when to use inheritance vs composition in Python. They both enable code reuse. Inheritance and composition can tackle similar problems in your Python programs.
The general advice is to use the relationship that creates fewer dependencies between two classes. This relation is composition. Still, there’ll be times where inheritance will make more sense.
The following sections provide some guidelines to help you make the right choice between inheritance and composition in Python.
Inheritance to Model “Is A” Relationship
You should only use inheritance to model an is a relationship. Liskov’s substitution principle says that an object of type Derived, which inherits from Base, can replace an object of type Base without altering the desirable properties of a program.
Liskov’s substitution principle is the most important guideline to determine if inheritance is the appropriate design solution. Still, the answer might not be straightforward in all situations. Fortunately, there’s a simple test that you can use to determine if your design follows Liskov’s substitution principle.
Let’s say you have a class, A, that provides an implementation and interface you want to reuse in another class, B. Your initial thought is that you can derive B from A and inherit both the interface and the implementation. To be sure this is the right design, you follow theses steps:
-
Evaluate
Bis anA: Think about this relationship and justify it. Does it make sense? -
Evaluate
Ais aB: Reverse the relationship and justify it. Does it also make sense?
If you can justify both relationships, then you should never inherit those classes from one another. Look at a more concrete example.
You have a Rectangle class that exposes an .area property. You need a Square class, which also has an .area. It seems that a Square is a special type of Rectangle, so maybe you can derive from it and leverage both the interface and implementation.
Before you jump into the implementation, you use Liskov’s substitution principle to evaluate the relationship.
A Square is a Rectangle because its area is calculated from the product of its .height times its .length. The constraint is that Square.height and Square.length must be equal.
It makes sense. You can justify the relationship and explain why a Square is a Rectangle. Now reverse the relationship to see if it makes sense.
A Rectangle is a Square because its area is calculated from the product of its .height times its .length. The difference is that Rectangle.height and Rectangle.width can change independently.
It also makes sense. You can justify the relationship and describe the special constraints for each class. This is a good sign that these two classes should never derive from each other.
You might have seen other examples that derive Square from Rectangle to explain inheritance. You might be skeptical with the little test that you just did. Fair enough. Next, you’ll write a program that illustrates the problem with deriving Square from Rectangle.
First, you implement Rectangle. You’re even going to encapsulate the attributes to ensure that you’re meeting all the constraints:
You initialize the Rectangle class with a length and a height, and the class provides an .area property that returns the area. The length and height are encapsulated as ._length and ._height to avoid changing them directly.
Now, you derive Square from Rectangle and override the necessary interface to meet the constraints of a Square:
You initialize the Square class with a side_size, which is used to initialize both components of the base class. Now, you write a small program to test the behavior:
The program creates a Rectangle and a Square and asserts that their .area is calculated correctly. You can run the program and see that everything is OK so far:
The program executes correctly, so it seems that Square is just a special case of a Rectangle.
Later on, you need to support resizing Rectangle objects, so you make the appropriate changes to the class:
Your .resize() method takes the new_length and new_width for the object. You can add the following code to the program to verify that it works correctly:
You resize the rectangle object and assert that the new area is correct. You can run the program to verify the behavior:
The assertion passes, and you see that the program runs correctly.
So, what happens if you resize a square? Modify the program, and try to modify the square object:
You pass the same parameters to square.resize() that you used with rectangle, and print the area. When you run the program you see:
The program shows that the new area is 15 like the rectangle object. The problem now is that the square object no longer meets the Square class constraint that the length and height must be equal.
How can you fix that problem? You can try several approaches, but all of them will be awkward. You can override .resize() in Square and ignore the height parameter. However, that will be confusing for people looking at other parts of the program where Rectangle objects are being resized and some of them are not getting the expected areas because they’re really Square objects.
In a small program like this one, it might be easy to spot the causes of the weird behavior, but in a more complex program, the problem will be harder to find.
The reality is that if you’re able to justify an inheritance relationship between two classes both ways, then you shouldn’t derive one class from another.
In the example, it doesn’t make sense that Square inherits the interface and implementation of .resize() from Rectangle. That doesn’t mean that Square objects can’t be resized. It means that the interface is different because it only needs a side_size parameter.
This difference in interface justifies not deriving Square from Rectangle, like the test above advised.
Mixing Features With Mixin Classes
One of the uses of multiple inheritance in Python is to extend class features through mixins. A mixin is a class that provides methods to other classes but isn’t considered a base class.
A mixin allows other classes to reuse its interface and implementation without becoming a superclass. It implements a unique behavior that you can aggregate to other unrelated classes. Mixins are similar to composition, but they create a stronger relationship.
Say you want to convert objects of certain types in your application to a dictionary representation of the object. You could provide a .to_dict() method in every class that you want to support this feature, but the implementation of .to_dict() seems to be very similar.
This could be a good candidate for a mixin. You start by slightly modifying the Employee class from the composition example:
The changes are minimal. You just changed the .role and .payroll attributes to be internal by adding a leading underscore to their names. You’ll see soon why you’re making that change.
Now, you create an AsDictionaryMixin class in a new file called representations.py:
The AsDictionaryMixin class exposes a .to_dict() method that returns the representation of itself as a dictionary. The method is implemented as a dict comprehension that creates a dictionary mapping prop to value for each item in self.__dict__.items() if the prop isn’t internal.
As you saw at the beginning, creating a class inherits some members from object, and one of those members is .__dict__, which is basically a mapping of all the attributes in an object to their values.
You iterate through all the items in .__dict__ and filter out the ones that have a name that starts with an underscore using ._is_internal().
With ._represent(), you check the specified value. If the value is an object, then the method looks to see if it also has a .to_dict() member and uses it to represent the object. Otherwise, it returns a string representation. If the value isn’t an object, then it simply returns the value.
You can modify the Employee class to support this mixin:
All you have to do is inherit the AsDictionaryMixin to support the functionality. It’ll be nice to support the same functionality in the Address class, so you represent the Employee.address attribute in the same way:
You apply the mixin to the Address class to support the feature. Now, you can write a small program to test it:
The program implements print_dict(), which converts the dictionary to a JSON string using indentation so the output looks better.
Then, it iterates through all the employees, printing the dictionary representation provided by .to_dict(). You can run the program to see its output:
You leveraged the implementation of AsDictionaryMixin in both Employee and Address classes even when they’re not related. Because AsDictionaryMixin only provides behavior, you can reuse it with other classes without causing problems.
Composition to Model “Has A” Relationship
Composition models a has a relationship. With composition, a class Composite has an instance of the class Component and can leverage its implementation. You can reuse the Component class in other classes completely unrelated to the Composite.
In the composition example above, the Employee class has an Address object. Address implements all the functionality to handle addresses, and other classes can reuse it.
Other classes like Customer or Vendor can reuse Address without being related to Employee. They can leverage the same implementation, ensuring that addresses are handled consistently across the application.
A problem that you may run into when using composition is that some of your classes may start growing by using multiple components. Your classes may require multiple parameters in the constructor just to pass in the components that they’re made of. This can make your classes hard to use.
A way to avoid the problem is by using the factory method to construct your objects. You did that with the composition example.
If you look at the implementation of the EmployeeDatabase class, then you’ll notice that it uses ._create_employee() to construct an Employee object with the right parameters.
This design will work, but ideally, you should be able to construct an Employee object just by specifying an ID, for example employee = Employee(1).
The following changes might improve your design. You can start with the productivity module:
First, you make the _ProductivitySystem class internal by prepending an underscore to the class name. Then you provide a _productivity_system internal variable to the module. You’re communicating to other developers that they shouldn’t create or use _ProductivitySystem directly. Instead, you provide two functions, get_role() and track(), as the public interface to the module. This is what other modules should use.
What you’re saying is that _ProductivitySystem is a singleton, and there should only be one object created from it.
Now, you can do the same with the hr module:
Again, you make _PayrollSystem internal and provide a public interface to it. The application will use the public interface to get policies and calculate payroll.
You’ll now do the same with the contacts module:
You’re basically saying that there should only be one _AddressBook, one _PayrollSystem, and one _ProductivitySystem. Again, this design pattern is called the singleton design pattern, which comes in handy for classes from which there should only be one single instance.
Now, you can work on the employees module. You’ll also mark the EmployeeDatabase as internal and make a singleton out of it, but you’ll make some additional changes:
You first import the relevant public functions and classes from other modules. You make _EmployeeDatabase internal, and at the bottom, you create a single instance. This instance is public and part of the interface because you’ll want to use it in the application.
You changed the _EmployeeDatabase._employees attribute to a dictionary where the key is the employee ID and the value is the employee information. You also exposed a .get_employee_info() method to return the information for the specified employee employee_id.
The _EmployeeDatabase.employees property now sorts the keys to return the employees sorted by their .id. You replaced the method that constructed the Employee objects with calls to the Employee initializer directly.
The Employee class now is initialized with the ID and uses the public functions exposed in the other modules to initialize its attributes.
You can now change the program to test the changes:
You import the relevant functions from the hr and productivity modules, as well as the employee_database and Employee class. The program is cleaner because you exposed the required interface and encapsulated how to access objects.
Notice that you can now create an Employee object directly just using its ID. You can run the program to see its output:
The program works the same as before, but now you can see that you can create a single Employee object from its ID and display its dictionary representation.
Take a closer look at the Employee class:
The Employee class is a composite that contains multiple objects providing different functionality. It contains an Address that implements all the functionality related to where the employee lives.
Employee also contains a productivity role from the productivity module, and a payroll policy from the hr module. These two objects provide implementations that the Employee class leverages to track work in the .work() method and to calculate the payroll in the .calculate_payroll() method.
You’re using composition in two different ways. The Address class provides additional data to Employee, while the role and payroll objects provide additional behavior.
Still, the relationship between Employee and those objects is loosely coupled, which provides some interesting capabilities that you’ll see in the next section.
Composition to Change Run-Time Behavior
Inheritance, as opposed to composition, is a tightly coupled relationship. With inheritance, there’s only one way to change and customize behavior. Method overriding is the only way to customize the behavior of a base class. This creates rigid designs that are difficult to change.
Composition, on the other hand, provides a loosely coupled relationship that enables flexible designs and can be used to change behavior at runtime.
Imagine you need to support a long-term disability (LTD) policy when calculating payroll. The policy states that an employee on LTD should be paid 60 percent of their weekly salary, assuming forty hours of work.
With an inheritance design, this can be a very difficult requirement to support. Adding it to the composition example is a lot simpler. Start by adding the policy class:
Notice that LTDPolicy doesn’t inherit from PayrollPolicy, but implements the same interface. This is because the implementation is completely different, so you don’t want to inherit any of the PayrollPolicy implementation.
The LTDPolicy initializes ._base_policy to None and provides an internal ._check_base_policy() method that raises an exception if the ._base_policy hasn’t been applied. Then, it provides an .apply_to_policy() method to assign ._base_policy.
The public interface first checks that ._base_policy has been applied, and then it implements the functionality in terms of that base policy. The .track_work() method just delegates to the base policy, and .calculate_payroll() uses it to calculate the base_salary and then return the 60 percent.
You can now make a small change to the Employee class:
You added an .apply_payroll_policy() method that applies the existing payroll policy to the new policy and then substitutes it. You can now modify the program to apply the policy to an Employee object:
The program accesses sales_employee located at index 2, creates the LTDPolicy object, and applies the policy to the employee. When you call .calculate_payroll(), the change is reflected. You can run the program to evaluate the output:
The check amount for employee Kevin Bacon, who’s the sales employee, is now for 1080 dollars instead of 1800 dollars. That’s because the LTDPolicy has been applied to the salary.
As you can see, you were able to support the changes just by adding a new policy and modifying a couple of interfaces. This is the kind of flexibility that policy design based on composition gives you.
Choosing Between Inheritance and Composition in Python
Python, as an object-oriented programming language, supports both inheritance and composition. You saw that inheritance is best used to model an is a relationship, whereas composition models a has a relationship.
Sometimes, it’s hard to see what the relationship between two classes should be, but you can follow these guidelines:
-
Use inheritance over composition in Python to model a clear is a relationship. First, justify the relationship between the derived class and its base. Then, reverse the relationship and try to justify it. Only if you can’t justify the relationship in both directions should you use inheritance between them.
-
Use inheritance over composition in Python to leverage both the interface and implementation of the base class.
-
Use inheritance over composition in Python to provide mixin features to several unrelated classes when there’s only one implementation of that feature.
-
Use composition over inheritance in Python to model a has a relationship that leverages the implementation of the component class.
-
Use composition over inheritance in Python to create components that multiple classes in your Python applications can reuse.
-
Use composition over inheritance in Python to implement groups of behaviors and policies that can be applied interchangeably to other classes to customize their behavior.
-
Use composition over inheritance in Python to enable runtime behavior changes without affecting existing classes.
With that, you have a strong understanding of when to use inheritance vs composition.
Conclusion
You explored inheritance and composition in Python. You learned about the type of relationships that inheritance and composition create. You also went through a series of exercises to understand how inheritance and composition are implemented in Python.
In this tutorial, you learned how to:
- Use inheritance to express an is a relationship between two classes
- Evaluate if inheritance is the right relationship
- Use multiple inheritance in Python and evaluate Python’s MRO to troubleshoot multiple inheritance problems
- Extend classes with mixins and reuse their implementation
- Use composition to express a has a relationship between two classes
- Provide flexible designs using composition
- Reuse existing code through policy design based on composition
Inheritance and composition are both important concepts in object-oriented programming. By working through this tutorial, you’ve strengthened your understanding of how you can use them in your Python programs and when you should choose one over the other.
Recommended Reading
Below, you’ll find a list of books and articles that further explore object-oriented design. These can help you understand the correct use of inheritance and composition in Python and other programming languages:
- Design Patterns: Elements of Reusable Object-Oriented Software
- Head First Design Patterns: A Brain-Friendly Guide
- Clean Code: A Handbook of Agile Software Craftsmanship
- SOLID Principles: Improve Object-Oriented Design in Python
- Liskov Substitution Principle
What’s your main takeaway from reading about inheritance and composition in Python? Share your thoughts in the comments below.
Take the Quiz: Test your knowledge with our interactive “Inheritance and Composition: A Python OOP Guide” quiz. You’ll receive a score upon completion to help you track your learning progress:
Interactive Quiz
Inheritance and Composition: A Python OOP Guide
In this quiz, you'll test your understanding of inheritance and composition in Python. These are two major concepts in object-oriented programming that help model the relationship between two classes. By working through this quiz, you'll revisit how to use inheritance and composition in Python, model class hierarchies, and use multiple inheritance.
Frequently Asked Questions
Now that you have some experience with inheritance and composition in Python, you can use the questions and answers below to check your understanding and recap what you’ve learned.
These FAQs are related to the most important concepts you’ve covered in this tutorial. Click the Show/Hide toggle beside each question to reveal the answer.
In Python, composition is a design principle where a class is composed of one or more objects of other classes, modeling a “has a” relationship. Inheritance, on the other hand, is a mechanism where a new class derives from an existing class, modeling an “is a” relationship.
You achieve composition in Python by creating a class that contains objects of other classes as attributes. This allows the composite class to leverage the functionality of the component classes without inheriting from them.
The main difference is that composition models a has a relationship, where a class contains objects of other classes, while inheritance models an is a relationship, where a class derives from another class to reuse its interface and implementation.
You achieve inheritance in Python by defining a new class that specifies an existing class as its parent in the class definition. This allows the new class to inherit attributes and methods from the parent class, which you can extend or override as needed.
