Python Match-Case Statement
Last Updated : 17 Mar 2025
Python match case statement provides a dynamic solution for pattern matching. It allows the use of distinct actions based on different values of an expression.
Earlier, an alternative to the Python Match Case Statement was the use of if-elif-else conditions, but they were highly complex; this method, however, provides a more flexible and efficient solution.
Syntax of Python Match Case Statement
The following is the syntax of Match Case Statement in Python:
Syntax:
Let us see a simple example to understand how Python Match Case Statement works:
Output:
Enter the month's number (1-12): 5 Month is May
Explanation:
In the above example, we have used a Python Match Case Statement, in which we simply attempt to match the input number with the number of the month.
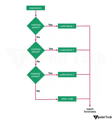
Flowchart of Python Match Case Statement
The flowchart of the Match Case Statement is shown below:

In this flowchart:
- If the case matches, then it proceeds to code block 1.
- Otherwise, it keeps traversing until the case is matched successfully.
- If the case doesn't match in the entire process, it goes to the default case, and the match is terminated.
Default Value in Match Case Statement
The Default Value uses the underscore "_" if none of the cases match; it essentially acts as the last case value if none of the cases match.
Syntax:
The Default Value uses the underscore "_" if none of the cases match; it essentially acts as the last case value if none of the cases match.
Output:
Enter First Number: 6 Enter Second Number: 12 Enter an operation (+, -, *, /): % Oops!! Wrong operator
Explanation:
In the above example of the Default Value in the Python Match Case Statement, we have seen that if there is no match with the cases, it will go into the default case, and the default value will be printed.
Python Match Case Statement with OR Operator
The OR operator in the Match case statement enables us to match multiple values in a single instance, making it more efficient.
Syntax:
Let us see an example to see an example declaring the results of the lottery numbers using the match case statement. Here we will use the OR '|' operator:
Output:
Enter the lottery number: 508 Congratulations!! You have won the lottery ticket
Explanation:
In the above example, we have used the match case statement along with the OR '|' operator. Here the operator represents that multiple entries can be the winner.
Python Match Case Statement with if Condition
If statement in a Match Case statement helps to add an extra condition to the expression, is also known as Guard.
Output:
Enter a subject: Maths Enter a score: 19 The improvement is needed in Maths!
Explanation:
In the above example, we have used 'if' condition in the Python Match case statement. This allowed us to create multiple conditions, for example, we added Physics and Chemistry in the same instance, which made it easier to add an 'if' condition to it.
Conclusion
The Python match case statement is a dynamic and one of the most efficient alternatives to the if-elif-else statement. It provides a dynamic construct for pattern matching.
However, there are some drawbacks:
- The Python Match Case Statement is only limited to Python versions above 3.10, which makes it less widely used.
- It is not as dynamic as if-else ladder, so it doesn't work well with complex expressions.
- Because of limited support, it may not be debugged by most IDEs without an upgrade.
However, as said, it is still one of the best constructs available for cases with multiple conditions and scenarios.
Python Match Case Statement FAQs
1. What is match-case in Python?
Python match case statement provides a dynamic construct for pattern matching. It allows the use of distinct actions based on different values of an expression.
2. What Python version supports match-case?
Python version onwards 3.10 supports Match-case statement.
3. Can I match multiple values in one case?
Yes, you can match multiple values in one case, and that's what the Match-Case statement is for.
4. What happens if no case matches?
If there is no case match, and there's no case _ (default), then nothing happens.
5. Can we use 'for' loop or 'while' loop inside a Python match-case statement?
No, you cannot use 'for' loop or 'while' loop as part of the matching pattern. However, you can put 'for' loop inside a case block.