Ismailism
"Ismaili" redirects here. For people with the name, see Ismaili (surname). For Ismaili, see Ismaili (disambiguation).
For the Egyptian city, see Ismaïlia. For the administrative subdivision of Iran, see Esmaili District.
Ismāʿīlism (Arabic: الإسماعيلية, al-ʾIsmāʿīlīyah; Persian: اسماعیلیان, Esmâ'īliyân) is a branch or sub-sect of Shia Islam.[1] The Ismāʿīlī ()[2] get their name from their acceptance of Imam Ismaʻil ibn Jafar as the appointed spiritual successor (imām) to Ja'far al-Sadiq, wherein they differ from the Usuli Shi'ah, Akhbaris, Alevis, Bektashis, and Alawites, who accept Musa al-Kadhim, the younger brother of Ismaʻil, as the true Imām.[3]
Ismailism rose at one point to become the largest branch of Shīʻism, climaxing as a political power with the Fatimid Caliphate in the tenth through twelfth centuries.[4] Ismailis believe in the oneness of God, as well as the closing of divine revelation with Muhammad, whom they see as "the final Prophet and Messenger of God to all humanity". The Ismāʿīlī and the Twelvers both accept the same six initial Imams; the Ismāʿīlī accept Isma'il ibn Jafar as the seventh Imam.
After the death of Muhammad ibn Ismaʻil in the 8th century CE, the teachings of Ismailism further transformed into the belief system as it is known today, with an explicit concentration on the deeper, esoteric meaning (batin) of the Islamic religion. With the eventual development of Usulism and Akhbarism into the more literalistic (zahir) oriented, Shiʻi Islam developed into two separate directions: the metaphorical Ismaili, Alevi , Bektashi , Alian and Alawite groups focusing on the mystical path and nature of God, along with the "Imām of the Time" representing the manifestation of esoteric truth and intelligible divine reality, with the more literalistic Usuli and Akhbari groups focusing on divine law (sharia) and the deeds and sayings (sunnah) of Muhammad and the Twelve Imams who were guides and a light to God.[5]
Ismaili thought is heavily influenced by neoplatonism.[6][7]
The larger sect are the Nizaris and they recognize Aga Khan IV[8] as the 49th hereditary Imam, while other groups known as the Tayyibi branch also maintain claims of Ismāʿīlī leadership in Pakistani and Indian communities.[9] Ismāʿīlīs can be found in Central Asia, Afghanistan, Pakistan, India, Bangladesh, Malaysia, Syria, Iran, Saudi Arabia, Yemen, Jordan, Iraq, East Africa, Angola, Lebanon, and South Africa, and have in recent years emigrated to Europe, Canada, Australia, New Zealand, the United States, and Trinidad and Tobago.[10][11]
History
Further information: Mustaali, Taiyabi Ismaili, Nizari, History of Nizari Ismailism, and Ismāʻīlī Constitution
Succession crisis
Ismailism shares its beginnings with other early Shiʻi sects that emerged during the succession crisis that spread throughout the early Muslim community. From the beginning, the Shia asserted the right of Ali, cousin of Muhammad, to have both political and spiritual control over the community. This also included his two sons, who were the grandsons of Muhammad through his daughter Fatimah.[12]
The conflict remained relatively peaceful between the partisans of ʻAli and those who asserted a semi-democratic system of electing caliphs, until the third of the Rashidun caliphs, Uthman was killed, and ʻAlī, with popular support, ascended to the caliphate.[13]
Soon after his ascendancy, Aisha, the third of Muhammad's wives, claimed along with Uthman's tribe, the Ummayads, that Ali should take Qisas (blood for blood) from the people responsible for Uthman's death. ʻAli voted against it as he believed that the situation at the time demanded a peaceful resolution of the matter. Both parties could rightfully defend their claims, but due to escalated misunderstandings, the Battle of the Camel was fought and Aisha was defeated but was respectfully escorted to Medina by Ali.
Following this battle, Muawiya, the Umayyad governor of Syria, also staged a revolt under the same pretences. ʻAli led his forces against Muawiya until the side of Muawiya held copies of the Quran against their spears and demanded that the issue be decided by Islam's holy book. ʻAli accepted this, and an arbitration was done which ended in his favor.[14]
A group among Ali's army believed that subjecting his legitimate authority to arbitration was tantamount to apostasy, and abandoned his forces. This group was known as the Khawarij and ʻAli wished to defeat their forces before they reached the cities where they would be able to blend in with the rest of the population. While he was unable to do this, he nonetheless defeated their forces in subsequent battles.[15]
Regardless of these defeats, the Kharijites survived and became a violently problematic group in Islamic history. After plotting an assassination against ʻAli, Muawiya, and the arbitrator of their conflict, ʻAli was successfully assassinated in 661 CE, and the Imāmate passed on to his son Hasan and then later his son Husayn, or according to the Nizari Ismāʿīlī, the Imamate passed temporarily to Hasan, who was an Entrusted Imam (al-imam al-mustawda), and afterwards to Husayn who was the Permanent Imam (al-imam al-mustaqarr). The Entrusted Imam is an Imam in the full sense except that the lineage of the Imamate must continue through the Permanent Imam.[16] However, the political caliphate was soon taken over by Muawiya, the only leader in the empire at that time with an army large enough to seize control.[17]
Even some of Ali's early followers regarded him as "an absolute and divinely guided leader who could demand of them the same kind of loyalty that would have been expected for the Prophet."[18] For example, one of Ali's supporters who also was devoted to Muhammad said to him: "our opinion is your opinion and we are in the palm of your right hand."[19] The early followers of ʻAli seem to have taken his guidance as "right guidance" deriving from Divine support. In other words, ʻAli's guidance was seen to be the expression of God's will and the Quranic message. This spiritual and absolute authority of ʻAli was known as walayah and it was inherited by his successors, the Imams. In the first century after Muhammad, the term sunnah was not specifically defined as "Sunnah of the Prophet" but was used in connection to Abu Bakr, ʻUmar, Uthman, and some Umayyad Caliphs. The idea of "Hadith" or traditions ascribed to Muhammad was not mainstream nor was Hadith criticism. Even the earliest legal texts by Malik b. Anas and Abu Hanifa employ many methods including analogical reasoning and opinion and do not rely exclusively on hadith. Only in the 2nd century does the Sunni jurist al-Shafiʻi first argue that only the sunnah of Muhammad should be a source of law and that this sunnah is embodied in Hadiths. It would take another one hundred years after al-Shafiʻi for Sunni Muslim jurists to fully base their methodologies on prophetic Hadiths.[20][21] Meanwhile, Imam Shia Muslims followed the Imams' interpretations of Islam as normative without any need for Hadiths and other sources of Sunni law such as analogy and opinion.
Karbala and afterward
The Battle of Karbala
After the death of Imam Hasan, Imam Husayn and his family were increasingly worried about the religious and political persecution that was becoming commonplace under the reign of Muawiya's son, Yazid. Amidst this turmoil in 680, Husayn along with the women and children of his family, upon receiving invitational letters and gestures of support by Kufis, wished to go to Kufa and confront Yazid as an intercessor on part of the citizens of the empire. However, he was stopped by Yazid's army in Karbala during the month of Muharram.[22] His family was starved and deprived of water and supplies, until eventually the army came in on the tenth day and martyred Husayn and his companions, and enslaved the rest of the women and family, taking them to Kufa.[23]
This battle would become extremely important to the Shiʻi psyche. The Twelvers as well as Musta'li Ismāʿīlī still mourn this event during an occasion known as Ashura.[24][25]
The Nizari Ismāʿīlī, however, do not mourn this in the same way because of the belief that the light of the Imām never dies but rather passes on to the succeeding Imām, making mourning arbitrary. However, during commemoration they do not have any celebrations in Jamatkhana during Muharram and may have announcements or sessions regarding the tragic events of Karbala. Also, individuals may observe Muharram in a wide variety of ways. This respect for Muharram does not include self-flagellation and beating because they feel that harming one's body is harming a gift from Allah.
![]()
Ambigram depicting Muhammad and Ali written in a single word. The 180 degrees inverted form shows both words.
The beginnings of Ismāʿīlī Daʿwah
After being set free by Yazid, Zaynab bint Ali, the daughter of Fatimah and Ali and the sister of Hasan and Husayn, started to spread the word of Karbala to the Muslim world, making speeches regarding the event. This was the first organized daʿwah of the Shia, which would later develop into an extremely spiritual institution for the Ismāʿīlīs.
After the poisoning of Ali ibn Husayn Zayn al-Abidin by Hisham ibn Abd al-Malik in 713, Shiism's first succession crisis arose with Zayd ibn ʻAlī's companions and the Zaydīs who claimed Zayd ibn ʻAlī as the Imām, whilst the rest of the Shia upheld Muhammad al-Baqir as the Imām. The Zaidis argued that any sayyid or "descendant of Muhammad through Hasan or Husayn" who rebelled against tyranny and the injustice of his age could be the Imām. The Zaidis created the first Shiʻi states in Iran, Iraq, and Yemen.
In contrast to his predecessors, Muhammad al-Baqir focused on academic Islamic scholarship in Medina, where he promulgated his teachings to many Muslims, both Shia and non-Shia, in an extremely organized form of Daʿwah.[26] In fact, the earliest text of the Ismaili school of thought is said to be the Umm al-kitab (The Archetypal Book), a conversation between Muhammad al-Baqir and three of his disciples.[27]
This tradition would pass on to his son, Ja'far al-Sadiq, who inherited the Imāmate on his father's death in 743. Ja'far al-Sadiq excelled in the scholarship of the day and had many pupils, including three of the four founders of the Sunni madhhabs.[28]
However, following al-Sadiq's poisoning in 765, a fundamental split occurred in the community. Ismaʻil ibn Jafar, who at one point was appointed by his father as the next Imam, appeared to have predeceased his father in 755. While Twelvers argue that either he was never heir apparent or he truly predeceased his father and hence Musa al-Kadhim was the true heir to the Imamate, the Ismāʿīlīs argue that either the death of Ismaʻil was staged in order to protect him from Abbasid persecution or that the Imamate passed to Muhammad ibn Ismaʻil in lineal descent.
Ascension of the Dais
Main article: Da'i
![]()
A Persian miniature depicting Shams Tabrizi in a circa 1503 copy of his disciple Rumi's poem, the "Diwan-e Shams-e Tabriz-i". Shams Tabrizi is believed to have been an Ismaili Dai and his relationship with Rumi a symbolic manifestation of the sacred relationship between the guide and the guided.
For some partisans of Ismāʿīl, the Imāmate ended with Ismāʿīl ibn Ja'far. Most Ismailis recognized Muhammad ibn Ismaʻil as the next Imam and some saw him as the expected Mahdi that Ja'far al-Sadiq had preached about. However, at this point the Ismāʿīlī Imāms according to the Nizari and Mustaali found areas where they would be able to be safe from the recently founded Abbasid Caliphate, which had defeated and seized control from the Umayyads in 750 CE.[29]
At this point, some of the Ismaili community believed that Muhammad ibn Ismail had gone into the Occultation and that he would one day return. A small group traced the Imamat among Muhammad ibn Ismail's lineal descendants. With the status and location of the Imāms not known to the community, the concealed Ismaili Imams began to propagate the faith through Dāʿiyyūn from its base in Syria. This was the start of the spiritual beginnings of the Daʿwah that would later play important parts in the all Ismaili branches, especially the Nizaris and the Musta'lis.[30]
The Da'i was not a missionary in the typical sense, and he was responsible for both the conversion of his student as well as the mental and spiritual well-being. The Da'i was a guide and light to the Imām. The teacher-student relationship of the Da'i and his student was much like the one that would develop in Sufism. The student desired God, and the Da'i could bring him to God by making him recognize the Imām, who possesses the knowledge of the Oneness of God. The Da'i and Imam were respectively the spiritual mother and spiritual father of the Ismaʻili believers.[31]
Jaʻfar bin Manṣūr al-Yaman's The Book of the Sage and Disciple is a classic of early Fāṭimid literature, documenting important aspects of the development of the Ismāʿīlī daʻwa in tenth-century Yemen. The book is also of considerable historical value for modern scholars of Arabic prose literature as well as those interested in the relationship of esoteric Shīʻism with early Islamic mysticism. Likewise is the book an important source of information regarding the various movements within tenth-century Shīʻism leading to the spread of the Fāṭimid-Ismaʻīlī daʻwa throughout the medieval Islamicate world, and the religious and philosophical history of post-Fāṭimid Mustaʻlī branch of Ismāʿīlism in Yemen and India.
Shams Tabrizi and Rumi is a famous example of the importance of the relationship between the guide and the guided, and Rumi dedicated much of his literature to Shams Tabrizi and his discovery of the truth.
The Qarmatians
While many of the Ismāʿīlī were content with the Dai teachings, a group that mingled Persian nationalism and Zoroastrianism surfaced known as the Qarmatians. With their headquarters in Bahrain, they accepted a young Persian former prisoner by the name of Abu'l-Faḍl al-Isfahani, who claimed to be the descendant of the Persian kings[32][33][34][35][36] as their Mahdi, and rampaged across the Middle-East in the tenth century, climaxing their violent campaign by stealing the Black Stone from the Kaaba in Mecca in 930 under Abu Tahir al-Jannabi. Following the arrival of the Al-Isfahani, they changed their qibla from the Kaaba in Mecca to the Zoroastrian-influenced fire. After their return of the Black Stone in 951 and a defeat by the Abbasids in 976 the group slowly dwindled off and no longer has any adherents.[37]
The Fatimid Caliphate
Main article: Fatimid Caliphate
![]()
Rise of the Fatimid Caliphate
Main article: Abdullah al-Mahdi Billah
The political asceticism practiced by the Imāms during the period after Muhammad ibn Ismail was to be short lived and finally concluded with the Imāmate of Abdullah al-Mahdi Billah, who was born in 873. After decades of Ismāʿīlīs believing that Muhammad ibn Ismail was in the Occultation and would return to bring an age of justice, al-Mahdi taught that the Imāms had not been literally secluded, but rather had remained hidden to protect themselves and had been organizing the Da'i, and even acted as Da'i themselves.
After raising an army and successfully defeating the Aghlabids in North Africa and a number of other victories, al-Mahdi Billah successfully established a Shiʻi political state ruled by the Imāmate in 910.[38] This was the only time in history where the Shiʻa Imamate and Caliphate were united after the first Imam, Ali ibn Abi Talib.
In parallel with the dynasty's claim of descent from ʻAlī and Fāṭimah, the empire was named "Fatimid". However, this was not without controversy, and recognizing the extent that Ismāʿīlī doctrine had spread, the Abbasid Caliphate assigned Sunni and Twelver scholars the task to disprove the lineage of the new dynasty. This became known as the Baghdad Manifesto and it traces the lineage of the Fatimids to a Jewish blacksmith.
The Middle East under Fatimid rule
![]()
The Fatimid Caliphate at its peak.
The Fatimid Caliphate expanded quickly under the subsequent Imāms. Under the Fatimids, Egypt became the center of an empire that included at its peak North Africa, Sicily, Palestine, Syria, the Red Sea coast of Africa, Yemen, Hejaz and the Tihamah. Under the Fatimids, Egypt flourished and developed an extensive trade network in both the Mediterranean Sea and the Indian Ocean, which eventually determined the economic course of Egypt during the High Middle Ages.
The Fatimids promoted ideas that were radical for that time. One was promotion by merit rather than genealogy.
Also during this period the three contemporary branches of Ismailism formed. The first branch (Druze) occurred with the al-Hakim bi-Amr Allah. Born in 985, he ascended as ruler at the age of eleven. A religious group that began forming in his lifetime broke off from mainstream Ismailism and refused to acknowledge his successor. Later to be known as the Druze, they believe Al-Hakim to be the manifestation of God and the prophesied Mahdi, who would one day return and bring justice to the world.[39] The faith further split from Ismailism as it developed unique doctrines which often class it separately from both Ismailism and Islam.
Arwa al-Sulayhi was the Hujjah in Yemen from the time of Imam al Mustansir. She appointed the Dai in Yemen to run religious affairs. Ismaili missionaries Ahmed and Abadullah (in about 1067 CE (460 AH))[40][41] were also sent to India in that time. They sent Syedi Nuruddin to Dongaon to look after southern part and Syedi Fakhruddin to East Rajasthan, India.[42][43]
The second split occurred following the death of al-Mustansir Billah in 1094 CE. His rule was the longest of any caliph in both the Fatimid and other Islamic empires. After he died, his sons Nizar, the older, and al-Musta'li, the younger, fought for political and spiritual control of the dynasty. Nizar was defeated and jailed, but according to Nizari sources his son escaped to Alamut, where the Iranian Ismāʿīlī had accepted his claim.[44]
The Mustaali line split again between the Taiyabi and the Hafizi, the former claiming that the 21st Imām and son of al-Amir bi-Ahkami'l-Lah went into occultation and appointed a Dāʿī al-Muṭlaq to guide the community, in a similar manner as the Ismāʿīlī had lived after the death of Muhammad ibn Ismail. The latter claimed that the ruling Fatimid caliph was the Imām.
However, in the Mustaali branch, the Dai came to have a similar but more important task. The term Dāʻī al-Mutlaq (Arabic: الداعي المطلق) literally means "the absolute or unrestricted missionary". This dai was the only source of the Imām's knowledge after the occultation of al-Qasim in Mustaali thought.
According to Taiyabi Ismaili tradition, after the death of Imām al-Amīr, his infant son, at-Tayyib Abu'l-Qasim, about 2 years old, was protected by the most important woman in Musta'li history after Muhammad's daughter, Fatimah. She was Arwa al-Sulayhi, a queen in Yemen. She was promoted to the post of hujjah long before by Imām Mustansir at the death of her husband. She ran the dawat from Yemen in the name of Imaam Tayyib. She was instructed and prepared by Imām Mustansir and ran the dawat from Yemen in the name of Imaam Tayyib, following Imāms for the second period of Satr. It was going to be on her hands, that Imām Tayyib would go into seclusion, and she would institute the office of the Dāʻī al-Mutlaq. Zoeb bin Moosa was first to be instituted to this office. Dai continued in Yemen up to 24th Dai Yusuf who shifted Dawat to India. . Before the shift of Dawat in India Dai's representative were known as Wali-ul-Hind. Syedi Hasan Feer was one of the prominent Ismaili wali of 14th century. The line of Tayyib Dais that began in 1132 is still continuing under the main sect known as Dawoodi Bohra (see list of Dai of Dawoodi Bohra).
The Mustaali split several times over disputes regarding who was the rightful Dāʿī al-Muṭlaq, the leader of the community within The Occultation.
After the 27th Dai, Syedna Dawood bin Qutub Shah, there was another split; the ones following Syedna Dawood came to be called Dawoodi Bohra, and followers of Suleman were then called Sulaimani. Dawoodi Bohra's present Dai al Mutlaq, the 53rd, is Syedna Mufaddal Saifuddin, and he and his devout followers tread the same path, following the same tradition of the Aimmat Fatimiyyeen. The Sulaymani are mostly concentrated in Yemen and Saudi Arabia with some communities in the South Asia. The Dawoodi Bohra and Alavi Bohra are mostly exclusive to South Asia, after the migration of the Da'wah from Yemen to India. Other groups include Atba-i-Malak and Hebtiahs Bohra. Mustaali beliefs and practices, unlike those of the Nizari and Druze, are completely compatible with mainstream Islam, representing a continuation of Fatimid tradition and fiqh.
Decline of the Caliphate
In the 1040s, the Zirid dynasty (governors of the Maghreb under the Fatimids) declared their independence and their conversion to Sunni Islam, which led to the devastating Banu Hilal invasions. After about 1070, the Fatimid hold on the Levant coast and parts of Syria was challenged by first Turkish invasions, then the First Crusade, so that Fatimid territory shrunk until it consisted only of Egypt. Damascus fell to the Seljuk Empire in 1076, leaving the Fatimids only in charge of Egypt and the Levantine coast up to Tyre and Sidon. Because of the vehement opposition to the Fatimids from the Seljuks, the Ismaili movement was only able to operate as a terrorist underground movement, much like the Assassins.[45]
After the decay of the Fatimid political system in the 1160s, the Zengid ruler Nur ad-Din, atabeg of Aleppo had his general, Saladin, seize Egypt in 1169, forming the Sunni Ayyubid dynasty. This signaled the end of the Hafizi Mustaali branch of Ismailism as well as the Fatimid Caliphate.
Alamut
Hassan-i Sabbah
Main article: Hassan-i Sabbah
Very early in the empire's life, the Fatimids sought to spread the Ismāʿīlī faith, which in turn would spread loyalty to the Imāmate in Egypt. One of their earliest attempts was taken by a missionary by the name of Hassan-i Sabbah.
Hassan-i Sabbah was born into a Twelver family living in the scholarly Persian city of Qom in 1056 CE. His family later relocated to the city of Tehran, which was an area with an extremely active Ismāʿīlī Daʿwah. He immersed himself in Ismāʿīlī thought; however, he did not choose to convert until he was overcome with an almost fatal illness and feared dying without knowing the Imām of his time.
Afterwards, Hassan-i Sabbah became one of the most influential Dais in Ismāʿīlī history; he became important to the survival of the Nizari branch of Ismailism, which today is its largest branch.
Legend holds that he met with Imām al-Mustansir Billah and asked him who his successor would be, to which he responded that it would be his eldest son Nizar (Fatimid Imam).
Hassan-i Sabbah continued his missionary activities, which climaxed with his taking of the famous citadel of Alamut. Over the next two years, he converted most of the surrounding villages to Ismailism. Afterwards, he converted most of the staff to Ismailism, took over the fortress, and presented Alamut's king with payment for his fortress, which he had no choice but to accept. The king reluctantly abdicated his throne, and Hassan-i Sabbah turned Alamut into an outpost of Fatimid rule within Abbasid territory.
The Hashasheen / Assassiyoon
Main article: Order of Assassins
Surrounded by the Abbasids and other hostile powers and low in numbers, Hassan-i Sabbah devised a way to attack the Ismāʿīlī's enemies with minimal losses. Using the method of assassination, he ordered the murders of Sunni scholars and politicians who he felt threatened the Ismāʿīlīs. Knives and daggers were used to kill, and sometimes as a warning, a knife would be placed on the pillow of a Sunni, who understood the message to mean that he was marked for death.[46] When an assassination was actually carried out, the Hashasheen would not be allowed to run away; instead, to strike further fear into the enemy, they would stand near the victim without showing any emotion and departed only when the body was discovered. This further increased the ruthless reputation of the Hashasheen throughout Sunni-controlled lands.[46]
The English word assassins is said to have been derived from the Arabic word Hasaseen meaning annihilators as mentioned in Quran 3:152 or Hashasheen meaning both "those who use hashish" and "throat slitters" in Egyptian Arabic dialect, and one of the Shiite Ismaili sects in the Syria of the eleventh century.[47]
Threshold of the Imāmate
Main article: Nizar (Fatimid Imam)
![]()
After the imprisonment of Nizar by his younger brother Ahmad al Mustaali, various sources indicate that Nizar's son Ali Al-Hadi ibn Nizar|al-Hādī survived and fled to Alamut. He was offered a safe place in Alamut, where Hassan-Al-Sabbah welcomed him. However, it is believed this was not announced to the public and the lineage was hidden until a few Imāms later.[46]
It was announced with the advent of Imām Hassan II. In a show of his Imāmate and to emphasize the interior meaning (the batin) over the exterior meaning (the zahir), Imam Hasan announced the Qiyamah (spiritual resurrection) – the beginning of a new era in which the spiritual meaning of the religious law was revealed and practiced openly. He prayed with his back to Mecca, as did the rest of the congregation, who prayed behind him, and ordered the community to break their Ramadan fasting with a feast at noon. He made a speech saying that the Imam had brought his murids to the qiyamah from the shariah.
Afterwards his descendants ruled as the Imāms at Alamut until its destruction by the Mongols.
Destruction by the Mongols
Though it had successfully warded off Sunni attempts to take it several times, including one by Saladin, the stronghold at Alamut soon met its destruction. By 1206, Genghis Khan had managed to unite many of the once antagonistic Mongol tribes into a ruthless, but nonetheless unified, force. Using many new and unique military techniques, Genghis Khan led his Mongol hordes across Central Asia into the Middle East, where they won a series of tactical military victories using a scorched earth policy.
A grandson of Genghis Khan, Hulagu Khan, led the devastating attack on Alamut in 1256, only a short time before sacking the Abbasid caliphate in Baghdad in 1258. As he would later do to the House of Wisdom in Baghdad, he destroyed Ismāʿīlī as well as Islamic religious texts. The Imāmate that was located in Alamut along with its few followers were forced to flee and take refuge elsewhere.
Aftermath
After the fall of the Fatimid Caliphate and its bases in Iran and Syria, the three currently living branches of Ismāʿīlī generally developed geographically isolated from each other, with the exception of Syria (which has both Druze and Nizari) and Pakistan and the rest of South Asia (which had both Mustaali and Nizari).
The Musta'li progressed mainly under the Ismāʿīlī adhering Yemeni ruling class well into the 12th century, until the fall of the last Sulayhid dynasty, Hamdanids (Yemen) and Zurayids rump state in 1197 AD, then they shifted their dawat to India under the Dai al Mutlaq, working on behalf of their last Imam, Taiyyab, and are known as Bohra. From India, various groups spread mainly to south Asia and eventually to the Middle East, Europe, Africa and America.
The Nizari have maintained large populations in Syria, Uzbekistan, Tajikistan, Afghanistan, Pakistan, India, and they have smaller populations in China and Iran. This community is the only one with a living Imām, whose title is the Aga Khan. Badakhshan, which includes parts of northeastern Afghanistan and southeastern Tajikistan, is the only part of the world where Ismailis make up the majority of the population.[48]
The Druze mainly settled in Syria and Lebanon and developed a community based upon the principles of reincarnation through their own descendants. Their leadership is based on community scholars, who are the only individuals allowed to read their holy texts. There is controversy over whether this group falls under the classification of Ismāʿīlīsm or Islam because of its unique beliefs.
The Tajiks of Xinjiang, being Ismaili, were not subjected to being enslaved in China by Sunni Muslim Turkic peoples because the two peoples did not share a common geographical region.[49] The Burusho people of Pakistan are also Nizaris. However, due to their isolation from the rest of the world, Islam reached the Hunza about 350 years ago. Ismailism has been practiced by the Hunza for the last 300 years. The Hunza have been ruled by the same family of kings for over 900 years. They were called Kanjuts. Sunni Islam never took root in this part of central Asia so even now, there are less than a few dozen sunnis living among the Hunza.[50]
Ismaili historiography
One of the most important texts in Ismaili historiography is the ʿUyun al-akhbar, which is a reference source on the history of Ismailism that was composed in 7 books by the Tayyibi Mustaʻlian Ismaili daʻi-scholar, Idris Imad al-Din (born ca. 1392). This text presents the most comprehensive history of the Ismaili imams and daʻwa, from the earliest period of Muslim history until the late Fatimid era. The author, Idris Imad al-Din, descended from the prominent al-Walid family of the Quraysh in Yemen, who led the Tayyibi Mustaʻlian Ismaili daʻwa for more than three centuries. This gave him access to the literary heritage of the Ismailis, including the majority of the extant Fatimid manuscripts transferred to Yemen. The ʻUyun al-akhbar is being published in 7 volumes of annotated Arabic critical editions as part of an institutional collaboration between the Institut Français du Proche Orient (IFPO) in Damascus and The Institute of Ismaili Studies (IIS) in London. This voluminous text has been critically edited based on several old manuscripts from The Institute of Ismaili Studies' vast collection. These academic editions have been prepared by a team of Syrian and Egyptian scholars, including Dr Ayman F Sayyid, and this major publication project has been coordinated by Dr Nader El-Bizri (IIS) and Dr Sarab Atassi-Khattab (IFPO).[51][52]
Beliefs
Further information: Seven pillars of Ismailism
View on the Quran
Main article: Esoteric interpretation of the Quran
Ismāʿīlīs believe the Quran was sent to Muhammad through the angel Gabriel (Jibra'il in Arabic) over the course of 23 years. They believe that the Imam has the authority to interpret the Quran in relation to the present time.
Several Fatimid Ismaili dignitaries held the practice of esoteric interpretation of the Qur’an (taʾwīl) in very high regard as the counterpart to its literal revelation (tanzīl). Taʾwīl means the returning of something to its source. It is understood to be the method which the exoteric interpretation of the Qur’an is returned to its original esoteric meaning. The esteemed Fatimid dignitary Al-Mu’ayyad fi’l-Din al-Shirazi expands on this by stating that “[taʾwīl] is to return something to its source (awwalih)”. The Fatimid jurist Qadi al-Nu’man adds that the "authority to dispense taʾwīl belongs exclusively to those whom God specifically appointed to this task [i.e., the Imams]".[53]
The Ginans and Qasidas
The Ginans are Nizari religious texts. They are written in the form of poetry by Pirs to interpret the meanings of Quranic ayat into the languages of South Asia, especially Gujarati and Urdu. In comparison to Ginans, Ismāʿīlīs of other origins, such as Persians, Arabs, and Central Asians, have qasidas (Arabic: قصيدة) written in Persian by missionaries such as Nasir Khusraw and Hasan bin Sabah
Reincarnation (Druze)
Belief in reincarnation exists in the Druze faith, an offshoot of Ismailism. The Druze believe that members of their community can only be reincarnated within the community. It is also known that Druze believe in five cosmic principles, represented by the five-colored Druze star: intelligence/reason (green), soul (red), word (yellow), precedent (blue), and immanence (white). These virtues take the shape of five different spirits which, until recently, have been continuously reincarnated on Earth as prophets and philosophers including Adam, the ancient Greek mathematician and astronomer Pythagoras, the ancient Pharaoh of Egypt Akhenaten, and many others. The Druze believe that, in every time period, these five principles were personified in five different people who came down together to Earth to teach humans the true path to God and enlightenment, but that with them came five other individuals who would lead people away from the right path into "darkness."
Numerology
Ismāʿīlīs believe numbers have religious meanings. The number seven plays a general role in the theology of the Ismā'īliyya, including mystical speculations that there are seven heavens, seven continents, seven orifices in the skull, seven days in a week, and so forth.
Imamate
![]()
Ismāʿīlīs believe the Quran has two layers of meaning, the zāhir meaning apparent, and the bātin, meaning hidden.
For this sect, the Imām is the manifestation of truth, and hence he is their path of salvation to God.[54]
Classical Ismāʿīlī doctrine holds that divine revelation had been given in six periods (daur) entrusted to six prophets, who they also call Natiq (Speaker), who were commissioned to preach a religion of law to their respective communities.
Whereas the Natiq was concerned with the rites and outward shape of religion, the inner meaning is entrusted to a Wasi (Representative). The Wasi would know the secret meaning of all rites and rules and would reveal them to a small circles of initiates.
The Natiq and the Wasi are in turn succeeded by a line of seven Imāms, who guard what they received. The seventh and last Imām in any period becomes the Natiq of the next period. The last Imām of the sixth period, however, would not bring about a new religion of law but rather supersede all previous religions, abrogate the law and introduce din Adama al-awwal ("the original religion of Adam") practised by Adam and the angels in paradise before the fall, which would be without ritual or law but consist merely in all creatures praising the creator and recognizing his unity. This final stage was called the Qiyamah.[55]
Pir and Dawah
Just as the Imām is seen by Ismailis as the manifestation of the first-created Light, during the period between the Imāmates of Muhammad ibn Ismail and al-Madhi Billah, the relationship between the teacher and the student became a sacred one, and the Dai became a position much beyond a normal missionary. The Dai passed on the sacred and hidden knowledge of the Imām to the student, who could then use that information to ascend to higher levels. First the student loved the Dai, and from the Dai he learned to love the Imām, who was but an interceder on behalf of God. In Nizari Ismailism, the head Dai is called the Pir. The Imam is the Pir in Nizari Ismailism.[29]
Zāhir
In Ismailism, things have an exterior meaning, what is apparent. This is called zāhir.
A fundamental aspect of Ismailism is the co-existence of the physical and the spiritual, the zahir (exoteric) form and the batin (esoteric) essence. The esoteric is the source of the exoteric, and the exoteric is the manifestation of the esoteric. This concept is highlighted in the "Epistle of the Right Path", a Persian-Ismaili prose text from the post-Mongol period of Ismaili history, by an anonymous author.[56]
Bātin
In Ismailism, things have an interior meaning that is reserved for a special few who are in tune with the Imām, or are the Imām himself. This is called bātin.[57]
'Aql
Main article: 'Aql
As with other Shia, Ismāʿīlīs believe that the understanding of God is derived from the first light in the universe, the light of 'Aql, which in Arabic roughly translates as 'Intellect' or to 'bind' (Latin: Intellectus). It is through this Universal Intellect ('aql al-kull) that all living and non-living entities know God, and all of humanity is dependent and united in this light.[46][58] Contrastingly, in Twelver thought this includes the Prophets as well, especially Muhammad, who is the greatest of all the manifestations of 'Aql.
God, in Ismaʻili metaphysics, is seen as above and beyond all conceptions, names, and descriptions. He transcends all positive and negative qualities, and knowledge of God as such is above all human comprehension. Read more at: Ismaili Musim Teachings on Tawhid from Primary Sources
For the Shia, the Light (nur) of the Imamate is the Universal Intellect, and consequently, the Imam on earth is the focus of manifestation (mazhar) of the Intellect.
Dasond (Zakat)
The Ismailis have submitted the Quranic zakat (see Quran 9:103), which is a purification due and not charitable alms, to the Imams since the death of Muhammad. The zakat rates historically differed depending on the asset type: 2.5% of animals, 5% of minerals, and 10% of crops. Among Khoja Ismailis, the zakat is 12.5% of cash income and among other Ismailis of Iran, Syria, Central Asia, and China, the zakat is 10% of cash income and other %s of non-cash assets like crops and livestock.[59]
The entire zakat amount is given to the Ismaili Imam through his representatives in the Jamatkhanas, called Mukhi-Sahibs. The zakat/dasond funds are used exclusively for the benefit of the community – and for the expenses the Office of the Imamat incurs in this work. And even though the Imam has a right to a portion of those funds, personally, in fact the reverse happens and the Imam supplements Imamat funds from his personal resources, sometimes by an additional 50%. This has been documented in several interviews of the present Aga Khan.[60]
Walayah
Main article: Walayah
Walayah is translated from Arabic as "guardianship" and denotes "Love and devotion for God, the Prophets, the Aimmat and Imām uz Zaman, and the Dai." It also denotes Ta'at (following every order without protest, but with one's soul's happiness, knowing that nothing is more important than a command from God and that the command of His vicegerents is His Word). In Ismāʿīlī doctrine, God is the true desire of every soul, and he manifests himself in the forms of Prophets and Imāms; to be guided to his path, one requires a messenger or a guide: a Dai. For the true mawali of the Imam and Dai, heaven is made obligatory. And only with this crucial walayat, they believe, will all the other pillars and acts ordained by Islam be judged or even looked at by God.
Taharah or Shahada
Taharah
Main article: Ritual purity in Islam
A pillar which translates from Arabic as "purity." As well as a pure soul, it includes bodily purity and cleanliness; without Taharat of the body, clothes and ma'salla, Salaat will not be accepted.
Shahada
In place of Taharah, the Druze have the Shahada, or affirmation of faith.
Salat
Zakat
Main article: Zakah
A pillar which translates as "charity." With the exception of the Druze sect, the Ismāʿīlīs' form of zakat resembles the Zakat of other Muslims. Along with zakat, the Twelvers also pay khums, which is 1/5 of one's unspent money at the end of the year. Ismāʿīlīs pay a tithe of 12.5%, which is used for development projects in the eastern world, primarily to benefit Ismāʿīlīs and, by extension, other communities living in that area.
Sawm
Main article: Sawm
A pillar which is translated as "fasting." Sunni and Shiʻite Muslims fast by abstaining from food, drink from dawn to sunset as well purifying the soul by avoiding sinful acts and doing good deeds, e.g., not lying, being honest in daily life, not backbiting, etc., for 30 days during the holy month of Ramadan (9th month of the Islamic calendar). In contrast, the Nizari and Musta'ali sects believe in a metaphorical as well as a literal meaning of fasting. The literal meaning is that one must fast as an obligation, such as during Ramadan, and the metaphorical meaning is seeking to attain the Divine Truth and striving to avoid worldly activities which may detract from this goal. In particular, Ismāʿīlīs believe that the esoteric meaning of fasting involves a "fasting of the soul", whereby they attempt to purify the soul simply by avoiding sinful acts and doing good deeds. Still, many Nizari Ismailis around the world fast during the month of Ramadan every year. In addition, the Nizari also fast on "Shukravari Beej" which falls on a Friday that coincides with the New Moon.
Hajj
Main article: Hajj
Many Ismaili sects do not ascribe to mainstream Islamic beliefs regarding the Hajj, considering it instead to metaphorically mean visiting the Imam himself, that being the greatest and most spiritual of all pilgrimages. Since the Druze do not follow shariah, they do not believe in a literal pilgrimage to the Kaaba in Mecca as other Muslims do, while the Mustaali (Bohras) as well as the Nizaris still hold on to the literal meaning as well, performing hajj to the Ka'aba and also visiting the Imam (or in a secluded time like today, the Dai, who is the representative or vicegerent of the Imam) to be Hajj-e Haqiqi.[54]
Jihad
For the Ismaʻilis, jihad is the last of the Seven Islamic Pillars, and for them it means a struggle against one's own soul; striving toward righteousness, and sometimes as struggle in warfare. However, Ismaʻilis will stress that none but their Imam uz Zaman [Imam of the Time] can declare war and call his followers to fight.
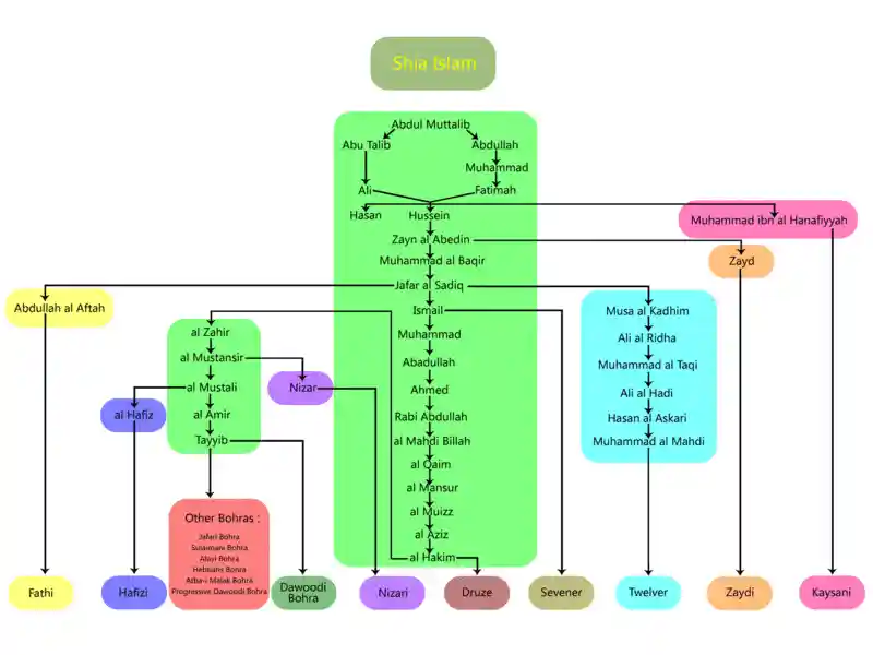
Branches
Branching of Ismāʿilism within Shiʻa Islam at a glance. (Note: Kaysani's Imam Hanafiyyah is a descendant of Ali from Ali's wife Khawlah, not Fatimah.)
![]()
Nizari
![]()
symbol of the Agha Khan.
The largest part of the Ismāʿīlī community, the Qasim-Shahi Nizari Ismāʿīlīs, today accept Prince Karim Aga Khan IV as their 49th Imām,[61] who they claim is descended from Muḥammad through his daughter Fāṭimah az-Zahra and 'Ali, Muḥammad's cousin and son-in-law. The 46th Ismāʿīlī Imām, Aga Hassan ʻAlī Shah, fled Iran in the 1840s after being blamed for a failed coup against the Shah of the Qajar dynasty.[62] Aga Hassan ʻAlī Shah settled in Mumbai in 1848.[62]
Islamic marriage contract reforms by the Aga Khan III
History
The Nizari Ismaili Imams (known as the Aga Khans since the 18th century[63] have used their power to institute reforms that affected personal lives of men and women in the community. Aga Khan III, the 48th Nizari Ismaili Imam,[64] was passionate in this movement. He came into his role at an early age, due to his father's early death, so his mother, Lady Ali Shah, played an influential role during his early years.[63] The influence of women during his rule continued in his later years with his wife Umm Habiba.[63] Imam Aga Khan III ruled from 1885 to 1957 and the current 49th Imam, his grandson, Imam Aga Khan IV commenced his rule in 1957. A majority of Aga Khan III's efforts sought to reform Ismaili marriage contract laws which have significantly impacted women within the Nizari Ismaili community.
Reforms (on marriage, divorce, segregation and education)
The focus of Imam Aga Khan III's message was to promote the idea that women were free and independent. In a message to his followers in 1926, he proclaimed that:
"I do not want Ismaili women dependent on anyone—their parents, husbands, or anyone except God...I have no doubt that the whole spirit and teaching of my ancestor the Holy Prophet encouraged the evolution of all legitimate freedom and legitimate equality before men and women".[63]
He encouraged women to participate in social and political affairs and criticized veiling as well as gender segregation, including the acts of pardah (masking of oneself from the public) and zenana (restraint on women from leaving the home).[63]
Aga Khan III believed economic independence was key to achieving this equality and freedom. By becoming educated and earning their own livelihood, women would no longer be a burden on their parents or spouses. He proclaimed:
"I am trying to guide our young women's lives into entirely new channels. I want to see them able to earn their livings in trades and professions, so that they are not economically dependent on marriage, nor a burden on their fathers and brother[s]".[65]
In effect, marriage would no longer be imposed on women due to economic necessity. The Aga Khan III realized that education was at the forefront of this reform and encouraged parents who only had enough money to send one child to school to send their daughters.[63] And this advocacy for education was not limited to elementary literacy.[65] To ensure girls had access to education, there was a minimum marriageable age instituted (for both boys and girls) and child marriage was banned.[63] Moreover, marriage against the will of the bride was outlawed as brides were to sign their marriage contracts according to their choice.[63] Other reforms in marriage laws included decisions on polygamy and divorce. In 1905, polygamy was permitted with the condition of the "maintenance of the first wife" and later that was changed to only be allowed for specific reasons.[63] In 1962, polygamy was outlawed within the Nizari Ismaili community.[63] Women were allowed to divorce their husbands and for a husband to divorce his wife, he was required to stand before a council which ultimately decided whether the divorce was granted or denied.[63] Additionally, Aga Khan III took efforts to eliminate and mitigate the stigma around divorces and divorced women.
Barriers to Realization of Reforms
A discrepancy exists between the rights offered to women through these reforms and the actual realization of the practice of those rights. Cultural norms and views continue to guide many members of the community who criticize the reforms as being influenced from western values.[63] The Aga Khan responded to this critique by claiming that:
"While the words of the Koran remain the same, every generation, every century, every period must have a new and different interpretation of the past, otherwise Islam will die and will not survive the competition of some healthy less rigid competitors".[63]
Additional barriers to practice of reforms include the fact that the councils implementing the forms are often majority male who may still adhere to patriarchal norms.[63] The laws of the countries in which Ismaili women reside also impact the implementation of reforms. Sharia law, common in most Sunni majority countries, is often in contrast to the Ismaili reforms and so residents of these countries must adhere to the country's rules and regulations. The situation of Ismaili women depends on factors including their government and its laws, economic ability, resource availability, and global conditions.[66]
Muhammad-Shahi Nizari/Mumini
The offshoot of the Muhammad-Shahi or Mumini Nizari Ismailis who follow the elder son of Shams al-Din (Nizari) Muḥammad d. 1310, the 28th Qasim-Shahi Imam, named ʻAlāʼ ad-Dīn Mumin Shāh d. 1337 (26th Imam of the Muhammad-Shahi or Mumini Nizari Ismailis) and his son Muhammad Shah d 1404, the twenty seventh Imam. They follow this line of Imams until the disappearance of the 40th Imam al-Amir Muhammad al-Baqir in 1796 when they lost contact with him while he resided in India. The bulk of this group joined the Qasim-Shahi Nizaris led by the Aga Khan in 1887. There are 15,000 followers of this line of Nizari Imams in Syria today, locally called the Jafariyah who follow the Shafi‘i Fiqh in the absence of their Imam.
There is also a historical dispute as to whether Imam Qasim Shah was a brother or a paternal uncle to ʻAlāʼ ad-Dīn Mumin Shāh. The most famous Imam of this line of Nizari Imams was Shah Tahir bin Radi al-Din II al-Husayni ad-Dakkani, the 31st Imam who died in 1549. He was famous for converting the sultan of the Ahmadnagar Sultanate Burhan Nizam Shah I to Shia Islam. His father the 30th Imam Radi al-Din II bin Tahir who died in 1509, came from Sistan to Badakshan and established his rule of the region. He was killed and a regional Timurid dynasty ruler Mirza Khan established his rule over the region.
Musta'ali
In time, the seat for one chain of the Dai was split between India and Yemen as the community split several times, each recognizing a different Dai. Today, the Dawoodi Bohras, which constitute the majority of the Mustaali Ismāʿīlī accept Mufaddal Saifuddin as the 53rd Dāʿī al-Muṭlaq. The Dawoodi Bohras are based in India, along with the Alavi Bohra. Minority groups of the Sulaymani, however, exist in Yemen and Saudi Arabia. In recent years, there has been a rapprochement between the Sulaymani, Dawoodi and Alavi Mustaali sub-sects.
The Mustaali sects are the most traditional of the three main groups of Ismāʿīlī, maintaining rituals such as prayer and fasting more consistently with the practices of other Shiʻi sects. It is often said that they resemble Sunni Islam even more than Twelvers do, though this would hold true for matters of the exterior rituals (zahir) only, with little bearing on doctrinal or theological differences.
Dawoodi Bohra
![]()
The divisions of the Mustaali, sometimes referred to as Bohras.
The Dawoodi Bohras are a very close-knit community who seek advice from the Dai on spiritual and temporal matters.
Dawoodi Bohras is headed by the Dāʻī al-Mutlaq, who is appointed by his predecessor in office. The Dāʻī al-Mutlaq appoints two others to the subsidiary ranks of māzūn (Arabic Maʾḏūn مأذون) "licentiate" and Mukāsir (Arabic: مكاسر). These positions are followed by the rank of ra'sul hudood, bhaisaheb, miya-saheb, shaikh-saheb and mulla-saheb, which are held by several of Bohras. The 'Aamil or Saheb-e Raza who is granted the permission to perform the religious ceremonies of the believers by the Dāʻī al-Mutlaq and also leads the local congregation in religious, social and community affairs, is sent to each town where a sizable population of believers exists. Such towns normally have a masjid (commonly known as mosque) and an adjoining jamaa'at-khaana (assembly hall) where socio-religious functions are held. The local organizations which manage these properties and administer the social and religious activities of the local Bohras report directly to the central administration of the Dāʻī al-Mutlaq.
While the majority of Dawoodi Bohras have traditionally been traders, it is becoming increasingly common for them to become professionals. Some choose to become Doctors, consultants or analysts as well as a large contingent of medical professionals. Dawoodi Bohras are encouraged to educate themselves in both religious and secular knowledge, and as a result, the number of professionals in the community is rapidly increasing. Dawoodi Bohras believe that the education of women is equally important as that of men, and many Dawoodi Bohra women choose to enter the workforce. Al Jamea tus Saifiyah (The Arabic Academy) in Mumbai, Surat, Nairobi and Karachi is a sign to the educational importance in the Dawoodi community. The Academy has an advanced curriculum which encompasses religious and secular education for both men and women.
Today there are approximately one million Dawoodi Bohra. The majority of these reside in India and Pakistan, but there is also a significant diaspora residing in the Middle East, East Africa, Europe, North America and the Far East.
The ordinary Bohra is highly conscious of his identity, and this is especially demonstrated at religious and traditional occasions by the appearance and attire of the participants. Dawoodi Bohra men wear a traditional white three-piece outfit, plus a white and gold cap (called a topi), and women wear the rida, a distinctive form of the commonly known burqa which is distinguished from other forms of the veil due to it often being in color and decorated with patterns and lace. The rida's difference from the burqa, however, is significant beyond just the colour, pattern and lace. The rida does not call for covering of women's faces like the traditional veil. It has a flap called the 'pardi' that usually hangs on the back like the hood of a jacket but it is not used to conceal the face. This is representative of the Dawoodi Bohra community's values of equality and justice for women, which they believe, is a tenet of the Fatimid Imamate's evolved understanding of Islam and the true meaning of women's chastity in Islam. The Dawoodi Bohra community also do not prevent their women from coming to mosques, attending religious gatherings or going to places of pilgrimage. It is often regarded as the most peaceful sect of Islam and an example of true Sufism; it has been critically acclaimed on several occasions even by Western governments such as those of the United Kingdom, Germany, Sweden and particularly the United States for its progressive outlook towards gender roles, adoption of technology, promotion of literature, crafts, business and secular values. However, the Dawoodi Bohras are highly single-minded about inter-caste or inter-faith marriage. They do not oppose it but do not encourage it either. If a Dawoodi Bohra member does marry into another caste or religion, he or she is usually advised to ask his or her spouse to convert to Islam and, specifically, into the community.
They believe that straying away from the community implies straying away from Ma'ad – the ultimate objective of this life and the meaning of the teachings of Islam, which is to return to where all souls comes from and re-unite with Allah. Besides, converting someone to Islam has high spiritual and religious significance as doctrines espouse that making someone a Muslim or Mu'min confers the Sawab (reward of good deeds) equivalent to that of 40 Hajjs and 40 Umrahs (visiting Mecca and the Kaaba during days other than that of Hajj).
The position of Da'i al-Mutlaq is currently disputed after the demise of the 52nd Da'i al-Mutlaq of the Dawoodi Bohra community, Mohammed Burhanuddin. Two claimants emerged for the position of 53rd Da'i al-Mutlaq, Mufaddal Saifuddin and Khuzaima Qutbuddin, and a case is pending in the Bombay High Court to resolve the matter. Qutbuddin has since died and appointed his son Taher Fakhruddin as his successor.
Besides speaking the local languages, the Dawoodis have their own language called Lisānu l-Dāʻwat "Tongue of the Dāʻwat". This is written in the Persian alphabet but is derived from Urdu, Gujarati and Arabic and Persian.
Sulaymani
Main article: Sulaymani
Founded in 1592, the Sulaymani are mostly concentrated in Yemen but are also found in Pakistan and India. The denomination is named after its 27th Daʻī, Sulayman bin Hassan. They are referred and prefer to be referred as Ahle-Haq Ismaʻilis and Sulaymanis and not with the Bohras suffix.
The total number of Sulaymanis currently are around 300,000, mainly living in the eastern district of Jabal Haraz in northwest Yemen and in Najran, Saudi Arabia.[67] Beside the Banu Yam of Najran, the Sulaymanis are in Haraz, among the inhabitants of the Jabal Maghariba and in Hawzan, Lahab and Attara, as well as in the district of Hamadan and in the vicinity of Yarim.
In India there are between 3000 and 5000 Sulaymanis living mainly in Vadodara, Hyderabad, Mumbai and Surat. In Punjab, Pakistan, there is a well-established Sulaymani community in Sind. Some ten thousand Sulaymanis live in rural areas of Punjab known to the Sulaymani as Jazeera-e Sind; these Sulaymani communities have been in the Jazeera-e Sind from the time of Fatimid Imam-Caliph al-Mu'izz li-Din Allah when he sent his Daʻīs to Jazeera-e Sind.
There are also some 900–1000 Sulaymanis mainly from South Asia scattered around the world, in the Persian Gulf States, United States, Canada, Thailand, Australia, Japan and the United Kingdom.
Alavi Bohra
The ʻAlavi Bohras,[68] popularly and incorrectly known as Alya Bohras, follow a different line of succession of Duʼaat (missionaries) from the 29th daʼi[69] onwards after the split from Daʼudi Bohras in Ahmedabad in 1621 CE. They believe the rightful daʼi was a grandson of the 28th daʼi named ʻAli Shams al-Din b. Ibrahim (d. 1046 AH/1637 CE). They are named after this ʻAli, calling themselves ʻAlavis, and their mission ad-Daʼwat ul-Haadiyat ul-ʻAlaviyah.[70] Three daʼis later, in 1110 AH/1699 CE, the seat of the ʻAlavi Daʼwat was moved from Ahmedabad to Vadodara by 32nd daʼi, acting on the will of 31st daʼi (except for a brief interlude in Surat for 20 years 1158-1178 AH/1745-1764 CE). Since then Vadodara remains the headquarters of the ʻAlavis to this day. The ʻAlavi Bohras[71] have a library of 450 Ismaʻili manuscripts, some up to 500 years old, at their centre in Vadodara.
Currently ʻAlavi Bohras[72] are a close-knit organized community numbering approximately 8000, with the majority of them settled in Vadodara, where they have their own locality.[73] They have their own masjids and musafirkhanas in places like Mumbai, Surat, Ahmedabad, Nadiad in India. Some have migrated to the United States, United Kingdom, Australia, Canada, UAE and Europe. Like majority of Bohra[74] communities, ʻAlavi Bohras are mostly traders and dominate the optical and furniture market in Vadodara. They are now increasingly venturing into professions such as law, medicine, engineering, business management, computer sciences. Beings Ismaʻili-Taiyebis they follow strictly Fatimid spiritual hierarchical set-up, law, dress code, customs, beliefs, eating hadits, life-style, ethics and customary traditions etc.
While lesser known and smallest in number, Alavi Bohras have their spiritual and temporal head as the 45th dāʿī al-muṭlaq, Haatim Zakiyuddin. The doctrines of Alavi Bohras is centered in the recognition of Imam. It continues to be the most important foundation among Bohras. In fact, dai al-mutlaq acts as a direct representative of the concealed Imam as he receives required guidance from him.[75] During this time of the concealment of 21st Fatimid Imam at-Taiyeb and his progeny, the religious hierarchy of the Alavi Bohras is headed by the Dāʻī al-Mutlaq, who is appointed by his predecessor in office and similar as of Dawoodi Bohra.
Hebtiahs Bohra
Main article: Hebtiahs Bohra
The Hebtiahs Bohra are a branch of Mustaali Ismaili Shiʻa Islam that broke off from the mainstream Dawoodi Bohra after the death of the 39th Da'i al-Mutlaq in 1754.
Atba-i-Malak
Main article: Atba-i-Malak
The Atba-i Malak jamaat (community) are a branch of Mustaali Ismaili Shiʻa Islam that broke off from the mainstream Dawoodi Bohra after the death of the 46th Da'i al-Mutlaq, under the leadership of Abdul Hussain Jivaji. They have further split into two more branches, the Atba-i-Malak Badar and Atba-i-Malak Vakil.[76]
Progressive Dawoodi Bohra
The Progressive Dawoodi Bohra is a reformist sect within Musta'li Ismai'li Shiʻa Islam that broke off circa 1977. They disagree with mainstream Dawoodi Bohra, as led by the Da'i al-Mutlaq, on doctrinal, economic and social issues.
Druze
While on one view there is a historical nexus between the Druze and Ismāʿīlīs, any such links are purely historical and do not entail any modern similarities, given that one of the Druze's central tenets is trans-migration of the soul (reincarnation) as well as other contrasting beliefs with Ismāʿīlīsm and Islam. Druze is an offshoot of Ismailism. Many historical links do trace back to Syria and particularly Masyaf. Even though the faith originally developed out of Isma'ilism, most Druze no longer consider themselves Muslims,[77][78][79][80] Druze also are not considered Muslims by those belonging to orthodox Islamic schools of thought (see Islam and Druze).[81][82][83] Ibn Taymiyyah also pointed out that Druze were not Muslims, and neither 'Ahl al-Kitāb (People of the Book) nor mushrikin, rather they were kuffār (Infidel).[84][85][86][87]
Satpanth
Satpanth is a subgroup of Nizari Ismailism and Ismaili Sufism formed by conversions from Hinduism 700 years ago by Pir Sadardin (1290-1367) and 600 years ago in the 15th century by his grandson Pir Imam Shah (1430-1520), they differ slightly from the Nizari Khojas in that they reject the Aga Khan as their leader and are known more commonly as Imam-Shahi. There are villages in Gujarat which are totally 'Satpanthi' such as Pirana near Ahmedabad where Imam Shah is buried. It is also the older form of Nizari Ismaili practice originating from the Kutch community of Gujarat. Pir Sadardin gave the first converts to Ismailism the name 'Satpanth' because they were the followers of the 'True Path.' They were then given the title of Khoja to replace their title of Thakkar.
Extinct branches
Böszörmény
Main article: Böszörmény
According to the historian Yaqut al-Hamawi, the Böszörmény (Izmaelita or Ismaili/Nizari) denomination of the Muslims who lived in the Kingdom of Hungary in the 10–13th centuries, were employed as mercenaries by the kings of Hungary. However following the establishment of the Christian Kingdom of Hungary their community was either Christianized or became crypto Muslim by the end of the 13th century, to eventually became Alevi Bektashi Muslims after the Ottoman conquer of Hungary[88]
Hafizi
This branch held that whoever the political ruler (caliph) of the Fatimid Caliphate was, was also the Imam of the Time, after the reign of Al-Amir, Al-Hafiz was recognized as the Imam of the Time as well as his descendants. The Hafizi Ismaili sect had 26 Imams. The Hafizi sect lived on into the 14th century AD with adherents in Northern Egypt and Syria but had died out by the 15th century AD.
Seveners
A branch of the Ismāʿīlī known as the Sab'īyah "Seveners" hold that Ismāʿīl's son, Muhammad ibn Ismail, was the seventh and final Ismāʿīlī Imam, who is said to be in the Occultation.[29] However, most scholars believe this group is either extremely small or non-existent today. The Qaramita were the most active branch of the Seveners.
Inclusion in Amman Message and Islamic Ummah
The Amman Message, which was issued on 9 November 2004 (27th of Ramadan 1425 AH) by King Abdullah II bin Al-Hussein of Jordan, called for tolerance and unity in the Muslim world. Subsequently, the "Amman Message" Conference took place in Amman, Jordan on 4–6 July 2005 and a three-point declaration was issued by 200 Muslim academics from over 50 countries focusing on the three issues of:
- Defining who is a Muslim;
- Excommunication from Islam (takfir); and
- Principles related to delivering religious edicts (fatāwa).
The three-point declaration (later known as The Three Points of the Amman Message)[89] included both the Ja'fari and Zaydi Shia madhāhib (schools of jurisprudence) among the eight schools of jurisprudence that were listed as being in the Muslim fold and whose adherents were therefore to be considered as Muslim by definition and therefore cannot be excluded from the world community of Muslims.
The Aga Khan, the 49th Imam of the Ismailis, was invited to issue a religious edict for and on behalf of the Ismailis, which he did by a letter explicitly stating that the Ismailis adhered to the Ja'fari school as well as other schools of close affinity including the Sufi principles concerned with personal search for God.[90]
The summarization by Prince Ghazi bin Muhammad explicitly delineates on page 11 the place of the Ismailis as being within the Ja'fari school as stated by the Aga Khan.[91]
Ismailism amongst Shia Islam
The Shia belief throughout its history split over the issue of the Imamate. The largest branch are the Twelvers, followed by the Zaidi and Ismaili and Kaysanite. All the groups follow a different line of Imamate linked together as shown in chart below.
A schematic of the development of important branches
| Abd al-Muttalib | |||||||||||||||||||||||||||||||||
| Abi Talib | |||||||||||||||||||||||||||||||||
| Imâm Ali ibn Abi Talib | |||||||||||||||||||||||||||||||||
| Imâm Hasan ibn Ali | |||||||||||||||||||||||||||||||||
| 2. Imâm Husayn ibn Ali | |||||||||||||||||||||||||||||||||
| 3. Ali ibn Husayn Zayn al-Abidin | |||||||||||||||||||||||||||||||||
| 4. Muhammad al-Baqir | |||||||||||||||||||||||||||||||||
| Imamate-Shia doctrine | |||||||||||||||||||||||||||||||||
| 5. Ja'far al-Sadiq | |||||||||||||||||||||||||||||||||
![]()
| 6. Ismāʿīl ibn Jaʿfar al-Mubārak | Musa al-Kadhim | ||||||||||||||||||||||||||||||||||||||||||||||||||||||||||||||||||||||||||||||
| 8. ʿAbdallāh ibn Maymūn Al-Qaddāḥ (ʻAbadullāh bin Muhammad) | 7. Maymūn Al-Qaddāḥ (Muhammad ibn Ismāʿīl) | Ali al-Ridha | |||||||||||||||||||||||||||||||||||||||||||||||||||||||||||||||||||||||||||||
| 9. Takî Muhammad (ʿAhmad bin ʿAbadullâh) | Ismailiyya/Imamah (Batiniyya Ismailiyya) | Muhammad al-Jawad | |||||||||||||||||||||||||||||||||||||||||||||||||||||||||||||||||||||||||||||
| 10. Radî/Zakî ʿAbd Allâh (Husayn bin ʿAhmad) | Hamdan Qarmat of Kufa | ||||||||||||||||||||||||||||||||||||||||||||||||||||||||||||||||||||||||||||||
| 11. Abû Muhammad Ali ʿUbayd Allâh al-Mahdī bi l-Lāh | Abu Sa'id Hasan ibn Bahram al-Jannabi | ||||||||||||||||||||||||||||||||||||||||||||||||||||||||||||||||||||||||||||||
| Mandeans | Fatimids | Qarmatians (Sevener) | |||||||||||||||||||||||||||||||||||||||||||||||||||||||||||||||||||||||||||||
| Divine call | 16. Dâʼî-Âʼzam Târiqʼûl-Hâkim Abū ʿAlī Manṣūr bi-AmrʿAllâh | ||||||||||||||||||||||||||||||||||||||||||||||||||||||||||||||||||||||||||||||
| Hamza | 17. ʻAlī az-Zāhir li-A'zaz li Din-illah | Twelvers | |||||||||||||||||||||||||||||||||||||||||||||||||||||||||||||||||||||||||||||
| Al-Muqtana | 18. Dâʼî-Âʼzam Abû Tamîm Maʼadd al-Mûstansir bi l-Lāh | ||||||||||||||||||||||||||||||||||||||||||||||||||||||||||||||||||||||||||||||
| Epistles of Wisdom | 19. Imâm Abû'l-Qâsim ʿAhmad al-Mustâʻlî | 19. Abū Manṣūr Nizār al-Muṣṭafá li-Dīnʼil-Lāh | Nasir Khusraw al-Qubadiani | ||||||||||||||||||||||||||||||||||||||||||||||||||||||||||||||||||||||||||||
| Druses | Musta'li | Nizari | Pamir Alevis | ||||||||||||||||||||||||||||||||||||||||||||||||||||||||||||||||||||||||||||
| Hafizi Ismaʻilism (Al-Hafiz) | Tayyibi Ismaʻilism (At-Tayyib Abu'l-Qasim) | Nizari Ismaili state (Hassan-i Sabbah) | Nizari Imamate (Aga Khans) | ||||||||||||||||||||||||||||||||||||||||||||||||||||||||||||||||||||||||||||
| Sulaimani Bohra | Dawoodi Bohra | Assassins | Khojas | ||||||||||||||||||||||||||||||||||||||||||||||||||||||||||||||||||||||||||||
| Hebtiahs Bohra | Atba-î Malak Bohra | Sunni Bohra | Progressive Dawoodi Bohra | ||||||||||||||||||||||||||||||||||||||||||||||||||||||||||||||||||||||||||||
| Alavi Bohra | Jâ'farî Bohra | Patani Bohras | Satpanth | ||||||||||||||||||||||||||||||||||||||||||||||||||||||||||||||||||||||||||||
Ismailis in the internet era
With the advent of new technologies and way of communications, the office of Ismaili Imamat has made necessary use of the internet and social media in order to keep Ismailis (referred to as Jamat) across the globe updated about new happenings related to the Imam. On 17 April 2016, the Aga Khan Foundation (AKF) was successfully delegated the .ismaili TLD. Saudi Arabia argued[92] to ICANN for rejection of the .ismaili TLD[93] among 31 other TLDs. The application was rejected by ICANN.
.ismaili
Following the delegation of the .ismaili TLD, the official website of Ismaili Muslim community was moved from theismaili.org to the.ismaili. The website publishes regular news, event updates, articles and hosts live videos.
The office of Ismaili Imamat maintains official presence across five social media networks including Facebook, Twitter, Instagram, Snapchat and YouTube. All of the profiles are verified through relevant official authorities.
The Ismaili magazine
The offices of Ismaili imamat in various countries publish a monthly magazine under the name of The Ismaili followed by the country name. For example, The Ismaili Pakistan.[94]
See also
Citations
- ^ Spencer C. Tucker & Priscilla Roberts 2008, p. 917.
- ^ "Ismaʿili". Random House Webster's Unabridged Dictionary.
- ^ "ISMAʿILISM".
- ^ "Religion of My Ancestors". Retrieved 25 April 2007.
- ^ "Shaykh Ahmad al-Ahsa'i". Retrieved 25 April 2007.
- ^ "Ismaili Philosophy | Internet Encyclopedia of Philosophy". www.iep.utm.edu. Retrieved 1 April 2016.
- ^ "Early Philosophical Shiism". Cambridge University Press. Retrieved 1 April 2016.
- ^ Aga Khan IV Archived 6 November 2011 at the Wayback Machine
- ^ Brown, L. Carl; Nasr, Vali (2006). "The Shia Revival: How Conflicts within Islam Will Shape the Future". Foreign Affairs. 85 (6): 76. doi:10.2307/20032188. ISSN 0015-7120.
- ^ Dr. Sarfaroz Niyozov, University of Toronto "Shiʻa Ismaili Tradition in Central Asia – Evolution, and Continuities and Changes". Retrieved 20 March 2012.
- ^ Daftary, Farhad (1998). A Short History of the Ismailis. Edinburgh, UK: Edinburgh University Press. pp. 1–4. ISBN 0-7486-0687-4.
- ^ Turner, Colin (2006). Islam: The Basics. Psychology Press. ISBN 9780415341059.
- ^ ibn Abu Talib, Ali. Najul'Balagha.
- ^ "Imam Ali". Retrieved 24 April 2007.
- ^ "The Kharijites and their impact on Contemporary Islam". Retrieved 24 April 2007.
- ^ Virani, Shafique (2007). The Ismailis in the Middle Ages: A History of Survival, a Search for Salvation: A History of Survival, a Search for Salvation. Oxford University Press, USA. ISBN 978-0-19-804259-4.
- ^ "Ali bin Abu Talib". Retrieved 24 April 2007.
- ^ Maria Masse Dakake, The Charismatic Community, 57
- ^ Maria Masse Dakake, The Charismatic Community, 58
- ^ Adis Duderija, "Evolution in the Concept of Sunnah during the First Four Generations of Muslims in Relation to the Development of the Concept of an Authentic Ḥadīth as based on Recent Western Scholarship", Arab Law Quarterly 26 (2012) 393-437
- ^ http://repository.um.edu.my/28465/1/ALQ_026_04_01-Duderija%20(5).pdf
- ^ "Battle of Karbala' | Islamic history". Encyclopædia Britannica. Retrieved 18 September 2017.
- ^ "Hussain bin Ali". Retrieved 24 April 2007.
- ^ "Ashoura through the eyes of Sunnis". Al-Monitor. 9 November 2014. Retrieved 18 September 2017.
- ^ "Karbala in Istanbul: Scenes from the Ashura Commemorations of Zeynebiye - Ajam Media Collective". Ajam Media Collective. 3 November 2014. Retrieved 18 September 2017.
- ^ "Imam Baqir". Retrieved 24 April 2007.
- ^ S.H. Nasr (2006), Islamic Philosophy from Its Origin to the Present: Philosophy in the Land of Prophecy, State University of New York Press, p. 146
- ^ "Imam Ja'far b. Muhammad al Sadi'q". Retrieved 24 April 2007.
- ^ a b c Daftary, Farhad (1990). The Ismāʿīlīs: Their history and doctrines. Cambridge, England: Cambridge University Press. p. 104. ISBN 0-521-42974-9.
- ^ Daftary, Farhad (1998). A Short History of the Ismailis. Edinburgh, UK: Edinburgh University Press. pp. 36–50. ISBN 0-7486-0687-4.
- ^ Morris, James (2002). The Master and the Disciple: An Early Islamic Spiritual Dialogue on Conversion Kitab al-'alim wa'l-ghulam. Institute for Ismaili Studies. p. 256. ISBN 1-86064-781-2.
- ^ Abbas Amanat, Magnus Thorkell. Imagining the End: Visions of Apocalypse. p. 123.
- ^ Delia Cortese, Simonetta Calderini. Women and the Fatimids in the World of Islam. p. 26.
- ^ Abū Yaʻqūb Al-Sijistānī. Early Philosophical Shiism: The Ismaili Neoplatonism. p. 161.
- ^ Yuri Stoyanov. The Other God: Dualist Religions from Antiquity to the Cathar Heresy.
- ^ Gustave Edmund Von Grunebaum. Classical Islam: A History, 600–1258. p. 113.
- ^ "Qarmatiyyah". Archived from the original on 28 April 2007. Retrieved 24 April 2007.
- ^ "MUHAMMAD AL-MAHDI (386-411/996-1021)". Retrieved 17 December 2008.
- ^ "al-Hakim bi Amr Allah: Fatimid Caliph of Egypt". Retrieved 24 April 2007.
- ^ Enthoven, R. E. (1922). The Tribes and Castes of Bombay. 1. Asian Educational Services. p. 199. ISBN 81-206-0630-2.
- ^ The Bohras, By: Asgharali Engineer, Vikas Pub. House, p.109,101
- ^ [1], Mullahs on the Mainframe.., By Jonah Blank, p.139
- ^ The Ismaʻilis: Their History and Doctrines By Farhad Daftary; p.299
- ^ Daftary, Farhad (1998). A Short History of the Ismailis. Edinburgh, UK: Edinburgh University Press. pp. 106–108. ISBN 0-7486-0687-4.
- ^ Saunder, J.J. (1978). A History of Medieval Islam. Routledge. p. 151. ISBN 0-415-05914-3.
- ^ a b c d Campbell, Anthony (2004). The Assassins of Alamut. p. 84.
- ^ Leiden, Carl (May 1969). "Assassination in the Middle East". Transaction. 6 (7): 20–23.
- ^ Ismaili Muslims in the remote Pamir mountains Archived 3 March 2011 at the Wayback Machine
- ^ Ildikó Bellér-Hann (2007). Situating the Uyghurs between China and Central Asia. Ashgate Publishing, Ltd. p. 20. ISBN 978-0-7546-7041-4. Retrieved 30 July 2010.
- ^ Sir Thomas Douglas Forsyth (1875). Report of a mission to Yarkund in 1873, under command of Sir T. D. Forsyth: with historical and geographical information regarding the possessions of the ameer of Yarkund. Printed at the Foreign department press. p. 56. Retrieved 23 January 2011.
- ^ "The Institute of Ismaili Studies publications news". Retrieved 9 September 2010.
- ^ "IsmailiMail news". Retrieved 9 September 2010.
- ^ Virani, Shafique. "Hierohistory in Qāḍī l-Nuʿmān's Foundation of Symbolic Interpretation (Asās al-Taʾwīl): The Birth of Jesus". Studies in Islamic Historiography.
- ^ a b "Ismaʻilism". Retrieved 24 April 2007.
- ^ Halm, Heinz (1988). Die Schia. Darmstadt, Germany: Wissenschaftliche Buchgesellschaft. pp. 202–204. ISBN 3-534-03136-9.
- ^ Virani, Shafique N. (2010). "The Right Path: A Post-Mongol Persian Ismaili Treatise". Iranian Studies. 43 (2): 197–221. doi:10.1080/00210860903541988. ISSN 0021-0862.
- ^ Ismaili Esoteric Interpretation of the Qurʼan
- ^ Kitab al-Kafi.
- ^ The Essential Ismaili & Ismaili Gnosis, "What is the Concept of Zakat (Dasond)"
- ^ "What Does Mawlana Hazar Imam Do with the Religious Dues given by the Community?". The Essential Ismaili & Ismaili Gnosis. Archived from the original on 7 November 2017. Retrieved 5 November 2017.
- ^ "The Ismaili: His Highness the Aga Khan". Archived from the original on 6 November 2011. Retrieved 5 December 2008.
- ^ a b Daftary, Farhad (1998). A Short History of the Ismailis. Edinburgh, UK: Edinburgh University Press. pp. 196–199. ISBN 0-7486-0687-4.
- ^ a b c d e f g h i j k l m n Asani, Ali (2008). The Islamic Marriage Contract. Cambridge, MA: Harvard Law School. pp. 285–295. ISBN 978-0-674-02821-0.
- ^ "His Highness the Aga Khan". the.Ismaili. 25 October 2007.
- ^ a b Khoja Moolji, Sheila (2018). Forging the Ideal Educated Girl: The Production of Desirable Subjects in Muslim South Asia. California: University of California Press. pp. 23–59. ISBN 9780520970533.
- ^ Kassam, Zayn (2011). A Modern History of the Ismailis. New York, NY: I.B. Tauris & Co. pp. 247–264. ISBN 978-1-84511-717-7.
- ^ "Muslim Sect Sees Struggle Through Christian Lens". The New York Times. 21 October 2010.
- ^ Daftary, Farhad (2011). A Modern History of the Ismaʻilis. London: I. B. Tauris Publishers and Institute of Ismaili Studies. p. 357.
- ^ Engineer, Asghar Ali (1980). The Bohras. New Delhi: Vikas Publishing House Pvt Ltd. p. 122. ISBN 0-7069-0836-8.
- ^ ad-Da'wat ul-Haadiyat ul-'Alaviyah is the Spiritual Seat, Divine Mission and Heavenly Call of Da'i of Alavi Bohras linked to the first Prophet of Islam, Maulaana Adam and the First Creation of Allaah, the Intellect ('aql)
- ^ Qutbuddin, Tahera (2011). A Brief Note on Other Tayyibi Communities: Sulaymanis and 'Alavis. New York: I.B.Tauris & Co. Ltd. p. 355. ISBN 978-1-84511-717-7.
- ^ Daftary, Farhad (2007). The Ismaʻilis: Their History and Dcotrines. New York: Cambridge University Press & The Institute of Ismaili Studies. p. 282. ISBN 978-0-521-61636-2.
- ^ Misra, Satish C (1985). Muslim Communities in Gujarat. New Delhi: Munshiram Manoharlal Publishers Pvt Ltd. p. 73.
- ^ Daftary, Farhad (1996). Mediaeval Ismaʻili History and Thought. New York: Cambridge University Press. pp. 5, 98, 131, 132. ISBN 9780521003100.
- ^ Hollister, John Norman (1979). The Shiʻa of India. New Delhi: Oriental Books Reprint Corporation. p. 284.
- ^ "Islamic Voice". Islamic Voice. 12 February 1998. Archived from the original on 6 March 2001. Retrieved 26 December 2012.
- ^ "Are the Druze People Arabs or Muslims? Deciphering Who They Are". Arab America. Arab America. 8 August 2018. Retrieved 13 April 2020.
- ^ J. Stewart, Dona (2008). The Middle East Today: Political, Geographical and Cultural Perspectives. Routledge. p. 33. ISBN 9781135980795.
Most Druze do not consider themselves Muslim. Historically they faced much persecution and keep their religious beliefs secrets.
- ^ James Lewis (2002). The Encyclopedia of Cults, Sects, and New Religions. Prometheus Books. Retrieved 13 May 2015.
- ^ De McLaurin, Ronald (1979). The Political Role of Minority Groups in the Middle East. Michigan University Press. p. 114. ISBN 9780030525964.
Theologically, one would have to conclude that the Druze are not Muslims. They do not accept the five pillars of Islam. In place of these principles the Druze have instituted the seven precepts noted above..
- ^ Hunter, Shireen (2010). The Politics of Islamic Revivalism: Diversity and Unity: Center for Strategic and International Studies (Washington, D.C.), Georgetown University. Center for Strategic and International Studies. University of Michigan Press. p. 33. ISBN 9780253345493.
Druze - An offshoot of Shi'ism; its members are not considered Muslims by orthodox Muslims.
- ^ D. Grafton, David (2009). Piety, Politics, and Power: Lutherans Encountering Islam in the Middle East. Wipf and Stock Publishers. p. 14. ISBN 9781630877187.
In addition, there are several quasi-Muslim sects, in that, although they follow many of the beliefs and practices of orthodox Islam, the majority of Sunnis consider them heretical. These would be the Ahmadiyya, Druze, Ibadi, and the Yazidis.
- ^ R. Williams, Victoria (2020). Indigenous Peoples: An Encyclopedia of Culture, History, and Threats to Survival [4 volumes]. ABC-CLIO. p. 318. ISBN 9781440861185.
As Druze is a nonritualistic religion without requirements to pray, fast, make pilgrimages, or observe days of rest, the Druze are not considered an Islamic people by Sunni Muslims.
- ^ Roald, Anne Sofie (2011). Religious Minorities in the Middle East: Domination, Self-Empowerment, Accommodation. BRILL. p. 255. ISBN 9789004207424.
Therefore, many of these scholars follow Ibn Taymiyya'sfatwa from the beginning of the fourteenth century that declared the Druzes and the Alawis as heretics outside Islam ...
- ^ Zabad, Ibrahim (2017). Middle Eastern Minorities: The Impact of the Arab Spring. Taylor & Francis. p. 126. ISBN 9781317096733.
- ^ Knight, Michael (2009). Journey to the End of Islam. Soft Skull Press. p. 129. ISBN 9781593765521.
- ^ S. Swayd, Samy (2009). The A to Z of the Druzes. Rowman & Littlefield. p. 37. ISBN 9780810868366.
Subsequently, Muslim opponents of the Druzes have often relied on Ibn Taymiyya's religious ruling to justify their attitudes and actions against Druzes...
- ^ Sudár, Balázs (2008). BEKTAŞI MONASTERIES IN OTTOMAN HUNGARY. Akadémiai Kiadó. pp. 227–248 Vol. 61, No. 1/2.
- ^ "The Official Website of The Amman Message - The Three Points of The Amman Message V.1". Ammanmessage.com. Retrieved 26 December 2012.
- ^ "Letter by His Highness the Aga Khan endorsing the Amman Message and the fatwa". Retrieved 29 July 2012.
- ^ "Introduction by HRH PRINCE GHAZI BIN MUHAMMAD". Retrieved 29 July 2012.
- ^ Bosch, Torie (16 August 2012). "Saudi Arabia Apparently Objects to .Catholic, .Gay, .Bible, and 28 More Proposed New Top-Level Domains". Slate.
- ^ "APPLICATION COMMENT DETAILS".
- ^ "Pakistan | the.ismaili".
General sources
- Daftary, Farhad (2012) Historical dictionary of the Ismailis. Lanham, Md.: Scarecrow Press, 2012.
- Steinberg, Jonah (2011) Ismaʻili Modern: Globalization and Identity in a Muslim Community. Chapel Hill: University of North Carolina Press.
- Spencer C. Tucker; Priscilla Roberts (12 May 2008), The Encyclopedia of the Arab-Israeli Conflict: A Political, Social, and Military History [4 volumes]: A Political, Social, and Military History, ABC-CLIO, ISBN 978-18-5109-842-2
External links
- Official website
- Aga Khan Development Network
- Listen to Ismaili Qasida
- "Ismaʿilism" at the Encyclopaedia Iranica
- Institute of Ismaili Studies
- The Ismaili on Twitter
- The Ismaili on Facebook
- The Ismaili on Instagram
- The Ismaili on Snapchat
- The Ismaili's channel on YouTube
This article is copied from an article on Wikipedia® - the free encyclopedia created and edited by its online user community. The text was not checked or edited by anyone on our staff. Although the vast majority of Wikipedia® encyclopedia articles provide accurate and timely information, please do not assume the accuracy of any particular article. This article is distributed under the terms of GNU Free Documentation License.