Note
Go to the end to download the full example code.
Created On: Mar 24, 2017 | Last Updated: Nov 11, 2025 | Last Verified: Nov 05, 2024
Author: Sean Robertson
This tutorials is part of a three-part series:
NLP From Scratch: Classifying Names with a Character-Level RNN
NLP From Scratch: Generating Names with a Character-Level RNN
NLP From Scratch: Translation with a Sequence to Sequence Network and Attention
We will be building and training a basic character-level Recurrent Neural Network (RNN) to classify words. This tutorial, along with two other Natural Language Processing (NLP) “from scratch” tutorials NLP From Scratch: Generating Names with a Character-Level RNN and NLP From Scratch: Translation with a Sequence to Sequence Network and Attention, show how to preprocess data to model NLP. In particular, these tutorials show how preprocessing to model NLP works at a low level.
A character-level RNN reads words as a series of characters - outputting a prediction and “hidden state” at each step, feeding its previous hidden state into each next step. We take the final prediction to be the output, i.e. which class the word belongs to.
Specifically, we’ll train on a few thousand surnames from 18 languages of origin, and predict which language a name is from based on the spelling.
Recommended Preparation#
Before starting this tutorial it is recommended that you have installed PyTorch, and have a basic understanding of Python programming language and Tensors:
https://pytorch.org/ For installation instructions
Deep Learning with PyTorch: A 60 Minute Blitz to get started with PyTorch in general and learn the basics of Tensors
Learning PyTorch with Examples for a wide and deep overview
PyTorch for Former Torch Users if you are former Lua Torch user
It would also be useful to know about RNNs and how they work:
The Unreasonable Effectiveness of Recurrent Neural Networks shows a bunch of real life examples
Understanding LSTM Networks is about LSTMs specifically but also informative about RNNs in general
Preparing Torch#
Set up torch to default to the right device use GPU acceleration depending on your hardware (CPU or CUDA).
Preparing the Data#
Download the data from here and extract it to the current directory.
Included in the data/names directory are 18 text files named as
[Language].txt. Each file contains a bunch of names, one name per
line, mostly romanized (but we still need to convert from Unicode to
ASCII).
The first step is to define and clean our data. Initially, we need to convert Unicode to plain ASCII to limit the RNN input layers. This is accomplished by converting Unicode strings to ASCII and allowing only a small set of allowed characters.
import string import unicodedata # We can use "_" to represent an out-of-vocabulary character, that is, any character we are not handling in our model allowed_characters = string.ascii_letters + " .,;'" + "_" n_letters = len(allowed_characters) # Turn a Unicode string to plain ASCII, thanks to https://stackoverflow.com/a/518232/2809427 def unicodeToAscii(s): return ''.join( c for c in unicodedata.normalize('NFD', s) if unicodedata.category(c) != 'Mn' and c in allowed_characters )
Here’s an example of converting a unicode alphabet name to plain ASCII. This simplifies the input layer
print (f"converting 'Ślusàrski' to {unicodeToAscii('Ślusàrski')}")
converting 'Ślusàrski' to Slusarski
Turning Names into Tensors#
Now that we have all the names organized, we need to turn them into Tensors to make any use of them.
To represent a single letter, we use a “one-hot vector” of size
<1 x n_letters>. A one-hot vector is filled with 0s except for a 1
at index of the current letter, e.g. "b" = <0 1 0 0 0 ...>.
To make a word we join a bunch of those into a 2D matrix
<line_length x 1 x n_letters>.
That extra 1 dimension is because PyTorch assumes everything is in batches - we’re just using a batch size of 1 here.
# Find letter index from all_letters, e.g. "a" = 0 def letterToIndex(letter): # return our out-of-vocabulary character if we encounter a letter unknown to our model if letter not in allowed_characters: return allowed_characters.find("_") else: return allowed_characters.find(letter) # Turn a line into a <line_length x 1 x n_letters>, # or an array of one-hot letter vectors def lineToTensor(line): tensor = torch.zeros(len(line), 1, n_letters) for li, letter in enumerate(line): tensor[li][0][letterToIndex(letter)] = 1 return tensor
Here are some examples of how to use lineToTensor() for a single and multiple character string.
print (f"The letter 'a' becomes {lineToTensor('a')}") #notice that the first position in the tensor = 1 print (f"The name 'Ahn' becomes {lineToTensor('Ahn')}") #notice 'A' sets the 27th index to 1
The letter 'a' becomes tensor([[[1., 0., 0., 0., 0., 0., 0., 0., 0., 0., 0., 0., 0., 0., 0., 0., 0.,
0., 0., 0., 0., 0., 0., 0., 0., 0., 0., 0., 0., 0., 0., 0., 0., 0.,
0., 0., 0., 0., 0., 0., 0., 0., 0., 0., 0., 0., 0., 0., 0., 0., 0.,
0., 0., 0., 0., 0., 0., 0.]]], device='cuda:0')
The name 'Ahn' becomes tensor([[[0., 0., 0., 0., 0., 0., 0., 0., 0., 0., 0., 0., 0., 0., 0., 0., 0.,
0., 0., 0., 0., 0., 0., 0., 0., 0., 1., 0., 0., 0., 0., 0., 0., 0.,
0., 0., 0., 0., 0., 0., 0., 0., 0., 0., 0., 0., 0., 0., 0., 0., 0.,
0., 0., 0., 0., 0., 0., 0.]],
[[0., 0., 0., 0., 0., 0., 0., 1., 0., 0., 0., 0., 0., 0., 0., 0., 0.,
0., 0., 0., 0., 0., 0., 0., 0., 0., 0., 0., 0., 0., 0., 0., 0., 0.,
0., 0., 0., 0., 0., 0., 0., 0., 0., 0., 0., 0., 0., 0., 0., 0., 0.,
0., 0., 0., 0., 0., 0., 0.]],
[[0., 0., 0., 0., 0., 0., 0., 0., 0., 0., 0., 0., 0., 1., 0., 0., 0.,
0., 0., 0., 0., 0., 0., 0., 0., 0., 0., 0., 0., 0., 0., 0., 0., 0.,
0., 0., 0., 0., 0., 0., 0., 0., 0., 0., 0., 0., 0., 0., 0., 0., 0.,
0., 0., 0., 0., 0., 0., 0.]]], device='cuda:0')
Congratulations, you have built the foundational tensor objects for this learning task! You can use a similar approach for other RNN tasks with text.
Next, we need to combine all our examples into a dataset so we can train, test and validate our models. For this,
we will use the Dataset and DataLoader classes
to hold our dataset. Each Dataset needs to implement three functions: __init__, __len__, and __getitem__.
from io import open import glob import os import time import torch from torch.utils.data import Dataset class NamesDataset(Dataset): def __init__(self, data_dir): self.data_dir = data_dir #for provenance of the dataset self.load_time = time.localtime #for provenance of the dataset labels_set = set() #set of all classes self.data = [] self.data_tensors = [] self.labels = [] self.labels_tensors = [] #read all the ``.txt`` files in the specified directory text_files = glob.glob(os.path.join(data_dir, '*.txt')) for filename in text_files: label = os.path.splitext(os.path.basename(filename))[0] labels_set.add(label) lines = open(filename, encoding='utf-8').read().strip().split('\n') for name in lines: self.data.append(name) self.data_tensors.append(lineToTensor(name)) self.labels.append(label) #Cache the tensor representation of the labels self.labels_uniq = list(labels_set) for idx in range(len(self.labels)): temp_tensor = torch.tensor([self.labels_uniq.index(self.labels[idx])], dtype=torch.long) self.labels_tensors.append(temp_tensor) def __len__(self): return len(self.data) def __getitem__(self, idx): data_item = self.data[idx] data_label = self.labels[idx] data_tensor = self.data_tensors[idx] label_tensor = self.labels_tensors[idx] return label_tensor, data_tensor, data_label, data_item
Here we can load our example data into the NamesDataset
alldata = NamesDataset("data/names") print(f"loaded {len(alldata)} items of data") print(f"example = {alldata[0]}")
loaded 20074 items of data
example = (tensor([11], device='cuda:0'), tensor([[[0., 0., 0., 0., 0., 0., 0., 0., 0., 0., 0., 0., 0., 0., 0., 0., 0.,
0., 0., 0., 0., 0., 0., 0., 0., 0., 0., 0., 0., 0., 0., 0., 0., 0.,
0., 0., 1., 0., 0., 0., 0., 0., 0., 0., 0., 0., 0., 0., 0., 0., 0.,
0., 0., 0., 0., 0., 0., 0.]],
[[0., 0., 0., 0., 0., 0., 0., 1., 0., 0., 0., 0., 0., 0., 0., 0., 0.,
0., 0., 0., 0., 0., 0., 0., 0., 0., 0., 0., 0., 0., 0., 0., 0., 0.,
0., 0., 0., 0., 0., 0., 0., 0., 0., 0., 0., 0., 0., 0., 0., 0., 0.,
0., 0., 0., 0., 0., 0., 0.]],
[[0., 0., 0., 0., 0., 0., 0., 0., 0., 0., 0., 0., 0., 0., 1., 0., 0.,
0., 0., 0., 0., 0., 0., 0., 0., 0., 0., 0., 0., 0., 0., 0., 0., 0.,
0., 0., 0., 0., 0., 0., 0., 0., 0., 0., 0., 0., 0., 0., 0., 0., 0.,
0., 0., 0., 0., 0., 0., 0.]],
[[0., 0., 0., 0., 0., 0., 0., 0., 0., 0., 0., 0., 0., 0., 0., 0., 0.,
0., 0., 0., 1., 0., 0., 0., 0., 0., 0., 0., 0., 0., 0., 0., 0., 0.,
0., 0., 0., 0., 0., 0., 0., 0., 0., 0., 0., 0., 0., 0., 0., 0., 0.,
0., 0., 0., 0., 0., 0., 0.]],
[[0., 0., 0., 0., 0., 0., 0., 0., 0., 0., 0., 0., 0., 0., 0., 0., 0.,
1., 0., 0., 0., 0., 0., 0., 0., 0., 0., 0., 0., 0., 0., 0., 0., 0.,
0., 0., 0., 0., 0., 0., 0., 0., 0., 0., 0., 0., 0., 0., 0., 0., 0.,
0., 0., 0., 0., 0., 0., 0.]],
[[0., 0., 0., 0., 0., 0., 0., 0., 0., 0., 0., 0., 0., 0., 0., 0., 0.,
0., 0., 0., 0., 0., 0., 0., 1., 0., 0., 0., 0., 0., 0., 0., 0., 0.,
0., 0., 0., 0., 0., 0., 0., 0., 0., 0., 0., 0., 0., 0., 0., 0., 0.,
0., 0., 0., 0., 0., 0., 0.]]], device='cuda:0'), 'Arabic', 'Khoury')
- Using the dataset object allows us to easily split the data into train and test sets. Here we create a 85/15
split but the
torch.utils.datahas more useful utilities. Here we specify a generator since we need to use the
same device as PyTorch defaults to above.
train examples = 17063, validation examples = 3011
Now we have a basic dataset containing 20074 examples where each example is a pairing of label and name. We have also split the dataset into training and testing so we can validate the model that we build.
Creating the Network#
Before autograd, creating a recurrent neural network in Torch involved cloning the parameters of a layer over several timesteps. The layers held hidden state and gradients which are now entirely handled by the graph itself. This means you can implement a RNN in a very “pure” way, as regular feed-forward layers.
This CharRNN class implements an RNN with three components.
First, we use the nn.RNN implementation.
Next, we define a layer that maps the RNN hidden layers to our output. And finally, we apply a softmax function. Using nn.RNN
leads to a significant improvement in performance, such as cuDNN-accelerated kernels, versus implementing
each layer as a nn.Linear. It also simplifies the implementation in forward().
import torch.nn as nn import torch.nn.functional as F class CharRNN(nn.Module): def __init__(self, input_size, hidden_size, output_size): super(CharRNN, self).__init__() self.rnn = nn.RNN(input_size, hidden_size) self.h2o = nn.Linear(hidden_size, output_size) self.softmax = nn.LogSoftmax(dim=1) def forward(self, line_tensor): rnn_out, hidden = self.rnn(line_tensor) output = self.h2o(hidden[0]) output = self.softmax(output) return output
We can then create an RNN with 58 input nodes, 128 hidden nodes, and 18 outputs:
n_hidden = 128 rnn = CharRNN(n_letters, n_hidden, len(alldata.labels_uniq)) print(rnn)
CharRNN( (rnn): RNN(58, 128) (h2o): Linear(in_features=128, out_features=18, bias=True) (softmax): LogSoftmax(dim=1) )
After that we can pass our Tensor to the RNN to obtain a predicted output. Subsequently,
we use a helper function, label_from_output, to derive a text label for the class.
def label_from_output(output, output_labels): top_n, top_i = output.topk(1) label_i = top_i[0].item() return output_labels[label_i], label_i input = lineToTensor('Albert') output = rnn(input) #this is equivalent to ``output = rnn.forward(input)`` print(output) print(label_from_output(output, alldata.labels_uniq))
tensor([[-2.8603, -2.8702, -2.7566, -2.9428, -2.8894, -2.9874, -2.9013, -2.8993,
-2.7454, -2.7064, -2.8581, -2.9696, -3.0127, -2.8752, -2.9958, -2.9171,
-2.9541, -2.9504]], device='cuda:0', grad_fn=<LogSoftmaxBackward0>)
('Korean', 9)
Training#
Training the Network#
Now all it takes to train this network is show it a bunch of examples, have it make guesses, and tell it if it’s wrong.
We do this by defining a train() function which trains the model on a given dataset using minibatches. RNNs
RNNs are trained similarly to other networks; therefore, for completeness, we include a batched training method here.
The loop (for i in batch) computes the losses for each of the items in the batch before adjusting the
weights. This operation is repeated until the number of epochs is reached.
import random import numpy as np def train(rnn, training_data, n_epoch = 10, n_batch_size = 64, report_every = 50, learning_rate = 0.2, criterion = nn.NLLLoss()): """ Learn on a batch of training_data for a specified number of iterations and reporting thresholds """ # Keep track of losses for plotting current_loss = 0 all_losses = [] rnn.train() optimizer = torch.optim.SGD(rnn.parameters(), lr=learning_rate) start = time.time() print(f"training on data set with n = {len(training_data)}") for iter in range(1, n_epoch + 1): rnn.zero_grad() # clear the gradients # create some minibatches # we cannot use dataloaders because each of our names is a different length batches = list(range(len(training_data))) random.shuffle(batches) batches = np.array_split(batches, len(batches) //n_batch_size ) for idx, batch in enumerate(batches): batch_loss = 0 for i in batch: #for each example in this batch (label_tensor, text_tensor, label, text) = training_data[i] output = rnn.forward(text_tensor) loss = criterion(output, label_tensor) batch_loss += loss # optimize parameters batch_loss.backward() nn.utils.clip_grad_norm_(rnn.parameters(), 3) optimizer.step() optimizer.zero_grad() current_loss += batch_loss.item() / len(batch) all_losses.append(current_loss / len(batches) ) if iter % report_every == 0: print(f"{iter} ({iter / n_epoch:.0%}): \t average batch loss = {all_losses[-1]}") current_loss = 0 return all_losses
We can now train a dataset with minibatches for a specified number of epochs. The number of epochs for this example is reduced to speed up the build. You can get better results with different parameters.
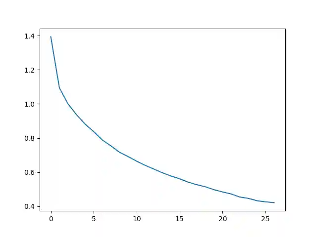
start = time.time() all_losses = train(rnn, train_set, n_epoch=27, learning_rate=0.15, report_every=5) end = time.time() print(f"training took {end-start}s")
training on data set with n = 17063 5 (19%): average batch loss = 0.8726120293554093 10 (37%): average batch loss = 0.677813578579314 15 (56%): average batch loss = 0.5649965013983348 20 (74%): average batch loss = 0.488794416013379 25 (93%): average batch loss = 0.4286080126665175 training took 346.01413655281067s
Plotting the Results#
Plotting the historical loss from all_losses shows the network
learning:
import matplotlib.pyplot as plt import matplotlib.ticker as ticker plt.figure() plt.plot(all_losses) plt.show()

Evaluating the Results#
To see how well the network performs on different categories, we will
create a confusion matrix, indicating for every actual language (rows)
which language the network guesses (columns). To calculate the confusion
matrix a bunch of samples are run through the network with
evaluate(), which is the same as train() minus the backprop.
def evaluate(rnn, testing_data, classes): confusion = torch.zeros(len(classes), len(classes)) rnn.eval() #set to eval mode with torch.no_grad(): # do not record the gradients during eval phase for i in range(len(testing_data)): (label_tensor, text_tensor, label, text) = testing_data[i] output = rnn(text_tensor) guess, guess_i = label_from_output(output, classes) label_i = classes.index(label) confusion[label_i][guess_i] += 1 # Normalize by dividing every row by its sum for i in range(len(classes)): denom = confusion[i].sum() if denom > 0: confusion[i] = confusion[i] / denom # Set up plot fig = plt.figure() ax = fig.add_subplot(111) cax = ax.matshow(confusion.cpu().numpy()) #numpy uses cpu here so we need to use a cpu version fig.colorbar(cax) # Set up axes ax.set_xticks(np.arange(len(classes)), labels=classes, rotation=90) ax.set_yticks(np.arange(len(classes)), labels=classes) # Force label at every tick ax.xaxis.set_major_locator(ticker.MultipleLocator(1)) ax.yaxis.set_major_locator(ticker.MultipleLocator(1)) # sphinx_gallery_thumbnail_number = 2 plt.show() evaluate(rnn, test_set, classes=alldata.labels_uniq)

You can pick out bright spots off the main axis that show which languages it guesses incorrectly, e.g. Chinese for Korean, and Spanish for Italian. It seems to do very well with Greek, and very poorly with English (perhaps because of overlap with other languages).
Exercises#
Get better results with a bigger and/or better shaped network
Adjust the hyperparameters to enhance performance, such as changing the number of epochs, batch size, and learning rate
Try the
nn.LSTMandnn.GRUlayersModify the size of the layers, such as increasing or decreasing the number of hidden nodes or adding additional linear layers
Combine multiple of these RNNs as a higher level network
Try with a different dataset of line -> label, for example:
Any word -> language
First name -> gender
Character name -> writer
Page title -> blog or subreddit
Total running time of the script: (5 minutes 52.138 seconds)